本文主要是介绍采集器电路图,希望对大家解决编程问题提供一定的参考价值,需要的开发者们随着小编来一起学习吧!
电路模拟器地址: https://www.falstad.com/circuit/circuitjs.html


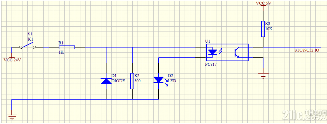
计算限流分流电阻值时,根据限流电流值,参考以上参数计算。
计算公式:R=U/I。 比如期望限流2A,R=1.2/2=0.6欧姆。
输入端24V时 ,一般电池控制在5-20ma,串联电阻R=24V/0.02A=1200R,即1.2K的电阻
用5V电源驱动,可以串联电阻R=5/0.01=500R,所以你可以选择电阻200R~1K,建议取值330~510R



因为LED和光耦发光管的反向击穿电压都很低,一般在5V以下,串联也才10V,而这里的正常输入电压是24V,D1的作用是当反接或出现负干扰脉冲时,钳位住发光耦发光管和LED的反向电压,不致损坏。
R2和R1起到分压作用,抬高光耦发光管导通电压,提高正脉冲抗干扰能力。假设LED和光耦二极管串联后的工作电压是3V,如果没有R2的情况下,在R1左侧输入电压只要一个大于3V的正向电压或干扰都会使光耦工作,而增加了R2后,输入必须达到13V以上,如此大大增加了正向抗干扰能力,如果R1到开关是一段较长的走线,这样也不容易出现识动作的情况了。
这个电路中,相对于光耦,LED属于易损元件,不建议这样串联,应该和光耦并联,不至于辅助功能损坏影响到了主要功能。
如果是慢速检测,R3那么大也无关紧要,就好比平时我们用机械按键输入时,上拉也一样大一样的道理。只是光耦C极上拉太大,会影响电流传输比。

这篇关于采集器电路图的文章就介绍到这儿,希望我们推荐的文章对编程师们有所帮助!