本文主要是介绍好奇心日报产品分析报告,希望对大家解决编程问题提供一定的参考价值,需要的开发者们随着小编来一起学习吧!
1. 产品概况
1.1 体验环境
体验机型:iPhone 6s
系统版本:ios 10.3.3
APP版本:3.5.12
体验人:yu
体验时间:2019.4.16
2产品体验分析
2.1战略层
2.1.1 行业分析
产品名称:好奇心日报
产品类型:新闻阅读
产品slogan:好奇驱动你的世界。
产品定位:好奇心日报是一家垂直类的新闻资讯类产品的新媒体网站。核心定位关键 为商业洞察、生活方式、年轻中产。
产品介绍:好奇心日报所有内容均专业作者原创撰写,锁定全球范围影响我们日常的公司变化、新闻事件和产品资讯,报道涉及科技、娱乐、时尚、设计、游戏等领域,探寻新闻资讯背后的商业逻辑。
商业模式:feed广告
迭代路径

这里选取了部分有重要功能更新的版本。好奇心从最初就开始不断改进和完善相关功能,更新频率基本保持在每3-5个月更新一个中版本。
从迭代中我们可以发现,好奇心很关注用户的用户体验,这从它不断增加和优化辅助功能就能发现。
同时在2.0版本,好奇心更加注重用户阅读体验,不断完善不同用户在不同场景对获取新闻的需求。
在3.0版本改版首页,增加好奇心研究所(LABS)将LABS 放置和NEWS同等重要地位,LABS包含许多功能测试、投票、话题讨论等。我说(话题讨论),希望增加用户互动自由度,把传统获取新闻评论模式转化为更自由的分享讨论的论坛模式。用户针对话题有什么看法或者观点可以写在卡片上,提交后会在顶部以弹幕的形式轮播,同时还能给其他用户的观点看法进行点赞、分享操作,增加用户黏度。
2.1.2 市场分析
随着进入移动时代,用户需求逐渐增多,用户使用产品场景碎片化、多样化。个性化订阅、碎片化、场景化、内容聚合等形式已经成为新闻客户端的发展趋势。新闻客户端分四类:
1.传统门户为主的移动新闻客户端:新浪、搜狐、腾讯、网易得益于行业优势,是最早进入手机新闻客户端市场的竞争者;网络技术实力、互联网媒体信息传播发布、互联网产品运营等方面均有深厚积累。
2.聚合类新闻客户端:Zaker,鲜果,百度新闻,今日头条无需自己产生内容,通过技术手段整合互联网庞大新闻资讯为用户推荐新闻信息;贴心的新闻推荐和高度的个性化定制是聚合类新闻客户端的特色。
3传统报纸和媒体推出的客户端:人民日报、环球日报、IT时代周刊尝试推出新闻客户端的传统媒体很多,但表现不大好;门户网站推出的订阅功能给多数传统媒体提供了一个快速进入移动互联网的平台。
4 垂直聚焦于某一具体行业(经济,金融,科技,体育)的新闻:36氪,好奇心日报,华尔街日报。内容的稀缺性和质量上具有较大的优势。但是在平台的开放性和娱乐性方面难以覆盖到足够广大足够扁平的用户群体,因此在市场占有率方面一直不太突出,仍然是走精英化受众的小众路线。

新闻资讯类用户每年持续增长0.5亿用户,保持稳定上升的趋势,但是增长率降至4.7%,预计新增用户已经快要达到天花板,需要考虑如何维护老用户。

如今新闻app上,今日头条凭借其智能推荐头条已经成为用户量最大的app。腾讯依靠着微信,qq巨大的用户依旧保持着领先地位。这两者把其余竞争者远远甩在身后。
2.1.3 用户分析






现在的移动端新闻用户基本以年龄20-40岁的男性为主,大部分用户的使用场景实在上下班的通勤过程,工作午休,以及睡觉前。用户希望通过碎片式的阅读快速及时了解头条热点。用户不喜欢阅读干巴巴的文字,喜欢图片,视频的视觉冲击,在饱受聚合类新闻专业性差的问题下,更多的用户在考虑新闻专业性和内容深度并对优质内容有很大的需求。
2.2 范围层
基础功能:新闻阅读,评论分享文章。
特色功能:好奇心研究所
2.3 结构层
①产品功能结构图

从产品结构来看,产品的导航突出显示NEWS和LABS,其余部分都放在了Q,结构清晰明了。产品层级深度不超过4层,主要功能都集中在第二层级,对次要信息放在了深层级,信息呈现清晰。
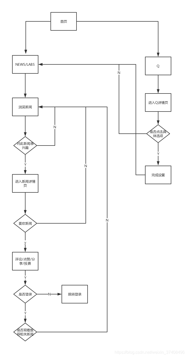
用户流程图
2.3.1 主流程

在APP中,首页有NEWS,LABS两个导航入口,在首页的右下角设置一个Q图标,把其余的功能都放置在这里。这样的设置使得主页面极为简化,用户基本可以抛弃注册登录的流程,基本上app除了评论文章所有的功能都可以使用。
2.3.2NEWS模块流程分析


红色为q页面一级返回。绿色为二级返回
2.4框架层
(1)news页面

(2)LABS页面

(3) Q页面


(1)搜索页面,我尝试使用几个关键词搜索,“阿里”,“腾讯”,“用友”,“瑞幸”,其结果分别是432,421,2,9条信息。因此这个功能尽管是给用户通过关键字寻找文章,但是由于产品定位不同,好奇心并不是像头条一样收集全网信息,基本上只是把自己的pcg文章收入其中,让用户了解一些猎奇性质的内容即可。搜索页面提供新闻分类,最近浏览,近期搜索三个功能。
(2)离线功能:这个功能主要针对用户在信号不好和流量不够的场景依旧想要阅读的问题。但是这个功能有个问题,首先点击离线会告知用户是否下载,用户同意即开始下载,按首页顺序下载文章,再次点击会下载下一篇文章。可是下载完成后并没有明确告知用户下载内容位置,用户也不能选择自己感兴趣的文章下载。建议在离线增加一个页面,让用户选择自己喜欢的文章下载。
(3)推荐:就是分享应用,渠道有微信,朋友圈,QQ,微博,链接。
(4)设置

常见的设置字体,推送消息设置,打分评论,隐私,清楚缓存。
(5)个人中心:不登陆也可以收藏文章,登录后增加一个用户雷达图。算是比较新颖的特色。
(6)栏目中心:有我的订阅和全部栏目两个模块,我的订阅下把自己关注的栏目的文章按倒叙展现。全部栏目下一共有五十多个栏目,内容都很丰富,能够在一个感兴趣的板块进行深入的了解。但是全部栏目中没有分类,如果后期栏目还要增加的话用户要能够找到自己喜欢的栏目的话成本还是比较高的。不过这些栏目很难抽取出共性去分类,这也是个纠结的点。
(7)我的消息:评论(包含我发出的评论,收到的评论),点赞(我收到的赞),系统消息。
2.5 表现层
产品整体以白色作为主色调,简化功能入口,内容排版错落有致,大卡片和小卡片式的资讯有节奏地排版,给人一种非常干净舒服的感觉。与图标导航相关的采用了橙黄色字体,黑色背景。当页面加载时,整个页面呈现一个画出?的轨迹动画,与整个产品风格较为搭配。
产品采用左滑右滑切换页面逻辑没有菜单栏,状态栏的背景为首页轮播图。
其他选项的入口均为一个Icon:黑色圆形背景,黄色的Q的Logo。
3竞品分析
3.1竞品选择




好奇心日报是一款定位垂直类的新闻资讯类产品,因此在对于竞品的选择最为看重的是相同的行业定位。在苹果新闻榜单的排名上,好奇心日报在appstore的新闻榜单基本排名是50,在其附近·排名内我选择了36氪作为其的重要竞品。他们两者之间排名相似,下载量也十分相近,并且也都是聚焦互联网,经济和一些大公司的新闻,定位接近。红板报作为业内时间较长的聚焦新闻应用,应该是好奇心要追赶赶超的对象。
3.2用户人群分析



数据来自 TalkingData 移动数据研究中心
目标人群
指数的数据分析中以发现:三款应用的用户人群中,男女用户比例大致六四开,36氪男性用户稍微多一点,这也是跟产品更加注重互联网的新闻有关;同时50%的用户年龄在20-40岁,用户偏年轻化(年轻的用户更乐意尝试和接受新鲜事物)注重生活品味,关注商业、科技、设计、智能、互联网。;用户主要集中在超一线城市(更加乐意接触新奇事物),有一定的经济能力,消费水平不断升级。
3.3功能分析

3.3.1首页
首页

好奇心日报:进入app展示News页面。只有顶部导航左右切换。q小图标放置其他所有功能。左右滑动进入NEWS,LABS页面。向下滑动时瀑布式浏览文章。文章以一个个卡片式存在,左边标题,右边图比例一比一符合用户阅读习惯。在滑动浏览的时候,好奇心日报的浮动的图标是隐藏的,在不滑动的时候出现。
36氪:进入app展示首页页面。顶部+底部导航(首页,开氪,发现,我的)类似头条。左右滑动进入顶部不同分类页面。向下滑动时瀑布式浏览文章。
红板报:进入app展示推荐页面。底部导航(推荐,关注,发现,我的)。向下滑动时翻页式浏览文章。每页有一个大图,和两个卡片式列表组成。在顶部有一个消息icon,可快速到达我的消息。
总结:好奇心日报在导航应该是别具一格,在此前的版本甚至没有首页导航,极其强调阅读的沉浸式体验。在下拉浏览看选择瀑布式卡片应该是一种不错的选择,在不要求提供过多的信息情况下,这样的布局可以使用户不易对同质类的排版产生厌烦。
3.3.2新闻详情页
(1)新闻页面

好奇心:进入新闻详情页,首页展示铺满整个屏幕的背景图,在顶部黑色导航展示栏目作者,右上角黄色icon可以显目的让用户关注自己喜欢的作者。往下滑动继续展示文章内容,此时白色背景配上黑色文字,段落间距18磅。文章结束后的页面是有几个卡片导航,分别是关注栏目,广告,推荐阅读。
进入新闻详情页,首页白色背景,bannner图占据内容区域1/3,在顶部灰色导航展示作者icon,右上角可以点击关注。往下滑动继续展示文章标题,内容,内容会用重点加粗标记。文章结束后的页面是标题导航,有几篇推荐阅读。
进入新闻详情页,首页白色背景,在顶部灰色导航展示作者icon和关注作者,右上角可以点击分享文章。往下滑动继续展示文章标题,内容,内容会用重点横线标记。文章结束后的页面是标题导航,有几篇推荐阅读。在文章末尾可以直接点赞。
总结:好奇心的新闻来源基本都是原创,想要通过高质量,有深度的文章来获取更多用户的青睐,在内容上尝试通过更重不同,差异化,高颜值的可能。
4总结
基于S(Strength,优势)、W(Weakness,劣势)、O(Opportunity,机会)、T(Threat,威胁)的SWOT框架,对产品做一个总结性分析:
优势:具有丰富的内容类别,能够覆盖大量垂直领域的用户群体;新闻轻量化,不冗余,且内容由专业撰写者编写,内容自己审核,保证符合产品内容核心定位;极具颜值的UI设计,可以轻易打动用户;许多个性的新闻玩法,投票讨论多种多样。
劣势:内容更新少,无法针对不同用户推荐个性的内容;用户使用人数较少,评论及其他个性玩法参与度较低;
机会:好奇心日报本身从传统报纸转型而来,积累了丰富的新闻运营经验,面对着用户越来越多的对新闻专业度的需求,可以考虑开拓一些针对用户刚兴趣的市场;产品本身的细节体验还有很多可以完善的空间;
威胁:产品性质最为接近的“Flipboard红板报”,虽然内容整体质量高于红板报,且目标群体明确,产品体验好,但用户规模迟迟无法超过“Flipboard红板报”。
这篇关于好奇心日报产品分析报告的文章就介绍到这儿,希望我们推荐的文章对编程师们有所帮助!