本文主要是介绍DisplayPort Alt Mode On Type-c协议_Ver2.0(学习笔记),希望对大家解决编程问题提供一定的参考价值,需要的开发者们随着小编来一起学习吧!
1.简介
USB-C(也就是Type-C)设想支持使用Type-C连接器和电缆的Alt Mode,其中各种Type-C连接器引脚可以重新配置,以支持超出Type-C范围的接口。
Type-C(以及它所利用的USB PD)提供了一个Discovery Process,用于发现连接的USB设备中对Alt Mode的支持,包括指定更改模式的方法,从而在Type-C连接器上使用Alt Mode。Type-C提供授权Alt Mode应遵守的规定。
本标准定义了DisplayPort的使用™ 作为Type-C连接器的Alt Mode(DP备用模式)。
1.1 目的
本标准的目的是建立一个生态系统,在该生态系统中,USB-C连接器可用于支持DisplayPort和其他视频协议(如HDMI和VGA),与现有DisplayPort和其它视频协议产品完全可互操作,重点是少数电缆类型,以最大限度地减少用户混淆。
本标准定义:
- 在USB-C到USB-C电缆组件上使用DisplayPort Alt模式
- 将USB-C连接器适配为DisplayPort(DP)连接器的电缆组件
- DisplayPort Alt Mode到其他视频协议的电缆组件和适配器
- 同时使用USB SuperSpeed和DisplayPort进行对接应用
此外,本标准定义了引脚分配和DP比特率,这些引脚分配和DP比特率将在使用上述电缆组件和适配器的各种场景中使用。
本标准还描述了USB电源传输(USB PD)发现过程如何应用于DisplayPort Alt Mode。
1.2 范围
本标准旨在补充USB-C和DP标准。
提供规范性信息是为了允许按照本标准设计的组件的互操作性。当提供信息性材料时,可以说明可能的设计实现。
第1.6节提供了参考规范和标准的完整列表。本标准中的任何内容均不旨在改变参考USB相关规范的规范性规定。本标准中的任何内容均不旨在改变DP标准的规范性授权,除非有明确规定。摘录摘自参考规范/标准,以帮助澄清说明;然而,所有这些材料都是信息性的,应参考参考规范/标准授权。
如果本标准中规定的授权与参考规范/标准中的类似授权相冲突,则应以参考规范/规范为准,DP标准中明确规定的除外。
1.3 文档组织
本标准分为以下几个部分,定义了USB-C接口上DisplayPort Alt Mode的总体架构和结构:
- 第1章-简介
本章概述了本标准。本节还包括本标准中使用的缩写词和术语表列表,以及相关规范/标准的参考文献,特别是USB-C。
- 第2章-概述
本章简要概述了本标准如何利用USB-C和USB-C中的备用模式支持,通过USB-C连接器和电缆支持DisplayPort。本标准中定义的其他电缆和连接器适配器类型也进行了说明。
- 第3章-引脚分配和说明
本章介绍在传输和接收DP主链路数据时USB-C连接器上的各种引脚分配。它还描述了DP AUX_CH和HPD授权。
- 第4章-用于显示端口的USB-C电缆
本章介绍通过USB-C连接器用于DisplayPort的电缆组件和适配器。
- 第5章-发现和USB PD
本章介绍在USB-C连接器上发现DisplayPort支持的机制,以及进入和退出DisplayPort Alt Mode和建立DisplayPort Configuration的协商过程。
- 第6章——其他
本章介绍DP Source和Sink设备的电源管理、低功耗操作以及等效的USB功能。
- 附录A
本附录提供了使用DisplayPort Alt Mode的两个示例。
- 附录B
本附录列出了本标准以往版本的贡献者。
1.4 术语、首字母缩写和缩略语
表1-1列出了表1-5中引用的USB相关规范中定义的术语、首字母缩写和缩略语,并在此处提供以供参考。
表1-1:USB相关规范中引用的术语、首字母缩写和缩略语(资料性附录)




表1-2列出了本标准中未包含在USB相关规范中的术语、缩写词和缩写词。大写字母在定义中用于表示首字母缩略词和缩写词中使用的字母。


1.5 约定
1.5.1优先级
如果文本、图形和表格之间存在冲突,则优先级顺序为表格、图形和文本。
1.5.2关键词
表1-3列出了区分本标准中授权和选项级别的关键词。

1.5.3 编号
表1-4列出了本标准中使用的不同类型的编号。

1.6 参考文档
表1-5列出了本标准中使用和/或引用的各种参考文件。
建议本标准的用户确保他们拥有参考文件的最新版本/修订版。


a.所有参考资料包括随后发布的勘误表、规范变更通知或工程变更通知等。
b.由数字内容保护(DCP/Digital Content Protection)发布。请参阅digital-cp.com。
c.由HDMI Licensing Administrator, Inc发布,见HDMI.org。
d.由USB Implementers Forum, Inc发布,见USB.org/developers/docs。
e.本标准的实施可能符合USB PD 2.0或USB PD 3.0中规定的相关规定。应该遵循USB PD 3.0,因为它在USB PD总线仲裁方面提供了显著的改进。USB PD 3.0还要求在端口合作伙伴不支持USB PD 3.0的情况下回退到USB PD 3.0。本标准的未来版本可能会强制使用USB PD 3.0,以利用USB PD总线仲裁改进。
f.参见vesa.org/vesa member downloads/。
g.本版本的参考规范/标准在本标准发布时是正确的。如果发布了参考规范/标准的更新版本,则应参考最新发布的版本。
2.概述
本节简要概述了本标准如何利用Type-C和Type-C支持的Alt Mode,通过Type-C连接器和电缆支持DisplayPort。本标准中定义的其他电缆和连接器适配器类型也进行了说明。
2.1 Type-C和Alt Mode操作介绍
Type-C是由USB开发者论坛(USB-IF)发布的开放标准,如表1-5所示。Type-C描述了可互操作的Type-C插头(plug)、插座(receptacle)和电缆(cable),其中包括对多达四个高速差分信号对的支持,每个信号对用于传输高速数据。这个Type-C连接生态系统还包括对低速边带信号的支持,包括一个专用于USB2.0的数据对,以及对电源传输的支持。这些较低速度的信号也用于发现Alt Mode的能力和配置。
//什么是边带信号?
除了支持USB-IF发布的USB2.0、USB3.2、USB4、USBPD和其他规范外,Type-C还定义了Alt Mode操作,允许通过其他接口标准使用Type-C插头、插座和电缆。本标准使用Alt Mode操作通过Type-C插头、插座和电缆传输DP。
如本标准所述,DisplayPort Alt Mode可以使用所有四个Type-C高速差分对来实现从DP Source设备到DP Sink设备的四个DP主链路,或者从任何面向下行的DP设备到任何面向上行的DP设备。这意味着使用Type-C连接器和布线的DisplayPort Alt Mode可能具有与本地DP(native DP)连接器和布线相同的性能。
除了支持四个DP主链路外,本标准还描述了最多支持两个DP主链道以及专用于单个USB 3.2双向通道的两个高速差分对的配置。这通过相同的Type-C连接器和电缆同时支持DisplayPort Alt Mode和高速USB 3.2数据,这对扩展坞(docking stations)等外部硬件很有用。//单路USB3.2,双通道
USB4包括传输DisplayPort、USB 3.x和PCI Express的能力;然而,由于两个协议之间的边带信号冲突,对USB4的支持可能无法与DisplayPort Alt Mode相结合。USB4主机和HUB支持DisplayPort Alt Mode,并且可以与支持DisplayPort Alt-Mode的下行支持USB PD的设备协商进入DisplayPort Alt-Mode,或者,如果下行设备支持USB4,则可以通过USB4交替传输DisplayPort。
在Type-C中,还描述了在Type-C接口内提供的边带和通信信道信号的使用以用于Alt Mode操作。本标准包括使用这些信号来适应协议适配器和有源电缆所需的DP AUX_CH、HPD和电源。
图2-1显示了Type-C中规定的Type-C插座。图2-2显示了Type-C插头的综合功能信号。此处提供了两个图供参考。(有关更多详细信息,请参阅Type-C。)


图2-1中所示的Type-C插座和图2-2中所示Type-C插头之间的显著差异如下:
- 只有一个CC引脚通过电缆连接;“未使用”的插座CC引脚被重新配置为VCONN,它为可能并入Type-C插头、电缆组件或适配器的电子设备提供了可用的电源。
- 只有一个D+/D-对通过电缆连接(而不是两个),用于USB 2.0数据(可以节省线材数量)。插座中有两对,以实现插头和电缆的翻转能力。
2.2 USB-C插座和插头
对于支持DisplayPort Alt Mode的USB-C接口,本标准使用USB-C中指定的USB-C插座和插头。
对于native DP接口,如USB-C到DP转换电缆上使用的插头(见第4.3节)或USB-C插头到DP有源插座适配器上使用的插座(见第4.7节),本标准使用DP标准中定义的DP插头和插座。这包括全尺寸DP和mini DP(mDP)连接器(如下图左图和中图所示)。

协议适配器(见第4.4节)、HDMI、VGA或DVI插头和插座由相应的规范/标准定义。
2.3 USB-C电缆和互连
DisplayPort Alt Mode由USB-C中的USB-IF定义的USB-C电缆以及本标准中定义的USB-C-to-DP/mDP电缆支持。DP和USB信号的每种组合都与特定的引脚分配相关(见第3.1节)。DP Source或Sink设备可能支持的通道数量少于第3.2.1节中定义的最大允许数量。
注:引脚分配C对于支持DisplayPort Alt Mode插座的DP Source和Sink设备(DP Source设备-见表3-10和表3-11;DP Sink设备-见图3-16和表3-17)是强制性的(见第3.2.1节),这为无源USB-C电缆的互操作性提供了保证。
表2-1列出了USB-C指定并支持DisplayPort Alt Mode的USB-C到USB-C无源电缆的类型。这些电缆的设计和认证保证支持DisplayPort Alt Mode,未经VESA认证,不得使用任何VESA标志。

a.当根据适用的USB相关规范实施并认证为指定的电缆类型时,DisplayPort Alt Mode的方向性、通道数和比特率支持通过设计得到保证。支持从RBR到列出的比特率的DP比特率。
表2-2列出了USB-C指定的USB-C到USB-C有源电缆的类型,这些电缆可以选择支持DisplayPort Alt Mode。这种能够支持DisplayPort Alt Mode的电缆可以由VESA用DisplayPort徽标和TBD比特率指示符进行认证。

a.VESA认证应支持的配置。
b.通过比特率合规性测试和认证支持的DP比特率能力水平。支持从RBR到列出的比特率的比特率。
c.UHBR13.5和UHBR20电气接口和符合性测试规范将由未来的VESA规范确定。
表2-3列出了本标准定义的支持DisplayPort Alt模式的连接到DP适配器的USB-C电缆的类型。这些电缆和适配器可能经过VESA认证,并可能标有DisplayPort徽标和TBD比特率指示符。

a.VESA认证应支持的配置。
b.通过比特率合规性测试和认证支持的最低DP比特率能力水平。支持从RBR到列出的比特率的比特率。
c.UHBR13.5和UHBR20电气接口和符合性测试规范将由未来的VESA规范确定。
d.单向USB-C到DP有源电缆应以指示正确连接方向的方式进行标记(单向是什么意思?)。
表2-4通过参考号对表2-1至表2-3中列出的设备进行了进一步描述。


2.4 多功能系统
USB-C接口可以支持以下协议之一:
- USB SuperSpeed,如USB 3.2和/或USB4中所述
- 显示端口,如DP标准中所定义
-
在单独的USB SuperSpeed数据信号对上同时使用USB SuperSpeed x1和DP x2
多功能系统可能包括USB主机、底座和支持DisplayPort Alt Mode的外围USB-C设备。多功能系统还包括类似加密狗的设备,这些设备既提供协议对话,也提供USB端口,此外还包括将启用DisplayPort Alt Mode的设备与DPTX连接的USB-C插头。
一些具有多功能支持的系统,如具有USB功能的底座(dock)和显示器,可能需要能够在各种USB/DisplayPort配置之间进行更改,具体取决于系统的实现方式。当系统首次连接时,也可能需要预先建立特定的配置,尽管稍后可能需要再次更改配置。为了支持这一点,为系统提供了一种机制,以向其Port Partner指示其首选配置(见第5.2.3节)。
3.引脚分配和说明
本节介绍在传输和接收DP主链路数据时Type-C连接器上的各种引脚分配。它还描述了DP AUX_CH和HPD授权。
本标准中定义的所有Type-C引脚分配定义了Type-C插座上的引脚分配,并在插头以正常和反向(“翻转”)方向插入时提供。当插头以正常方向插入插座时,相应插头的引脚分配是为插座指定的。插头引脚分配不会随方向而改变。当插头以正常或翻转方向插入插座时,带有Type-C插座的系统应在插座上提供适当的引脚功能,以匹配插头引脚分配。系统设计可以通过系统设计中的多路复用器或通过DP source或sink设备的硅设计中的引脚功能适配来实现对插头旋转的支持。适配器上的Type-C插头和Type-C to DP电缆始终使用正常方向的引脚分配。引脚A5始终为CC,引脚B5始终为VCONN。
DP Source设备是指DP Source设备或DP分支设备上的DP Source设备。DP sink设备是指DP sink或DP分支设备上的DP sink。支持DP Source设备功能的Type-C插座应支持第3.2.1节中定义的DP Source设备引脚分配。同样,支持DP sink设备的Type-C插座应支持第3.2.1节中定义的DP sink设备引脚分配。
用于预期直接插入基于DP Source设备插座的Type-C插头(例如,插头作为DP Sink设备或DP Branch设备上的DP Sink 设备)应支持一个或多个DP Source设备引脚分配。同样,用于预期直接插入基于DP Sink设备插座的Type-C插头(例如,插座的作为DP source设备或DP分支设备上的DP source设备的插头)应支持一个或多个DP sink设备引脚分配。不仅source可以重新分配引脚定义,sink也可以
请注意,为Type-C插头展现的端口方向性与插头后面实现的DisplayPort功能的方向性相反。例如,Type-C到HDMI或Type-C到VGA协议转换器将实现DisplayPort上行功能(它是DPRX);然而,协议转换器上的Type-C插头将展现DP Source设备引脚分配,因为它旨在插入Type-C DP Source设备插座。引脚分配按照第4节和第5节的定义进行展现和配置。
Type-C功能与Type-C连接器上特定引脚的所有关联都是信息性的。
标准Type-C引脚功能应参考Type-C
3.1 引脚分配概述
注意:引脚分配A、B和F已被弃用。
当视频source设备的Type-C连接器配置为DisplayPort Alt Mode-C、D或E时,为Type-C定义了三种可能的引脚分配。
当视频sink设备的Type-C连接器配置为DisplayPort Alt Mode–C、D或E时,也为Type-C定义了三种可能的引脚分配。
Type-C到Type-C电缆的两端应使用相同字母的引脚分配。第4节提供了各种场景中各种引脚分配的应用。
引脚分配C和D用于Type-C到Type-C电缆以及Type-C到其他视频标准的适配器。
引脚分配E适用于Type-C到DP插头或插座的适配器。
使用引脚分配C、D和E时携带DP协议。
表3-1总结了DP source和sink设备引脚分配。

- DP源设备引脚分配C和E相同。
- Type-C到Type-C电缆组件在TX1/RX1以及TX2/RX2之间具有交叉,如Type-C中所规定。
- DP电缆组件具有第4.3节中定义的交叉接头。
- 多功能引脚分配,用于同时承载一个USB SuperSpeed通道和两个DP通道。
- 源自DP Source设备引脚分配C,考虑到Type-C到Type-C电缆组件中A2–A3到B11–B10、A11–A10到B2–B3以及SBU1到SBU2交叉的引脚映射。
- 源自DP源设备引脚分配D,考虑到Type-C到Type-C电缆组件中A2–A3到B11–B10、A11–A10到B2–B3以及SBU1到SBU2交叉的引脚映射.
- 源自DP源设备引脚分配E,考虑到Type-C到-DP/mDP电缆组件是双向的。实际上,这分别将ML_Lane_0、ML_Lane_1、ML_Line_2和ML_Lane_3与ML_Lane_3, ML_Lane_2、ML-Lane_1和ML_Line_0交换。
3.2 Type-C DP引脚分配
注:TX变为TX1或TX2,具体取决于插头方向是正常还是翻转。RX根据插头方向是正常还是翻转而变为RX1或RX2。
表3-2总结了当连接的插头处于正常方向时DP源设备引脚的分配。表3-3总结了当连接的插头处于翻转方向时DP源设备引脚的分配。

a.引脚分配C、D和E分别参见表3-10、表3-12和表3-14。
b.USB4不支持引脚分配D

a.引脚分配C、D和E分别参见表3-11、表3-13和表3-15。
b.USB4不支持引脚分配D
表3-4总结了当连接的插头处于正常方向时DP sink设备引脚的分配。表3-5总结了当连接的插头处于翻转方向时DP sink设备引脚的分配。

- a.引脚分配C、D和E分别参见表3-16、表3-18和表3-20。
- b.USB4不支持引脚分配D。
- c.当在DP sink设备插座处使用引脚分配E时,每个通道上的极性翻转。
- d.当在DP sink设备插座处使用引脚分配E时,AUX_CH_P和AUX_CH_N相对于其他引脚分配翻转。

- a.引脚分配C、D和E分别参见表3-17、表3-19和表3-21。
- b.USB4不支持引脚分配D。
- c.当在DP sink设备插座处使用引脚分配E时,每个通道上的极性翻转。
- d.当在DP sink设备插座处使用引脚分配E时,AUX_CH_P和AUX_CH_N相对于其他引脚分配翻转。
引脚A2、A3、B2和B3应在基于插座的系统中,在端口方向开关、或DP source或sink设备(当DP硅内提供插头旋转支持时)和Type-C连接器之间进行交流耦合。引脚A10、A11、B10和B11可以在基于插座的系统中进行DC连接。这些mandates与使用这些引脚的USB SuperSpeed操作规范相匹配。适配器电缆和基于插头的系统应包括引脚A10、A11、B10和B11上的交流电容器(见图4-28)。
配置通道时,请注意确保通道可以配置为携带USB SuperSpeed或DP信号。特别地,电容器应该被选择为适用于这两种协议。在系统设计中,应在与USB SuperSpeed TX通道共享的通道上使用220 nF±20%的AC耦合电容器。USB SuperSpeed RX通道交流耦合电容器(如果实施)应符合USB 3.2的规定。适配器应在与USB SuperSpeed RX引脚(A10、A11、B10和B11)相关的通道上使用220 nF±20%的AC耦合电容器
3.2.1 引脚分配支持授权
表3-6和表3-7列出了支持DisplayPort的Type-C插座的强制引脚分配。强制引脚分配取决于端口是否也实现USB主机或设备(包括Type-C中指定的带附件支持的sink )。


表3-8列出了使用USB-C插头实现的DP Sink设备的要求,因此该设备旨在插入DP Source设备插座。因此,DP Sink设备上的USB-C插头支持一个或多个DP Source设备插座引脚分配。

表3-9列出了使用USB-C插头实现的DP Source设备的要求,因此该设备旨在插入DP Sink设备插座。因此,DP Source设备上的USB-C插头支持一个或多个DP Sink设备插座引脚分配。

3.2.2 DisplayPort支持要求
在USB-C插座上支持DP Source设备的系统应至少支持HBR。根据系统的功能,在USB-C插头上支持DP信源或信宿设备的系统可以支持一个、两个或四个DP通道。
根据互补系统的功能,支持USB-C插头上DisplayPort的多功能支架底座可支持一个、两个或四个DP通道,USB-C插头旨在补充特定产品或产品系列,并受机械约束。
注:有关HDMI、VGA或DVI协议转换器通道数和带宽要求,请参阅第4.4节。
用于特定连接的DP lane数量应符合DP标准的规定。
3.3 DP Source设备引脚分配C
表3-10和表3-11分别定义了当引脚被重新配置为在正常和翻转插头方向上支持DisplayPort时Type-C连接器引脚的使用和配置。引脚分配C的DP电气指令应符合系统支持的UHBR10、HBR3、HBR2、HBR或RBR以下比特率的DP标准。协议应符合DP标准的规定。
引脚分配C仅适用于Type-C to Type-C无源和有源电缆以及带有Type-C插头的DP Sink设备。
//ML_Lane0~3主链路信号和AUX_CH_P/N信号不是同步翻转,而是分别根据CC正反插分别翻转?


3.4 DP Source设备引脚分配D
表3-12和表3-13分别定义了Type-C连接器引脚在正常和翻转插头方向上重新配置为支持DisplayPort与USB SuperSpeed(多功能)相结合时的使用和配置。引脚分配D的DP电气指令应符合系统支持的UHBR10、HBR3、HBR2、HBR或RBR以下比特率的DP标准。协议应符合DP标准的规定。
引脚分配D仅适用于Type-C to Type-C无源和有源电缆以及带有Type-C插头的DP Sink设备。
USB4不支持此引脚分配。与DisplayPort Alt Mode结合使用时,应使用USB3.2。//USB3.2+DP

3.5 DP Source设备引脚分配E
表3-14和表3-15分别定义了当引脚被重新配置为在正常和翻转插头方向上支持DisplayPort时Type-C连接器引脚的使用和配置。引脚分配E的DP电气指令应符合系统支持的高达UHBR10、HBR3、HBR2、HBR或RBR的DP标准,但参考电缆型号应适用于第4.3.3节中定义的Type-C到DP电缆。
引脚分配E仅适用于接受Type-C to DP无源和有源电缆上的插头以及此类电缆上的插座。
注:参考电缆的损耗低于DP标准中的HBR参考电缆,以允许由于需要信号复用而在系统设计中产生更高的损耗


3.6 DP Sink设备引脚分配C
表3-16和表3-17分别定义了当引脚被重新配置为在正常和翻转插头方向上支持DisplayPort时Type-C连接器引脚的使用和配置。引脚分配C的DP电气指令应符合系统支持的UHBR10、HBR3、HBR2、HBR或RBR以下比特率的DP标准。协议应符合DP标准的规定。
引脚分配C仅适用于Type-C to Type-C无源和有源电缆以及带Type-C插头的DP Source设备
//Source和Sink怎么交叉映射?


3.7 DP Sink设备引脚分配D
表3-18和表3-19分别定义了Type-C连接器引脚在正常和翻转插头方向上重新配置为支持DisplayPort与USB SuperSpeed(多功能)相结合时的使用和配置。引脚分配D的DP电气指令应符合系统支持的高达UHBR10、HBR3、HBR2、HBR或RBR的比特率的DP标准。协议应符合DP标准的规定。
引脚分配D仅适用于Type-C to Type-C无源和有源电缆以及带Type-C插头的DP Source设备。
USB4不支持此引脚分配。
与DisplayPort Alt Mode结合使用时,应使用USB 3.2。


3.8 DP Sink设备引脚分配E
表3-20和表3-21分别定义了当引脚被重新配置为在正常和翻转插头方向上支持DisplayPort时Type-C连接器引脚的使用和配置。引脚分配E的DP电气指令应符合系统支持的高达UHBR10、HBR3、HBR2、HBR或RBR的DP标准,但参考电缆型号应适用于第4.3.3节中定义的Type-C to DP电缆。引脚分配E仅适用于接收DP-to-Type-C无源和有源电缆上插头的插座以及此类电缆上的插头。
注:参考电缆的损耗低于DP标准中的HBR参考电缆,因为需要信号复用,所以在系统设计中允许更高的损耗。
引脚A8和B8(分别为AUX_CH_N和AUX_CH_P)的翻转使用以及引脚A2–A3、A10–A11、B11–B10和B3–B2上主链路的翻转极性(与DP Sink设备引脚分配C和D相比)


3.9 AUX_CH和HPD
AUX_CH和HPD实现旨在支持第4章中定义的场景,该场景可能使用以下其中一种:
- Type-C to Type-C电缆组件
- Type-C to DP电缆组件
- Type-C to 其他视频协议转换器
有关Type-C to DP适配器在以下情况下的行为,请参阅以下部分:
- 检测DP Source或 Sink设备——第4.3.4.2节
- 检测有源电缆DP Source或Sink设备——第4.1节和第4.8节
允许采用与本节所示相同的实施方式
3.9.1 AUX_CH
当使用插座引脚A8和B8连接上的差分100Ω端接信号在DisplayPort Alt模式下操作时,Type-C连接器应支持AUX_CH。交流耦合电容应放置在AUX_CH_P和AUX_CH_N收发器与Type-C插座之间。AUX_CH差分信号电平应符合DP标准的规定(具体标准待确认),但在差分信号转换后测量1UI的眼图除外。
注意:插座引脚A8和B8在系统内保持断开状态,直到连接更改为DisplayPort Alt Mode并选择配置。同样,适配器电缆上的插头引脚A8和B8保持断开状态,直到连接更改为DisplayPort Alt Mode并选择配置。
3.9.1.1 AUX_CH示意图
图3-1、图3-2和图3-3所示的电阻公差为±5%。图3-1、图3-2和图3-3所示的电容公差为±20%,DP系统上的电容除外,其中显示了最小值和最大值。
图3-1说明了Type-C连接器上的DP Source设备的系统设计,该设备通过Type-C to Type-C电缆连接到Type-C连接器上的DP Sink设备。SBU1和SBU2上的2MΩ下拉电阻器代表ESD和EMI/RFI组件的泄漏,包括确保没有浮动节点的端接,旨在表明符合Type-C中的zSBUTermination 。
注:这些示意图没有显示系统设计中通常包含的ESD保护和EMI/RFI组件。
DPTX或DPRX中的插头方向Switch或AUX_CH极性反转逻辑由Type-C状态机控制,该状态机确定电缆两端的cable插头连接方向。
注意:适配器中的3.3V电平源自VCONN,因为并非所有DP Sink设备都提供DP_PWR。

图3-2说明了Type-C连接器上的DP Source设备通过Type-C到DP适配器连接到DP连接器上的DP Sink设备的系统设计。请注意,SBU隔离开关是打开的;然而,当发现DP Sink设备连接时,通过闭合SBU隔离开关来接合在AUX_CH单端连接上模拟DP Source设备的AUX_CH上下拉电阻(when a DP Sink device connection is discovered,the AUX_CH pull-up/pull-down resistors that emulate a DP Source device on the AUX_CH single-ended connections are engaged by closing the SBU isolation switches)。//当发现Sink设备时,AUX_CH 100k上下拉模拟Source设备,并授权关闭SBU开关。
Figure 3-2: AUX_CH Connections When Using a Type-C-to-DP Adapter – Example 1
当设计DP Source/Sink设备连接检测系统(在type-c转DP转换器中)逻辑来检测DP Sink设备中AUX_CH_P上的弱上拉电阻(标称1MΩ)时,需要注意的是,由于其ESD和EMI组件,连接的DP Sink设备可能存在系统泄漏。470kΩ电阻的使用代表了在提供足够的下拉电阻以克服这些损耗和需要相对较低的连接检测阈值之间的折衷。实际值将取决于具体的系统设计。AUX_CH_N上的弱(4.7MΩ)电阻代表在适配器未连接到DP Sink设备时避免浮动导体所需的电路,而不会影响用于检测适配器上拉电阻的DP Sink中的阈值。
图3-3说明了DP连接器上的DP Source设备通过Type-C到DP适配器连接到Type-C连接器上DP Sink设备的系统设计。请注意,此适配器与前面示例中使用的适配器相同;然而,DP主链路(Main-Link)数据正朝着相反的方向流动。

3.9.1.2 协议转换器AUX_CH 指令(Mandate)
如果协议转换器在适配器不处于DisplayPort Alt模式时通电,则适用以下命令:
- 能够通过DP AUX_CH共模电压检测上行DP Source设备断开的协议适配器应使用Type-C机制(而不是AUX_CH方法)来确定是否发生了断开。当适配器检测到AUX_CH断开时,它不应将HPD驱动为低电平。
- 由Type-C VBUS供电的协议适配器应使用Type-C连接检测机制。
- 不使用Type-C VBUS供电的协议适配器在进入DisplayPort Alt模式之前不得通电。
- 通过DP AUX_CH共模电压机制检测到上行DP Source设备连接的协议适配器,在协商DisplayPort Alt mode之前,不得通过驱动HPD高电平来指示连接。
//Hot Plug高电平时插入,低电平时拔出
图3-4显示了连接到协议转换器的Type-C连接器上的DP Source设备的系统设计。在本设计中,协议转换器用于将DP协议转换为非DP音视频协议。

3.9.2 HPD转换
当在DisplayPort Alt模式下通过携带DisplayPort状态信息的USB PD消息操作时,USB-C连接器应支持HPD。两种类型的USB PD消息可能携带HPD–显示端口状态更新和注意(分别参见第5.2.3节和第5.2.5节)。
图3-5说明了通过USB PD连接传输HPD状态以及在HPD(如DP标准中所定义)和USB PD消息之间转换的架构。
该体系结构定义了HPD到USB PD和USB PD到HPD转换器,以执行必要的转换。转换器可以集成在系统中,或者将其HPD驱动器或检测器连接到USB PD连接器。有关该架构的各种可能应用的详细示意图,请参见第3.9.2.4节。

定义了两个状态位来传达HPD的状态:
- HPD状态–指示HPD的逻辑状态是高还是低(分别表示为HPD_high或HPD_low)。当通过USB PD通信HPD状态时,HPD的逻辑状态被认为是在接收IRQ_HPD时保持高电平,而在HPD在新的机械连接上被解除反弹(de-bounced)时保持低电平。当HPD链路上的低电平被检测2ms(即,长于最大IRQ_HPD脉冲检测时间)时,HPD的逻辑状态从高电平转变为低电平。HPD链路出现毛刺(如DP标准中所定义)期间,HPD的逻辑状态保持不变。
- IRQ_HPD–指示在250us到2ms之间检测到HPD上的高到低转换/然后是低到高转换,如DP标准中所定义。(IRQ_HPD也在HPD线上传递信号)
表5-6定义了USB PD显示端口状态更新VDO中HPD状态和IRQ_HPD的位置。
当检测到HPD逻辑状态变化时,会尽快发送包含这些状态位的适当设置的USB PD消息。
DFP_U和UFP_U应通过以下命令向HPD State和IRQ_HPD传输更新:
- DFP_U(包括USB-C中规定的带附件支持的Sink)-显示端口状态更新命令(见第5.2.3节)
- UFP_U–USB PD注意命令请求(见第5.2.5节),或–作为对显示端口状态更新命令的响应(见第5.2.3节)
USB-C插座或插头上的USB PD引擎可以执行以下操作:
- DP Source设备-包含HPD驱动程序,然后将通过USB-C连接器接收的携带DisplayPort状态更新的USB PD消息转换为DP标准中定义的HPD信号(USB PD到HPD转换器),或者提供用于通信HPD状态的集成实现
- DP Sink设备-包含一个HPD检测器,该检测器监测DP标准中定义的HPD信号的状态,然后将接收到的HPD信息转换为USB PD消息,该消息通过USB-C连接器(HPD到USB PD转换器)携带显示端口状态更新,或者提供生成USB PD消息的集成实现
这些转换器中的HPD驱动器和/或检测器应符合DP标准第3.3节中规定的HPD规范。
USB-C到DP适配器应:
- 实现一个转换器,该转换器能够在HPD信号和USB PD消息之间双向转换
- 根据适配器的方向,满足第3.9.2.1节和第3.9.2.2节中规定的时间要求
USB-C到非DP音视频协议转换器可以实现USB PD到HPD转换器(如本节所定义),或者直接处理显示端口状态更新或USB PD注意命令。
3.9.2.1 HPD到USB PD时序
根据USB PD,只有在启用适当的备用模式时,才能传输备用模式命令和消息。当DisplayPort Alt Mode未启用时,HPD到USB PD转换器不得传输任何DisplayPort Status Update或USB PD Attention Commands。启用DisplayPort Alt模式时,HPD到USB PD转换器应传输当前HPD状态,作为初始DisplayPort状态更新命令交换的一部分。HPD检测器可以在DisplayPort Alt Mode被启用的时间之外监视HPD状态,使得检测器可以执行HPD去抖动并跟踪HPD信号的当前状态。
表3-22定义了无源适配器电缆、有源插座适配器、有源适配器电缆和USB-C DP接收器设备的HPD到USB PD时序。当转发HPD状态位设置为1的USB PD显示端口状态更新或注意命令时,活动适配器应准备好响应AUX事务。有关消息排队命令,请参阅第3.9.2.3节。

图3-6显示了HPD到USB PD转换器的连接状态图。图3-6所示的过程流程假设HPD_High、HPD_Low和IRQ_HPD信号按照第3.9.2.3.1节排队。

3.9.2.2 USB PD到HPD时序
每当USB-C接口上的显示端口配置未启用时,USB PD到HPD转换器应在其HPD驱动器上驱动低电平。USB PD至HPD转换器应仅在SBU隔离开关闭合以连接AUX_CH后指示HPD信号的当前状态。DisplayPort Configuration(显示端口配置)被禁用后,在打开SBU隔离开关以断开AUX_CH之前,USB PD至HPD转换器应在其HPD驱动器上驱动低电平。
表3-22定义了USB PD到HPD的时序。有源插座适配器和有源适配器电缆应仅在准备好响应AUX事务时驱动HPD信号为高电平。
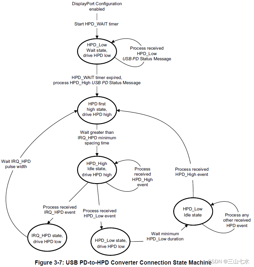
显示端口配置完成后的HPD_WAIT时间之前,DP源设备不得将HPD信号驱动为高电平。如果在HPD_WAIT时间内接收到HPD_High消息,USB PD到HPD转换器应将消息排队,直到计时器到期,然后将HPD信号驱动为高电平。如果在HPD_WAIT计时器超时后接收到HPD_High消息,则应无延迟地将HPD信号驱动为高电平。HPD_WAIT计时器应在VCONN丢失时重置(仅限DFP_U),或在新的显示端口配置完成后重置(DFP_U或UFP_U)。有关消息排队命令,请参阅第3.9.2.3节。

图3-7显示了USB PD到HPD转换器的连接状态图。图3-7所示的过程流程假设USB PD HPD状态和IRQ_HPD消息按照第3.9.2.3.1节进行排队。

3.9.2.3 消息队列
其他USB PD业务可能会导致HPD到USB PD转换器延迟HPD的当前状态的传输,并且可能导致事件指示的到达时序与原始HPD时序不对应。因此,转换器应遵守以下规定:
- HPD到USB PD转换器消息队列命令
- USB PD到HPD转换器消息队列命令
以下小节对两者进行了定义。
3.9.2.3.1 HPD到USB PD转换器消息队列命令
- 如果在前一个IRQ_HPD在队列中时检测到IRQ_HPD,则转换器应为两个IRQ_HPD事件发送DisplayPort Status Update(显示端口状态更新)或USB PD Attention Commands(USB PD注意命令)。当两个IRQ_HPD事件在队列中时检测到的任何IRQ_HPD事件都可以被丢弃。(队列里最多有两个IRQ_HPD)
- 如果在队列中有任何以前的HPD事件时检测到HPD_Low,则可能会丢弃以前的HPD。HPD事件可以是HPD_Low、HPD_High或IRQ_HPD事件。(HPD_Low优先级最高?)
- 如果在前一个HPD_Low在队列中时检测到HPD_High,则转换器应为两个HPD事件发送DisplayPort Status Update或USB PD Attention Commands。
- 如果在前一个HPD_High在队列中时检测到IRQ_HPD,则应将两者作为一个显示端口状态更新或USB PD注意命令(推荐)进行传输,或者按照检测到的顺序单独发送显示端口状态更新或USB PD注意命令。
- 当DisplayPort Alt Mode被禁用时,HPD事件不会排队。
- 当DisplayPort Alt Mode从启用更改为禁用时,队列中的任何条目都将被丢弃。
- 启用DisplayPort Alt Mode时,当前HPD状态将作为初始DisplayPort Status交换的一部分进行传输。
注:HPD到USB PD转换器中需要的最坏情况状态缓冲是序列HPD_Low、HPD_High、IRQ_HPD、IRQ_HPD。
3.9.2.3.2 USB PD到HPD转换器消息队列命令
- 如果单个消息同时表示向HPD_High和IRQ_HPD的转换,则转换器应确保HPD在生成IRQ_HPD之前至少保持2ms的高电平。
- 在HPD上产生从低到高的转换后,转换器应确保HPD保持高电平至少2ms,从而推迟在后续HPD_low或并发或后续IRQ_HPD上取低HPD。
- 在HPD上响应HPD_low的接收而产生高-低转换后,转换器应确保HPD保持低电平至少3ms(即2ms的IRQ脉冲检测时间加1ms的裕度),并在这段时间内接收到后续HPD_high事件后推迟将HPD设为高电平。
- 如果转换器接收到HPD_Low,则应丢弃队列中任何插入的HPD_High和/或IRQ_HPD。
- 当未选择DisplayPort Configuration(显示端口配置)且转换器将其HPD输出驱动为低时,转换器应跟踪HPD的当前状态,为随后选择DisplayPort配置时的适当指示做好准备。
3.9.2.4 HPD示意图
图3-8显示了DP源设备中的USB PD到HPD转换器、DP接收器设备中的HPD到USB PD转换器的实现原理图,以及它们通过USB-C到USB-C电缆组件的连接。如前所述,DP源和接收器设备中的一个或两个可以将USB PD引擎与DPTX或DPRX集成(视情况而定),而不是使用显式HPD连接。

Figure 3-8: HPD Communication When Using a USB-C-to-USB-C Cable
图3-9显示了DP源设备中的USB PD到HPD转换器的实现示意图,其通过USB-C到DP适配器中的HPD到USB PD转换器,连接到DP连接器上的DP接收器设备。在该方向上使用时,HPD到USB PD转换器中的HPD发射器将被禁用(HPD信号为什么从 souce到sink?是考虑到从source端TYPE-C处断开连接吗) 。

Figure 3-9: HPD Communication When Using a USB-C-to-DP Adapter – Example 1
图3-10显示了DP接收器设备中HPD到USB PD转换器的实现原理图,以及通过DP到USB-C适配器中的USB PD到HPD转换器将其连接到DP连接器上的DP源设备。当在该方向上使用时,HPD到USB PD转换器中的HPD发射器将启用。

Figure 3-10: HPD Communication When Using a USB-C-to-DP Adapter – Example 2
图3-11显示了DP Source设备中USB PD到HPD转换器和协议转换器中HPD到USB PD转换器的实现示意图。在本设计中,协议转换器用于将DP协议转换为非DP音频-视频协议。

Figure 3-11: HPD Communication When Using a USB-C-to-Protocol Converter
3.10 DP连接器CONFIG1和CONFIG2引脚
USB-C到DP适配器中的DP插头的CONFIG1和CONFIG2引脚应分别通过1MΩ下拉电阻拉低至GND。
注意:USB-C到DP适配器的DP连接器不支持DP++适配器。
4.用于DP的Type-C电缆
注:场景3b不存在。方案4b已被弃用。
本节介绍通过Type-C连接器用于DisplayPort的电缆组件和适配器。
Type-C功能与Type-C连接器上特定引脚的所有关联都是信息性的。
标准USB引脚功能应参考Type-C。USB-C中还规定了Type-C插座和插头的机械和电气性能。
描述了以下场景:
- 场景1–Type-C无源或有源电缆
- 场景2a–Type-C DP Source设备到DP/mDP Sink设备 //mDP:mini DisplayPort
- 场景2b–DP/mDP Source设备到Type-C DP Sink设备
- 场景3a和3c–Type-C DP Source设备到协议转换器
- 场景4a–Type-C DP Source设备到多功能底座(Dock)
- 场景4c和4d–Type-C DP Source设备到多功能支架(Cradle)/固定电缆底座
- 场景5a–Type-C插头DP Source到DP/mDP插座适配器
- 场景5b–DP/mDP接收器-到Type-C DP Sink适配器
还讨论了以下主题:
- 有源电缆概述
- 有源电缆功耗
- 有源电缆传统Type-C支持要求
- 确定有源电缆DP方向性的方法
4.1 有源电缆概述
有源电缆是在高速路径上包含信号调节逻辑(signal conditioning logic)的电缆。
本标准定义了以下有源电缆组件:
- Type-C连接器至Type-C有源电缆组件
- Type-C连接器至DP/mDP有源电缆组件
有源电缆应支持第4.8节和第4.9节中规定的要求。
Type-C和DP有源电缆应支持表2-2和表2-3中规定的要求。
在两个端口伙伴之间执行USB PD VCONN_Swap消息的情况下,有源电缆的数据传输功能应继续不间断。
有源电缆可以采用第4.10节中定义的方法来确定DisplayPort的方向性。
4.2 场景1–USB-C无源或有源电缆
图4-1展示了用于DisplayPort的全功能Type-C无源或有源电缆组件(如Type-C中所规定)的示例。比特率符合DP标准。支持多功能(DisplayPort和USB SuperSpeed同时使用)。有源电缆应遵守本小节和第4.8节中规定的要求。

该场景在DP Source设备处使用DP Source设备Pin Assignment C,在DP Sink设备处使用DP Sink设备Pin Assignment C(分别参见表3-10和表3-16)。
下图说明DisplayPort如何使用全功能Type-C无源电缆组件的信号连接:
- 图4-2显示了当两端的插头以正常方向插入时
- 图4-3显示了当DP Source设备插头翻转并且DP Sink设备插头以正常方向插入时
- 图4-4显示了当DP Source设备插头以正常方向插入并且DP Sink设备插头翻转时
- 图4-5显示了当两端的插头翻转时
注:这些图省略了电缆组件中包含的USB PD识别电路。




4.2.1 场景1–有源USB-C到USB-C电缆
有源USB-C到USB-C电缆应至少支持一个USB 3.2的USB超高速通道(即,每个方向一个USB路径)。有源电缆应支持表2-2中规定的要求,并满足USB-C要求。有源电缆还应遵守第4.8节和第4.9节中规定的要求。
4.2.1.1 有源USB-C到USB-C电缆连接
USB-C连接器至USB-C连接器有源电缆组件的信号连接应如图4-2至图4-5所示。应支持DP(4-、2-和1lane)和多功能(一个或两个DP lane和一个USB超高速lane)。
注:为了支持这一点,有源电缆插头应支持DP Source和Sink设备的引脚分配C和D。
4.2.1.2 为USB操作配置的有源USB-C到USB-C电缆
当配置为USB时,有源USB-C到USB-C电缆应符合USB-C电源要求。
4.2.1.3 有源USB-C到USB-C配置时序
DisplayPort Configure命令完成40ms后,有源电缆应准备好响应AUX事务。当接收到DisplayPort
Configure命令时,有源电缆应表现为HPD高。
4.2.1.4 有源USB-C到USB-C方向性支持
有源USB-C到USB-C电缆应支持任一方向的DisplayPort。电缆确定信号方向的方法是具体实现的。第4.10节描述了可用于确定信号方向的方法。
4.2.2 场景1–有源USB-C到USB-C电缆USB PD强制要求
在接收到发送至SOP'/SOP的DisplayPort Configure命令请求后,或者在根据第4.9节窥探(snooping)发送至SOP的DisplayPort Configure命令请求之后,有源电缆应表现为DisplayPort Status Update VDO具有高HPD状态。
有源USB-C至USB-C电缆应响应表4-1中定义的命令。应优先考虑USB PD和USB-C要求。

有源电缆应支持DP特定的显示端口状态更新和显示端口配置命令以及DP_SID。从DFP_U的角度来看,有源电缆被配置为具有与UFP_U相同的DP角色(DP Source或Sink设备)。有源电缆两端的插头会相应地选择pin脚分配。例如,如果DFP_U也(also/同时?)是DP Source设备,则DFP_U应向SOP发出显示端口配置命令请求(以及SOP,如果存在),以将电缆配置为DP Sink设备(更多详细信息,请参见第4.2.1.4节)。
进入DisplayPort Alt模式后,有源电缆应连接PHY中继器(Repeater)的AUX_CH,以提供准备对从DP Source设备接收的AUX事务的响应所需的最长时间。当显示端口配置命令请求被寻址到SOP'/SOP“时,或者当窥探寻址到SOP的显示端口配置指令请求时,有源电缆应假设HPD为高。
当传输 Responder USB PD Discover Modes VDM时,有源电缆应在VDO中显示其DP能力,如表4-2所示。表4-3列出了VDO中传输的有源电缆DisplayPort状态更新。表4-4列出了有源电缆DisplayPort配置。



a. Selects USB Configuration.
b. Selects DisplayPort Configuration.
c. See Table 3-10 and Table 3-11 for DP Source device Pin Assignment C.
See Table 3-16 and Table 3-17 for DP Sink device Pin Assignment C.
d. See Table 3-12 and Table 3-13 for DP Source device Pin Assignment D.
See Table 3-18 and Table 3-19 for DP Sink device Pin Assignment D.
4.3 场景2a和2b–USB-C到-DP/mDP电缆
USB-C到DP无源电缆应支持场景2a(USB-C DP Source设备到DP/mDP Sink设备)和场景2b(DP/mDP Source设备-USB-C DP Sink装置)。
USB-C到DP有源电缆可以同时支持场景2a和2b。不支持场景2a和2b的USB-C到DP有源电缆应清楚标记,以指示支持的DP方向性。
4.3.1 场景2a——USB-C DP Source设备到DP/mDP Sink设备
图4-6显示了USB-C插头到DP/mDP插头的无源或有源电缆组件。比特率符合DP标准。

该场景在DP Source设备上使用DP Source设备引脚分配E(见表3-14和表3-15)。图4-7和图4-8中DP连接器上的引脚编号是全尺寸DP连接器的引脚编号(mDP连接器引脚编号见表4-5)。下图说明DisplayPort如何使用USB-C DP Source设备到DP Sink设备电缆组件的信号连接:
- 图4-7说明了在正常方向插入USB-C插头时的使用
- 图4-8说明了当USB-C插头以翻转方向插入时的这种使用
注:图中省略了CONFIG1和CONFIG2上的下拉电阻。
电缆组件应包含实现USB PD和支持发现过程的逻辑(见第5章)。电缆组件包含一个USB BB设备,如果更改为使用DisplayPort Alt Mode不成功,USB PD逻辑应连接到D+/D-。//PD一般不是连接到CC1/CC2上吗,为什么会连到D+/D-上?
USB-C插头上引脚A10、A11、B10和B11后面的电缆组件连接应包含串联交流电容。电容应足够大,以使USB 3.2电容(75至265nF)和电缆组件电容的串联组合符合DP标准要求。应使用220nF±20%的电容。尽管DP标准要求这些引脚AC耦合到DP Source设备,但这些引脚可以DC连接到USB-C插座后面的系统中。USB-C也需要这些引脚上的串联交流电容。

注:在图4-7中,DP引脚分配假设DP Source设备位于USB-C系统。

注:在图4-8中,DP引脚分配假设DP Source设备位于USB-C系统。
表4-5列出了DisplayPort如何使用USB-C DP Source设备到DP/mDP Sink设备电缆组件的信号连接。

4.3.2 场景2b–DP/mDP Source设备到-USB-C DP Sink设备
图4-9说明了DP/mDP插头到USB-C插头的无源或有源电缆组件。比特率符合DP标准。

该场景使用DP Sink设备引脚分配E(见表3-20和表3-21)。电缆组件与场景2a中使用的电缆组件相同,但DisplayPort的运行方向相反。图4-10和图4-11中DP连接器上的引脚编号为全尺寸DP连接器的引脚编号(mDP连接器引脚编号见表4-6)。下图说明DisplayPort如何使用DP Source设备到USB-C DP Sink设备
电缆组件的信号连接:
- 图4-10显示了USB-C插头在正常方向插入时的情况
- 图4-11说明了当USB-C插头以翻转方向插入时,引脚A10、A11、B10和B11可能在USB-C插座后面的系统中进行直流连接;因此,这些引脚上的电容器提供DP标准允许的可选AC耦合。

注:在图4-10中,DP引脚分配假设DP Sink设备位于USB-C系统。

注:在图4-11中,DP引脚分配假设DP Sink设备位于USB-C系统。
表4-6列出了DisplayPort如何使用DP/mDP Source设备到USB-C DP Sink设备电缆组件的信号连接。

4.3.3 场景2a和2b——USB-C到DP/mDP无源 Main-Link电缆电气特性
无源电缆组件的电气规范基于USB-C至USB-C无源电缆组件规范方法(见USB-C,第3.7.3节)。插入损耗和回波损耗(分别为IL和RL)应相对于USB-C连接器的85Ω差分环境和DP连接器的100Ω差分环境进行测试。
应相应调整参考方法中的适当参数。
关于USB-C第3.7.3.2.2节中的fmax和Tb,要使用的值应为fmax=12.15GHz和Tb=123.4ps。
注:使用USB-C中规定的方法,电缆组件USB-C端的测量结果不包括USB-C插座,但包括DisplayPort端的DP插座。
4.3.3.1 对内偏斜(Intra-pair Skew/信息性)
对内偏斜应限制在30ps。设计用于以15ps/m的速度支持2米电缆。
4.3.3.2 奈奎斯特频率下的插入损耗拟合
表4-7列出了UHBR10、HBR3、HBR2和HBR的奈奎斯特频率及其在奈奎斯特(ILFitAtNq)频率下的插入损耗拟合。

图4-12至图4-15分别说明了UHBR10、HBR3、HBR2和HBR下示例电缆组件的插入损耗和插入损耗拟合曲线。每个图识别对应于四个DP比特率之一的奈奎斯特频率的插入损耗和插入损耗拟合,在每种情况下还提供ILFitAtNq限制。




4.3.3.3 集成多次反射
对于输入脉冲频谱(用于计算集成多次反射(IMR/integrated multi-reflection)),UHBR10、HBR3、HBR2和HBR DP比特率分别对应于100.0、123.5、185.2和370.4ps的UI。上升时间为0.4UI。
IMR依赖ILFitAtNq。当ILFitAtNq降低时,可以容忍更多的IMR。
IMR限值指定为ILFitAtNq的函数:
IMR≤0.0579×ILFitAtNq^2+1.64×ILFit AtNq–23.23
图4-16显示了UHBR10和HBR3下IMR作为ILFitAtNq函数的补偿曲线。

4.3.3.4 DP通道之间的功率相加综合串扰
DP通道之间集成串扰的功率总和限制应符合以下限制:
- IFEXT≤-35dB(最高12GHz)
- 通过USB-C连接器测量时,INEXT≤-35dB(最高12GHz)
- 通过DP连接器测量时,INEXT≤-23dB(最高12GHz)
4.3.3.5 综合回波损耗
IRL对ILFitAtNq有很强的依赖性,其极限被指定为ILFitAtNq的函数:
IRL≤0.0336×ILFitAtNq^2+1.28×ILFit AtNq–8.87
图4-17显示了UHBR10和HBR3下IRL作为ILFitAtNq函数的补偿曲线。

4.3.3.6 差模到共模的转换
从100MHz到8.1GHz,SCD12/SCD21应小于或等于-17dB。
4.3.4 场景2a和2b——USB-C到DP/mDP电缆功能
电缆组件包括执行以下功能的逻辑:
- USB PD支持
- DP Source/Sink设备检测和HPD通信
以下小节对两者进行了定义。
4.3.4.1 USB PD支持
该逻辑支持以下内容:
- 作为UFP_U的USB PD协议
- 协商USB PD Explicit Power Contract
- 响应USB PD命令,用于发现DisplayPort Alt Mode功能,由连接的DFP_U使用USB PD和USB-C中规定的结构化供应商定义消息(VDM)进入和退出
逻辑报告DP连接器是否:
- 断开,
- 连接到DP Source设备,或
- 连接到DP Sink设备
4.3.4.2 DP Source/Sink设备检测和HPD通信
电缆组件应包含检测连接的DP Source/Sink设备的逻辑,并使用USB PD消息报告以下DP连接器状态:
- 断开,
- 连接到DP Source设备,或
- 连接到DP Sink设备
应满足第3.9.2.1节和第3.9.2.2节的时间要求。电缆组件应使用USB PD消息报告这三种状态之间的状态变化,并支持HPD到USB PD和USB PD到HPD的转换。
以下描述概述了可以执行连接检测和HPD转换的方法。可以使用具有等效行为的任何实现。
DP标准定义了位于AC耦合电容之间的上拉和下拉电阻,用于DP Source/Sink设备(分别为RAUX_SRC和RAUX_SNK;见表4-8和图4-18)处的AUX_CH_P和AUX_CH_N信号对。该实现允许DP Sink设备确定何时连接了DP Source设备。 //SBU1/SBU2上下拉的主要作用
由于AC耦合电容(图4-18中的CAUX),未连接的USB-C到DP适配器在AUX_CH_P和AUX_CH_N处将具有未定义的电压。RAUXP_ADAPT应连接到AUX_CH_P,RAUXN_ADAPT应连接到AUX_CH_N,以避免USB-C到DP适配器断开时AUX_CH_ P和AUX_CH_N上出现未定义的逻辑电平(见表4-8和图4-18),并避免出现未知的逻辑状态。

a. See DP Standard, Table 3-5, for RAUX_SRC and RAUX_SNK values.

在过滤以生成AUX_CH逻辑状态同时忽略实际AUX_CH业务并且过滤HPD以避免IRQ_HPD被检测为断开之后,可以确定DP连接器状态。
最初,USB-C到DP适配器将其HPD驱动器置于高阻抗状态。
通电DP Source设备应始终在AUX_CH_N上具有RAUX_SRC。因此,假定适配器的SBU2隔离开关断开,AUX_CH_N上的逻辑1指示连接的DP Source设备。如果适配器检测到连接的DP源设备,则适配器使用USB PD消息向USB-C系统报告设备的存在,然后等待来自USB-C系统的DisplayPort Configure命令更改为DP Sink device Configuration。
在接收到该命令后,适配器闭合SBU隔离开关,从而在USB-C连接器上的DP Sink设备和DP连接器上的DP Source设备之间连接AUX_CH_P和AUX_CH_N信号。USB-C连接器上的DP Sink设备应使用USB PD消息向适配器提供HPD状态更新。收到消息后,适配器应相应地控制DP连接器上的HPD信号。因为USB-C连接器上的DP Sink设备在AUX_CH_P(RAUX_SNK)上只有一个弱上拉电阻,在AUX_CH-N(RAUX_SNK)下只有一个微弱下拉电阻,所以这些连接上的滤波状态不会改变。如果DP Source设备随后与DP连接器断开,则会发生以下情况:
- AUX_CH_N(filtered)状态应恢复为低状态
- AUX_CH_P(filtered)状态应恢复到高状态
适配器应使用USB PD消息向DP Sink设备报告断开状态,然后DP Sink设备将发出信号隔离SBU连接。
通电DP Sink设备应在AUX_CH_P(RAUX_SRC)上提供弱上拉电阻。一些显示器不提供该上拉电阻;相反,这些显示器在没有DP Source设备检测的情况下断言HPD。因此,假定适配器的SBU1隔离开关断开,AUX_CH_P或HPD上的逻辑1(使用适用于RAUXP_ADAPT的阈值)指示连接的DP Sink设备。如果适配器检测到连接的DP Sink设备,则适配器使用USB PD消息向USB-C系统报告设备的存在,然后等待来自USB-C系统的DisplayPort Configure命令更改为DP Source device Configuration。在接收到该命令后,适配器闭合SBU隔离开关,从而将DP连接器上的AUX_CH_P和AUX_CH_N连接到DP Sink设备。如果DP Sink设备在断言HPD之前等待检测DP Source设备,则当SBU隔离开关闭合时,DP Sink设备应检测到这一点。适配器使用USB PD消息向USB-C连接器上的DP Source设备提供HPD状态更新。
当SBU隔离开关闭合时,会发生以下情况:
- USB-C插座处DP Source设备中的RAUX_SRC应使AUX_CH_P(filtered)状态转换为逻辑0
- DP Source设备中的RAUX_SRC应使AUX_CH_N(filtered)状态转换为逻辑1
如果DP Sink设备随后与DP连接器断开,则HPD(filtered)状态应转换为逻辑0。适配器应使用USB PD消息向DP Source设备报告断开状态,然后DP Source设备将发出信号隔离SBU连接。
表4-9枚举了当DP连接器上没有连接时,或者当适配器在DP Source设备配置中操作时(即在DP连接器处连接到DP Sink设备),HPD、AUX_CH_P和AUX_CH_N的可能状态。

适配器在DP Sink设备配置中操作(即,连接到DP连接器上的DP Source设备)并从USB-C连接器上接收的USB PD消息转换HPD并将HPD驱动到DP连接器后,表4-9中提供的信息简化为表4-10中列出的信息。

其中AUX_CH_P=1 and AUX_CH_N=0时为过渡状态。当先前连接的DP Source设备断开连接时,适配器应退出DP Sink device Configuration,并向USB-C DP Sink设备报告新状态,USB-C DP Sink设备反过来应禁用DisplayPort Configuration,从而使HPD进入逻辑低状态并隔离SBU连接。
4.3.5 场景2a和2b——有源USB-C到DP电缆
有源电缆应符合第4.9节和第4.10节中规定的要求。
4.3.5.1 有源USB-C到DP电缆方向性支持
有源USB-C到DP电缆可以执行以下操作:
- 支持两个方向的DisplayPort,如表2-3所示
- 使用第4.10节中描述的机制来确定DisplayPort的方向性
4.3.5.2 有源USB-C到DP/mDP电缆的信号连接
USB-C连接器至DP/mDP连接器有源电缆组件的信号连接应符合第4.3.1节和第4.3.2节的规定。因此,有源电缆应支持DP Source和Sink设备引脚分配E(DP Source设备——见表3-14和表3-15;
DP Sink设备——见表3-20和表3-21)。
4.3.5.3 支持USB PD的有源USB-C到DP电缆
有源USB-C到DP电缆应支持USB PD Discover Identity SOP。电缆应表现为本标准其他地方定义的USB-C-to-DP无源电缆,本小节中描述的特性除外。
有源USB-C到DP电缆的行为包括以下内容:
- 在USB-C连接器上显示为Rd/Ra,以便电缆在首次连接时始终解析为UFP_U
- 由VCONN供电
- 在适当的情况下,在USB-C连接器的USB 2.0引脚上显示USB BB
- 使用第4.10节中描述的方法来确定DP方向性
- 不应将USB PD Discover Identity Command响应(AMA VDO的第3位;请参阅USB PD)中所需的VBUS位设置为1,以允许在连接到带附件支持的Sink时从VCONN进行操作
- 应满足表3-21中关于带USB-C插头的有源适配器电缆与DP Source设备连接的要求
- 应满足表3-22中关于带USB-C插头的有源适配器电缆与DP Sink设备连接的要求
- 当有源适配器电缆接收到DisplayPort Configure命令时,其行为应如同接收到HPD高
进入DisplayPort Alt模式后,有源电缆应连接PHY中继器的AUX_CH,以提供准备对从DP Source设备接收的AUX事务的响应所需的最长时间。当显示端口配置命令请求被寻址到SOP'/SOP“时,或者当窥探寻址到SOP的显示端口配置指令请求时,有源电缆应假设HPD为高。
4.3.6 场景2a和2b——USB-C到DP电缆电源
无源或有源USB-C到DP电缆应在3.0到5.5V之间的任何电压下工作(如适配器的USB-C插头所示,适配器电缆内的VCONN导线上可能存在IR压降),适配器的功耗不得超过1.5W。2.7V以下的可选操作确保了与早期版本的DP AM的向后兼容性,并为VCONN电源开关、连接器、电缆和适配器之间的电压降提供了裕度。如果VCONN电压下降到3.0V以下,则可以保持USB PD通信。如果VCONN电压下降到3.0 V以下,功耗不得超过70mW,电缆功能可能被禁用。
电缆应报告其是否继续运行但禁用DP功能(见表4-3)。
在发现过程中,无论何时未进入DisplayPort Alt模式,无源或有源USB-C到DP电缆都应符合USB-C VCONN功耗要求。
所有支持DisplayPort Alt Mode的有源电缆应满足第4.8节中规定的电源要求。
4.4 场景3a和3c–USB-C DP Source设备 to 协议转换器
图4-19和图4-20说明了协议转换器的配置,该转换器设计用于插入USB-C DP Source设备。图4-19显示了协议转换器电缆。图4-20显示了协议转换器适配器或dongle

这些场景使用DP Source设备引脚分配C(见表3-10和表3-11)。协议转换器中AUX_CH和HPD的实现与USB-C DP Sink设备中使用的类似(见第3.9节)
4.4.1场景3a和3c–HDMI协议转换器
HDMI协议转换器应符合DP通道计数中定义的DP到HDMI协议转换器适配器的要求,HDMI协议转换器的链路速率要求是设备特定的(见表2-3)。
此外,DOWN_STREAM_PORT_PRESENT寄存器中的DETAILED_CAP_INFO_AVAILABLE位(DPCD地址00005h,位4)应设置为1(即,从DPCD地址00080h开始的寄存器中的DP源设备接收器能力字段应使用较长的4字节格式)。
4.4.1.1音频回传通道(ARC)
HDMI协议转换器可以包括USB 2.0桥接设备,以将音频返回通道(ARC)转换为USB音频设备类别(音频输入)。对于HDMI协议转换器和DP Source设备,CEC支持是使用ARC的先决条件。ARC仅在也是USB主机的DP Source设备上受支持。
4.4.2 场景3a和3c–VGA协议转换器
VGA协议转换器应支持以下减少和完全消隐的最低分辨率:
- 24 bpp(需要注释)减少消隐–1920x1200,60Hz
- 24 bpp全消隐–1600x1200,60Hz
VGA协议转换器应支持两个HBR通道,但不要求支持超过两个HBR通道的带宽。
4.4.3 场景3a和3c–DVI协议转换器
单链路DVI协议转换器应支持60Hz、24bpp时1920x1200的最低分辨率。DVI协议转换器应支持两个HBR通道,但不强制要求支持超过两个HBR通道的带宽。
4.5 场景4a–USB-C DP Source设备到多功能底座(Dock)
图4-21显示了连接到多功能底座的USB-C DP Source设备。

多功能底座包括一个USB hub和一个DP分支设备。该场景在DP Source设备处使用DP Source设备Pin Assignment D(见表3-12和表3-13),在DP Sink设备处使用DP Sink设备Pin Assignment D(见图3-18和表3-19)。
但是,如果多功能底座能够配置为将所有四个DP通道应用于带USB 2.0的DP连接器,则可以使用引脚分配C(DP源设备-见表3-10和表3-11;DP接收器设备-见图3-16和表3-17)。下图说明DisplayPort如何使用全功能USB-C电缆组件的信号连接:
- 图4-22显示了当两端的插头以正常方向插入时
- 图4-23显示了当DP Source设备插头翻转并且DP Sink设备插头以正常方向插入时
- 图4-24显示了当DP Source设备插头以正常方向插入并且DP Sink设备插头翻转时
- 图4-25显示了当两端的插头翻转时
注:图中省略了电缆组件中包含的USB PD识别电路。




4.6 场景4c和4d–USB-C DP源设备to多功能支架/固定电缆底座
图4-26显示了连接到多功能底座的USB-C DP Source设备。

图4-27显示了连接到多功能固定电缆底座的USB-C DP Source设备。

这些场景在DP Source设备处使用DP Source设备Pin Assignment D(见表3-12和表3-13),在DP Sink设备处使用DPSink设备Pin Assignment D(见图3-18和表3-19)。但是,如果多功能底座能够配置为将所有四个DP通道应用于DP连接器,则可以使用引脚分配C(DP源设备-见表3-10和表3-11;DP接收器设备-见图3-16和表3-17)。表4-11定义了USB-C插头的多功能支架/固定电缆底座引脚分配。

4.7 场景5a和5b USB-C插头到DP/mDP有源插座适配器
USB-C插头到DP/mDP有源插座适配器旨在适应以下情况:
- 场景5a–连接到USB-C插头的DP Source设备到连接到全尺寸DP或mDP插座的DP/mDP Source设备
- 场景5b–连接到USB-C插头的DP/mDP Sink设备连接到全尺寸DP或mDP插座的DP Sink设备
适配器应支持:
- 场景5a和场景5b(即适配器应为双向)。方向确定可以按照第4.10节的规定完成,适配器将AUX_CH共模终端作为DP或mDP插座上的DP Sink设备。
- 四个DP通道,支持RBR、HBR、HBR2、HBR3以及可选的更高比特率(见表2-3)
适配器应包含以下内容:
- LTTPR retimer,呈现以下内容:
- --->>在DP/mDP插座上兼容DP Source device信号,当适配器在其USB-C插头上接收到兼容DP Source device信号时
- --->>在USB-C插头上兼容DP Sink device信号,当适配器在其DP/mDP插座上接收到兼容DP Sink device信号时
注:无源DP/mDP插座适配器不符合本标准。
- 实现USB PD并支持发现过程的逻辑(见第4.3.4.2节和第5节)
- USB PD逻辑应将USB BB设备连接到D+/D-如果该逻辑无法协商足够的VBUS电源来支持DP/mDP有源电缆
适配器应使用220nF±20%的电容器将USB-C引脚A10、A11、B10和B11交流耦合到重定时器。适配器可以将USB-C引脚A2、A3、B2和B3 AC耦合到重定时器。适配器的重定时器应AC耦合到DP标准中为CTX定义的全尺寸DP或mDP插座。图4-28说明了这些重定时器(retimer是指包含时钟数据恢复(CDR)电路的组件,该电路“重新定时”信号。重新定时器在重新传输信号之前将信号锁存到同步存储元件中。它用于通过在重新定时器的两侧创建单独的时钟域来扩展系统的物理长度,而不会积累高频抖动。retimer在USB 3.2附录E和USB4中定义)配置。

适配器应在全尺寸DP或mDP插座上提供AUX_CH上下拉电阻,就像它是DP Source设备一样。
适配器应符合第4.7.3节的电源要求。适配器应由VCONN供电,并在不存在VBUS的情况下使用无源DP/mDP电缆正确工作。
如果VBUS电源不足,适配器可能无法与DP/mDP有源电缆配合使用。
从DisplayPort Alt Mode发现和USB PD的角度来看,适配器应表现为USB-C到-DP/mDP电缆(见第4.3节和第5节)。
4.7.1 场景5a–USB-C插头DP源到DP/mDP插座适配器
图4-29显示了USB-C插头到DP/mDP有源插座适配器组件,该组件将连接到USB-C连接器的DP Source设备适配到全尺寸DP或mDP连接器上的DP/mDP Sink设备。

根据DP标准第3.5.4节,USB-C插头适配器input在其输入端定义为TP2或TP2_CTLE。
DP/mDP插座output应符合DP/mDP主链路发送器的DP标准要求(TP2;见DP标准第3.5.4节)。
HPD至USB PD转换器应符合第3.9.2.1节的时序要求。
注意:适配器需要在四个受支持的通道中的每一个通道上都包含一个LTTPR重定时器。
无论适配器USB-C插头在DP Source设备连接器内的方向如何,适配器内的连接都保持不变。
无论在场景5a还是5b中使用适配器,适配器内的连接都保持不变。
该场景在DP/mDP插座上使用DP源设备引脚分配E(见表3-14和表3-15)。下图说明DisplayPort如何使用USB-C插头DP Source到DP/mDP插座适配器的信号连接:
- 图4-30说明了当USB-C插头以正常方向插入时,全尺寸DP插座的用途
- 图4-31说明了当USB-C插头以翻转方向插入时,全尺寸DP插座的用途
- 图4-32说明了当USB-C插头以正常方向插入时,mDP插座的用途
- 图4-33说明了当USB-C插头以翻转方向插入时,mDP插座的用途
注:图中省略了CONFIG1和CONFIG2上的下拉电阻。此外,双向缓冲器是LTTPR重定时器的示例,LTTPR重新定时器被结合在设计中,并不意味着特定的实现。




表4-12列出了DisplayPort如何使用USB-C插头DP Source设备到DP插座DP/mDP Source设备适配器的信号连接。

a.CONFIG1和CONFIG2应包括1MΩ下拉电阻器。
b.A8/B8应包括AUX_CH DP Source设备上拉/下拉电阻。
c.除非在CONFIG1和CONFIG2之间检测到短路,否则不应提供DP_PWR。
4.7.2 场景5b–DP/mDP Sink-到USB-C DP Sink适配器
图4-34显示了USB-C插头到DP Sink设备有源插座适配器组件,该组件将USB-C DP接收器设备适配到使用全尺寸DP或mDP连接器的DP源设备,从而驱动具有全尺寸DP和/或mDP接头的DP电缆。

DP/mDP插座上的适配器DP Sink输入应符合DP/mDP主链路接收器的DP标准要求(TP3_EQ;见DP标准第3.5.4节)。
USB-C插头DP Sink输出应符合DP标准,表5-12,为C1A、C2A和C3A(TP3_EQ)定义的TX EYE开启和TX驱动器设置单调性测试规范(假设输入信号是DP Sink设备应接受的信号)。
USB PD至HPD转换器应符合第3.9.2.2节的时序要求。
注意:适配器需要在四个受支持的通道中的每一个通道上都包含一个LTTPR重定时器。
无论适配器USB-C插头在DP接收器设备连接器内的方向如何,适配器内的连接都保持不变。
无论在场景5a还是5b中使用适配器,适配器内的连接都保持不变。
该场景在USB-C DP信宿设备上使用DP信宿装置引脚分配E(见表3-20和表3-21)。下图说明DisplayPort如何使用DP/mDP
接收器接收器至-USB-C DP接收器适配器的信号连接:
- 图4-35说明了当USB-C插头以正常方向插入时,全尺寸DP插座的用途
- 图4-36说明了当USB-C插头以翻转方向插入时,全尺寸DP插座的用途
- 图4-37说明了当USB-C插头以正常方向插入时,mDP插座的用途
- 图4-38说明了当USB-C插头以翻转方向插入时,mDP插座的用途
注:图中省略了CONFIG1和CONFIG2上的下拉电阻。此外,双向缓冲器是LTTPR重定时器的示例,LTTPR重新定时器被结合在设计中,并不意味着特定的实现。




表4-13列出了DisplayPort如何使用DP/mDP插座DP/mDP接收器设备到USB-C插头DP接收器设备适配器的信号连接。

a.CONFIG1和CONFIG2应包括1-MΩ下拉电阻器。
b.A8/B8应包括AUX_CH DP Sink设备上拉/下拉电阻。
c.除非在CONFIG1和CONFIG2之间检测到短路,否则不应提供DP_PWR。
4.7.3 场景5a和5b——USB-C插头到DP/mDP有源插座适配器方向性
有源插座适配器将AUX_CH终端当作DP Source设备,当进入DisplayPort Alt Mode时,该设备面向USB-C插头和DP插座。适配器确定DP Source和Sink设备的方向,然后将其AUX_CH Sink配置为准备好响应AUX事务。只有当其AUX_CH接收器准备好响应AUX事务时,适配器才应传输HPD_High。
4.7.4 场景5a和5b——有源适配器USB行为
带有包含USB和/或其他功能的USB-C插头的UFP_U(例如,UFP_U是一个多功能固定电缆底座)应通过VBUS而非VCONN为其USB和/或者其他功能供电。如果VBUS不可用,USB或其他功能可能会被禁用。
只要VCONN可用,就应支持DisplayPort Alt Mode功能。具有USB和/或其他功能的有源适配器应在USB PD Sink RDO中公布所需的操作电源。
有源插座适配器应通过窥探DP source和sink设备之间交换的AUX_CH流量,符合SLEEP电源状态进入/退出的DP标准。
有源插座适配器在睡眠电源状态下的功耗应小于70mW。
4.7.5场景5a和5b——有源插座适配器电源
有源插座适配器应在3.0至5.5V之间的任何电压下工作(如适配器的USB-C插头所示;适配器电缆内的VCONN导线上可能存在IR压降),适配器的功耗不得超过1.5W。2.7V以下的可选操作确保了与早期版本的DP AM的向后兼容性,并为VCONN电源开关、连接器和适配器之间的电压降提供了裕度。如果VCONN电压降至3.0V以下,则可以保持USB PD通信。功耗不得超过70mW,如果VCON电压降至2.7V以下,DP适配器功能可能会被禁用。适配器应报告其是否继续运行但禁用DP功能(见表5-6)。
在发现过程中,无论何时未进入DisplayPort Alt模式,有源插座适配器都应符合USB-C VCONN的功耗要求。
支持USB-C插头上DisplayPort的有源插座适配器应作为VCONN供电的附件运行。这些适配器不强制要求在VBUS上提供电源,也不取决于VBUS上是否有电源(除非在需要时为USB BB类的演示提供电源)。
4.8 有源电缆功耗
有源电缆功耗定义如下:
- 有源电缆应在3.0至5.5V范围内的VCONN上工作,而不取决于VBUS的存在
- 有源电缆从VCONN消耗的功率不得超过1.5W
- 有源电缆可能部分或完全自供电(例如,未接收VCONN的电缆端可能自供电)
4.8.1 有源电缆Sleep
有源电缆休眠定义如下:
- 有源电缆应通过监听DP信源和信宿设备之间交换的AUX_CH流量,符合DP睡眠进入/退出标准
- 当为四个DP通道配置时,有源电缆应满足DP标准功耗要求
- 当配置为多功能模式时,有源电缆应满足DP标准功耗要求,且DP和USB通道处于U3电源模式
- 在应用VCONN后至少500ms测量睡眠功耗,并且USB PD流量至少500ms未出现
4.8.2 有源电缆Suspend
有源电缆应在USB PD Discover Identity命令响应中对电缆终端类型字段进行编程,以指示在USB挂起状态下需要VCONN。
4.9 有源电缆传统USB-C支持要求
为了支持不生成本节中定义的显示端口消息的传统DFP_U的操作,有源电缆应窥探从DFP_U传输到UFP_U(寻址到SOP)的USB PD显示端口备用模式消息,如下所示:
- 如果有源电缆观察到DP_SID寻址到SOP的进入模式命令请求,而之前没有收到寻址到SOP'的进入模式指令请求,则有源电缆应遵守进入模式指令的请求,就像请求寻址到SOP'一样,但没有响应(包括不发出USB PD GoodCRC消息)
- 有源电缆应遵守任何发送到SOP的配置和退出模式命令请求,而之前没有收到发送到SOP类似的请求,就像发送到SOP'一样,但没有响应(包括没有发出USB PD GoodCRC消息)
- 当USB-C到USB-C有源电缆接收到DisplayPort配置命令时,其行为应如同接收到HPD高
无论接收命令的顺序如何,寻址到SOP'的命令应优先于寻址到SOP相同的命令。
注意:此窥探命令不支持USB PD通信的正常稳健性;因此,这一授权被视为支持传统DFP_U系统的最佳手段。
4.10 确定有源电缆(Active Cable)DP方向性的方法
4.10.1 用于检测DP方向的AUX_CH上下拉电阻方法
本节中定义的方法可用于Type-C-to-Type-C有源电缆和Type-C-to-DP电缆的方向检测。该方法可以在DFP_U使用DP Configure 命令将UFP_U配置为DP Source或Sink设备之后使用(什么时候配置Source和Sink角色?是否通过PD协议先配置?)。以下描述定义了电缆的默认正插方向,翻转方向留给用户。
两个Type-C电缆插头最初应使用适当的DP Sink设备引脚分配配置其AUX_CH_P和AUX_CH_N,但作为AUX_CH共模终端的DP Source设备(SBU2/AUX_CH_P上的100kΩ下拉电阻和SBU1/AUX_CH _N上的100kΩ上拉电阻)。
如果电缆插头连接到DP Source设备,则SBU1和SBU2的连接应如下所示:
- SBU1应连接到DP Source设备中的AUX_CH_P,该设备将具有100kΩ下拉电阻
- SBU2应连接到DP Source设备中的AUX_CH_N,该设备将具有100kΩ上拉电阻
作为SBU引脚上的AUX_CH_P和AUX_CH_N上的共模端接的结果,AUX_CH_P和AUX_CH-N将被分压电阻拉到大约中间值(mid-rail)。
如果电缆插头连接到DP Sink设备,则作为10:1电阻分压(Sink上下拉电阻为1Mohm)作用的结果,AUX_CH_P和AUX_CH_N将被拉到适当电平,如下所示:
- 检测到其连接到DP Source设备的电缆插头应配置其从本地插头到远程插头的信号方向,并可将其AUX_CH共模电阻重新配置为DP Sink设备。插头应为AUX_CH目的重新配置为DP Source设备。 //?
- 检测到其连接到DP Sink设备的电缆插头应配置其从远程插头到本地插头的信号方向。插头应已配置有用于AUX_CH目的的DP Sink设备引脚分配。
4.10.2 检测方向的AUX事务处理方法
本节中定义的方法可用于Type-C-to-Type-C有源电缆和Type-C-to-DP电缆的方向检测。该方法可用于从两个插头端接AUX_CH_P和AUX_CH_N的有源电缆,例如用于包含LTTPR功能的有源电缆。这可以在DFP_U使用DP配置命令将UFP_U配置为DP Source或Sink设备之后完成。以下描述定义了电缆的默认正插方向,翻转方向留给用户。
两个Type-C电缆插头最初应使用适当的DP Sink设备引脚分配配置其AUX_CH_P和AUX_CH_N,但作为AUX_CH共模终端的DP Source设备(SBU2/AUX_CH_P上的100-kΩ下拉电阻和SBU1/AUX_CH _N上的100kΩ上拉电阻),Type-C插头之间没有AUX_CH连接(线缆内部最初是断开的,通过线缆的Source/Sink检测逻辑检测后再闭合AUX_CH开关)。
如果电缆插头连接到DP Source设备,则SBU1和SBU2的连接应如下所示:
- SBU1应连接到DP Source设备中的AUX_CH_P,该设备将具有100kΩ下拉电阻
- SBU2应连接到DP Source设备中的AUX_CH_N,该设备将具有100kΩ上拉电阻
作为SBU引脚上的AUX_CH_P和AUX_CH_N上的共模端接的结果,AUX_CH_P和AUX_CH-N将被分压电阻拉到大约中间值。
如果电缆插头连接到DP Sink设备,则AUX_CH_P和AUX_CH_N将通过10:1电阻分压被拉至适当的电平。
在发送DP配置(DisplayPort Configure)命令以将UFP_U配置为DP Source设备之后,作为DP Sink设备的DFP_U应发送HPD状态为高的显示端口状态更新(DisplayPort Status Update)命令。作为DP Sink设备的UFP_U在接收到将UFP_U配置为DP Sink的DP配置命令后,应发送USB PD注意(PD Attention)命令请求和DP状态更新VDO以及HPD状态高USB PD消息(DP Sink设备从供电角色作为DFP_U,从发送PD信息数据角色作为UFP_U?同一设备不同的模块?)。
在接收到HPD状态为高的DP状态更新VDO后,DP Source设备应传输AUX事务。接收第一个AUX事务的插头应出于AUX_CH的目的将其自身配置为连接到DP Source设备(AUX_CH_P和AUX_CH_N相对于初始电缆配置反转)(此时根据前面的PD正反插信息配置AUX翻转方向)。检测到其连接到DP Sink设备的插头应配置从远程插头到本地插头的信号方向。有源电缆已配置有用于AUX_CH目的的DP Sink设备引脚分配(信号流程:线缆连接后先分配Source/Sink电源角色,再发送PD检测正反插信息,最后才到AUX事务信息)。
5 Discovery and USB PD
本节描述了在Type-C连接器上发现DisplayPort支持的机制,以及进入和退出DisplayPort Alt Mode和建立DisplayPort Configuration的协商过程。除了DisplayPort Alt Mode特定命令之外,USB PD的所有描述都是信息性的。标准USB PD功能应参考USB PD。
5.1 连接发现
如果一个或两个连接的端口都是DRP,如Type-C中所规定,则DRP解析为:一个是Type-C中规定的Source/VCONN Source,另一个是第一次连接时的Sink/UFP。
表5-1定义了Type-C和DP配置。本标准不规定何时可以交换power角色,或何时可以重新协商USB PD Explicit Power Contract ,这超出USB PD中规定的授权范围(由PD协议来定义power角色Source/Sink,或者DFP/UFP)。
解析为DFP的插座或插头(可能在USB PD DR_Swap消息之后)被描述为DFP_U。解析为UFP的端口(可能在USB PD DR_Swap消息之后)被描述为UFP_U。
当DisplayPort Alt Mode处于活动状态时,DFP_U或UFP_U角色是静态的(PD协议确定好Source/Sink角色就固定下来不再变化)。如果在DisplayPort Alt Mode发现期间发出USB PD DR_Swap消息,则应发生以下情况:
- Type-C中规定的当前DFP应放弃发现过程,以及
- Type-C中规定的新DFP应启动新的发现过程
新的DFP被描述为DFP_U,新的UFP被描述为UFP_U。
注:USB PD规定,如果端口配对之间存在任何活动模式,则不应发出USB PD DR_Swap消息,如果收到USB PD DR_Swap消息则应执行USB PD Hard Reset。
解析为DFP或UFP的插座(可能在USB PD DR_Swap消息之后)应遵循第5.1.7节或第5.1.8节中的行为。
解析为DFP的插头(可能在USB PD DR_Swap消息之后)应遵循第5.1.7节或第5.1.8节中定义的行为。
根据Type-C中的规定,检测到VCONN供电附件的带有Accessory Support的Sink被描述为DFP_U。DFP_U应负责DisplayPort Alt Mode协商。
注意:当UFP使用Rp拉起CC1/CC2,并发现具有DP功能的UFP时,Type-C中规定的带Accessory Support的Sink不被强制作为USB Host(Source/Sink是作为电源角色,DFP/UFP是做为数据角色)。
5.1.1 DP Alt Mode Entry
DFP_U应控制DisplayPort Alt Mode协商。在可能的情况下,DP Source设备也应该是DFP_U(即DP Source device控制DisplayPort Alt Mode协商)。然而,在一些配置中,DP Sink设备充当DFP_U并控制DisplayPort Alt Mode协商(Source/Sink和DFP/UFP并非固定映射关系,谁做DFP谁来协商DP Alt Mode,默认情况下,Source优先做为DFP_U,Sink优先做为UFD_U)。
- 端口应遵循Type-C,以提供VCONN(默认VCONN断开,DP Alt Mode时VCONN电源开启)
- 为有源电缆供电的端口应符合第5.3.1节中规定的要求
- 端口为DFP_U且为DisplayPort Alt Mode–端口应在接收到USB PD Attention Command请求后退出该模式,且在DisplayPort Status Update中将Exit DisplayPort Alt Mode request位(第6位)设置为1(包括首次重新配置为USB配置)
- 端口处于DisplayPort Alt Mode和DisplayPort Configuration的DFP_U–在接收到DisplayPort Status Update 中DisplayPort/USB Configuration request位(第5位)设置为1的USB PD Attention命令请求后,端口应通过向UFP_U和电缆发出适当的DisplayPort Configure命令来更改为USB Configuration(DP PHY改为USB PHY)
- 端口处于DisplayPort Alt Mode和USB Configuration的DFP_U–在接收到DisplayPort/USB Configuration request位清除为0的USB PD Attention Command请求后,通过向UFP_U和电缆发出适当的DisplayPort Configure命令,端口应更改为适当的DisplayPortConfiguration(USB PHY改为DP PHY)
DisplayPort Alt Mode设备应实现表5-1中定义的设备类型之一。第5.1.2节和第5.1.3节分别概述了设备类型数据角色策略和VCONN策略选项。每种设备类型的详细信息见第5.1.4节至第5.1.9节。

- a. See Type-C for toggle definition.
- b. See Section 5.1.2 for policy definitions.
- c. See Section 5.1.3 for policy definitions.
- d. See Section 5.1.4.
- e. See Type-C for behavior definition.
- f. See Section 5.1.5.
- g. See Section 5.1.6.
- h. See Section 5.1.7.
- i. Captive-cable DP Source or Sink device shall present Ra during the unattached.SNK state if VCONN is needed.
- j. See Section 5.1.8
- k. Sink with a captive cable shall present either Rd/Zopen or Rd/Ra on the CC pins,as specified in Type-C
- l. See Section 5.1.9
5.1.2 USB PD数据角色策略
表5-2列出了USB PD数据角色策略定义。

表5-2列出了USB PD数据角色策略定义。
Prefer DFP_U:
- 发出USB PD DR_Swap消息以成为DFP_U
•USB Mode响应–发送USB PD Accept消息
•DisplayPort Alt Mode响应–发出USB PD Hard Reset
- 发出USB PD Reject消息以响应USB PD DR_Swap消息成为UFP_U
Prefer UFP_U:
- 发出USB PD DR_Swap消息以成为UFP_U
•USB Mode响应–发送USB PD Accept消息
•DisplayPort Alt Mode响应–发出USB PD Hard Reset
- 发出USB PD Reject消息以响应USB PD DR_Swap消息成为DFP_U
注意:如果端口分配导致DFP_U角色,则端口负责发现和启动Alternate Mode entry 。
DFP_U Only:
- 不要发出USB PD DR_Swap消息
- 发出USB PD Reject消息以响应所有USB PD DR_Swap消息请求
UFP_U Only:
- 不要发出USB PD DR_Swap消息
- 发出USB PD Reject消息以响应所有USB PD DR_Swap消息请求
No Preference:
- 不要发出USB PD DR_Swap消息
- USB Mode响应–发送USB PD Accept消息
- DisplayPort Alt Mode响应–发出USB PD Hard Reset
DFP_U应为数据角色交换提供一段时间后发现并启动DisplayPort Alt Mode进入。
在发出USB PD Wait消息以响应USB PD DR_Swap消息时,不应出现DisplayPort Alt Mode Entry。如果接收到USB PD Wait消息,则DFP_U/UFP_U应重试USB PD DR_Swap消息。USB PD DR_Swap消息重试应继续,直到收到USB PD Accept消息或Reject消息为止。如果接收到响应USB PD DR_Swap消息的USB PD Wait消息,然后又接收到USB PD DR_Swap消息,则端口应接受USB PD DR_Swap消息并放弃其自己的USB PD DR_Swap消息请求。
5.1.3 USB PD VCONN策略
如果USB PD Discover Identity Command请求返回无源电缆或没有响应,则DFP_U应进入DisplayPort Alt Mode。如果USB PD Discover Identity Command响应指示电缆是有源的,如果有源电缆不支持DisplayPort Alt Mode,则DFP_U不应进入DisplayPort Alt模式。VCONN Source可能会禁用每个Type-C的VCONN源。
表5-3列出了USB PD VCONN策略定义。


a. The port does not support providing VCONN.
Potential VCONN Source
DFP_U:
- 在发现cable并进入和配置DisplayPort Alt Mode之前,发出USB PD VCONN_Swap消息以成为VCONN source
- 如果当前处于VCONN Source的逻辑角色,则传输USB PD Accept消息以响应USB PD VCONN_Swap消息
- 如果不是VCONN source的逻辑角色,则发送USB PD Accept消息或Wait消息以响应USB PD VCONN_Swap消息
UFP_U:
- 如果当前处于源VCONN的逻辑角色,则发送USB PD Accept Message以响应USB PD VCONN_Swap Message
- 如果不是源VCONN的逻辑角色,则发送USB PD Accept消息或Wait消息以响应USB PD VCONN_Swap消息
Potential Captive VCONN Source
DFP_U:
- 在进入DisplayPort Alt Mode之前,无需发出USB PD VCONN_Swap Message即可成为VCONN Source,因为系留电缆(Captive cable 即与设备不可分离的电缆。这种线缆一端是插头,另一端是非标准的连接方式)的性能在设计上是已知的
- 传输USB PD Accept Message或Not_Supported Message以响应USB PD VCONN_Swap Message,如果当前处于VCONN源的逻辑角色并使用USB PD 3.0进行响应
- 如果当前处于VCONN源的逻辑角色并使用USB PD 2.0进行响应,则传输USB PD Accept Message以响应USB PD VCONN_Swap Message
- 传输USB PD Accept 、Wait 、Not_Supported 或Reject Message,如果没有处于VCONN源的逻辑角色并使用USB PD 3.0进行响应
- 传输USB PD Accept 、Wait 或Reject Message以响应USB PD VCONN_Swap Message,如果没有处于VCONN源的逻辑角色并使用USB PD 2.0进行响应
UFP_U:
- 如果当前处于VCONN源的逻辑角色并使用USB PD 3.0进行响应,则发送USB PD Accept 或Not_Supported Message以响应USB PD VCONN_Swap Message
- 如果当前处于源的逻辑角色并使用USB PD 2.0进行响应,则传输USB PD Accept Message以响应USB PD VCONN_Swap Message
- 传输USB PD Accept、Wait 、Not_Supported 或Reject Message,如果没有处于VCONN源的逻辑角色并使用USB PD 3.0进行响应
- 传输USB PD Accept 、Wait 或Reject Message以响应USB PD VCONN_Swap Message,如果没有处于VCONN源的逻辑角色并使用USB PD 2.0进行响应
Never VCONN Source(该端口不支持提供VCONN)
- 不要发出USB PD VCONN_Swap消息以成为VCONN源
- 如果使用USB PD 3.0进行响应,则传输USB PD Not_Supported消息以响应USB PD VCONN_Swap消息
- 如果使用USB PD 3.0进行响应,则传输USB PD Accept Message以响应USB PD VCONN_Swap Message
- 作为DP Source设备/DFP/VCONN源进行初始连接的设备类型9和12应:
- 如果使用USB PD 3.0进行响应,则传输USB PD Not_Supported消息以响应USB PD VCONN_Swap消息
- 如果使用USB PD 2.0进行响应,则传输USB PD Accept Message以响应USB PD VCONN_Swap Message
5.1.4 Type-C插座上的DP Source设备
连接到Type-C插座的DP Source设备应实现设备类型1、2、3或-4(定义见表5-1)。USB PD数据角色、数据角色策略和VCONN策略以及Type-C电源角色应与设备类型相匹配。
5.1.5 Type-C供电Type-C插座上的DP Sink设备
如果DP Sink设备从Type-C连接器接收操作电源,则该设备为Type-C供电。
连接到Type-C插座的DP Sink设备应实现设备类型5、6或-7(定义见表5-1)。USB PD数据角色、数据角色策略和VCONN策略以及Type-C电源角色应与设备类型相匹配。
5.1.6无限制外部供电Type-C插座上的DP Sink设备
如果DP Sink设备由外部电源(如墙壁电源)供电,而不是由Type-C插座供电,则该设备不受外部电源限制。连接到Type-C插座的外部供电DP Sink设备应实现设备类型8(定义见表5-1)。USB PD数据角色、数据角色策略和VCONN策略以及Type-C电源角色应与设备类型相匹配。
5.1.7 Type-C插头上的DP Source设备
包含Type-C插头的DP Source设备应实现设备类型9(定义见表5-1)。USB PD数据角色、数据角色策略和VCONN策略以及Type-C电源角色应与设备类型相匹配。
5.1.8 Type-C插头上的DP Sink设备
包含Type-C插头的DP Sink设备应实现设备类型10、11、或12(定义见表5-1)。USB PD数据角色、数据角色策略和VCONN策略以及Type-C电源角色应与设备类型相匹配。
5.1.9 Type-C to DP插座适配器、Cable适配器或协议适配器
如果协议适配器由外部电源(如电池或墙壁电源)供电,而不是由Type-C插座供电,则协议适配器是外部供电的。Type-C to DP插座适配器、电缆适配器或协议适配器应实现设备类型13或14(定义见表5-1)。USB PD数据角色、数据角色策略、VCONN策略和Type-C电源角色应与设备类型相匹配。//设备类型13/14采用Never Vconn Source策略,采用外部供电
5.2 DP Alt Mode Discovery, Entry, and Exit
如USB PD和Type-C中规定的Discovery Process中所述,应使用USB PD消息来发现对DisplayPort的支持以及进入/退出DisplayPort Alt模式。这些消息应针对本节中定义的DP的具体情况进行扩充。 //PD只是进入DP Alt Mode,连接则通过AUX_CH通道,PD检测与AUX检测的区别是什么?即AUX_CH的主要作用是什么?
由USB-IF分配给显示端口(FF01h)的16位USB Standard ID在本节中由DP_SID指示。
除了仅由UFP_U发出的USB PD Attention命令请求之外,只有支持DisplayPort的DFP_U可以充当与DisplayPort Alt Mode相关的USB PD消息的发起方。
5.2.1 结构化VDM Header
USB PD中规定的结构化供应商定义消息(VDM/Vendor Defined Message)报头应用于DP特定命令(即DisplayPort Status Update和DisplayPort Configure以及DP_SID)。表5-4基于USB PD,表6-25,包括与额外DP特定命令相关的更新。
UFP_U可以支持除DP_SID之外的SVID(Standard Vender ID),在这种情况下,UFP_U可在其响应中以任意顺序呈现它们。DFP_U应搜索所有返回的SVID,以便发现DP_SID。UFP_U可以支持DP Source设备、DP Sink设备或同时支持DP Source和Sink设备。支持两者的一个例子是Type-C到DP适配器电缆,该电缆应是双向的。当传输应答器(Responder)USB PD Discover Modes VDM时,UFP_U应在VDO(Vendor Defined Object)中指示其DP能力,如表5-5所示。本标准的未来版本可以描述与DP_SID相关联的其他模式。此类模式应通过在VDO的位31:24中具有非零值来识别。DFP_U应检查返回的模式列表,直到在VDO的位31:24中找到0,在VDO位23:0中找到非零值(即DP能力)。DFP_U和UFP_U应使用相应的偏移量(从1开始索引)作为以下命令中的对象位置(Object Position):
- Enter Mode
- DisplayPort Status Update
- DisplayPort Configure
- USB PD Attention
- Exit Mode
注:“对象位置”中除0或7以外的任何值都表示应在SVID和对象位置的组合所标识的模式上下文中解释命令。如果对象位置中的值对于DisplayPort Alt Mode或某些其他模式无效,则USB PD要求Responder使用NAK进行响应。

- a. “X” value indicates “Don’t Care.”
- b. See Table 3-10 and Table 3-11 for DP Source device Pin Assignment C.
- c.支持多功能模式的Type-C连接器上的DisplayPort(即支持USB SuperSpeed和DisplayPort同时使用)的系统应提供多功能引脚分配和相关的仅DP引脚分配。关联的仅DP引脚分配由前一个字母标识(例如,用于多功能(USB-C和DisplayPort)的引脚分配D和仅用于DisplayPort的引脚分配C)。即使系统仅支持一个或两个DP通道,系统也应提供两个引脚分配。
- d.DP Source设备引脚分配D见表3-12和表3-13。
- e.DP Source设备引脚分配E见表3-14和表3-15。
- f.DP Sink设备引脚分配C见表3-16和表3-17。
- g.DP Sink设备引脚分配D见表3-18和表3-19。
- h.DP Sink设备引脚分配E见表3-20和表3-21。
DFP_U应确保UFP_U的能力与其自身的能力一致,注意使用Type-C插头的UFP_U描述了相应插座支持的引脚分配(即,DP Sink设备将描述其连接的DP Source设备引脚分配),而使用Type-C插座的UFP_U直接描述其引脚分配(即DP Sink设备将描述其自己的DP Sink装置引脚分配)。通常,DFP_U将为其Type-C插座(C、D、或E)选择引脚分配,并使用相同的引脚分配(相同的识别字母)配置端口伙伴。//插头是固定的,插座是变化的吗?
适配器可能需要超过Type-C指定的VCONN功耗水平才能为其DP功能完全供电。DFP_U应确保在向DP_SID发出Enter Mode命令请求之前,本标准中定义的VCONN电源可用。
在接收到寻址到DP_SID的Enter Mode命令请求之前,适配器不得超过VCONN上Type-C指定的功耗水平。 //Enter Mode之后Vconn才使用大电流
5.2.2 DisplayPort Enter Mode命令
寻址到DP_SID的Enter Mode/Exit Mode命令对(pair)充当各种其他DisplayPort Alt-Mode特定命令的括号,这些命令只能在DisplayPort Alt-Mode处于活动状态时发出。
在接收到对Enter Mode命令请求的USB PD Responder ACK响应之后,DFP_U通过向UFP_U发送DisplayPort Status Update命令来进入配置端口的下一步骤。如果UFP_U用USB PD Responder NAK响应Enter Mode VDM,则不进入DP Alt Mode,并且UFP_U应暴露USB BB设备。不允许UFP_U传输USB PD Responder BUSY响应。
进入DisplayPort Alt Mode后,DFP_U和UFP_U应保持该模式,直到发生以下三个事件之一:
- Exit Mode 命令请求成功
- USB PD Hard Reset
- 设备断开连接
在接收到寻址到DP_SID的Enter Mode命令请求并进入DisplayPort Alt Mode后,适配器可能会消耗VCONN的功率,最高可达第6.1节中定义的限制。
UFP_U可以在进入DisplayPort Alt Mode后发送USB PD Attention Command请求,并且应在其状态更改后尽快发送。在USB PD 2.0模式下操作时,USB PD 2.0第6.5.16节对USB PD的速率施加了限制。允许生成Attention命令请求。在USB PD 3.0模式下操作时,USB PD不会对允许生成USB PD Attention命令请求的速率进行限制。然而,DFP_U可能使用具有有限带宽和缓冲的内部接口(例如符合Type-C的接口)。因此,DFP_U可能无法接受两个以上间隔紧密的USB PD Attention命令请求。在传输间隔小于10ms的两个USB PD Attention命令请求后,UFP_U应确保在传输第三个USB PD Attention命令请求之前有10ms的间隔。
5.2.3 DisplayPort Status Update命令
DFP_U可以在任何时候发送DisplayPort Status Update命令,并且通常在接收到对DP Enter
Mode命令请求的USB PD Responder ACK响应之后立即发送。DFP_U在VDO中提供其最新的DisplayPort Status Update。UFP_U通过在VDO发送其DisplayPort Status Update来响应。不允许UFP_U使用USB PD Responder NAK响应进行响应。UFP_U没有根据其收到的有关DFP_U状态的信息执行任何特定行为的授权,并且其对这些信息的任何使用都是特定于实施的。但是,这些信息可能对诊断有用。
集成DP Source或Sink设备的DFP_U或UFP_U应将适当的连接状态标志永久设置为1。集成DP Source和Sink设备的DFP_U或UFP_U可以执行以下操作之一:
- 将两个适当的连接状态标志永久设置为1,或
- 通过将DP Source/Sink Device Connected状态标志设置为1来指示其当前连接状态
当能够同时作为DP Source/Sink设备的两个系统相互连接时,为了解决DP信号方向,应提供禁用一个或另一个功能的取决于供应商的方法。在两个功能中的一个被禁用后,相应的系统应发出更新的DisplayPort Status Update命令,仅DP Source/Sink Device Connected位设置为1(视情况而定)。
表5-6列出了VDO中传输的DisplayPort Status Update。

- a.包含DP分支设备的适配器,其DPRX如果连接到Type-C插头,应报告连接了DP Sink设备,无论DP分支设备是否连接了DP Source设备。
- b.这些状态位仅应用于由UFP_U发送到DFP_U的显示端口状态。当传输DisplayPort Status时,DFP_U应将这些位清除为0。当接收到DisplayPort Status时,UFP_U应忽略这些位。
- c.这些状态位仅适用于由DP Sink设备发送到DP Source设备的显示端口状态。当传输DisplayPort Status时,DP Source设备应将这些位清除为0。当接收显示端口状态时,DP接收器设备应忽略这些位。
- d.HPD状态在毛刺滤波、IRQ_HPD滤波(当报告IRQ_HPD时,HPD状态保持高)和应用时的去抖动之后报告。
- e.仅当HPD状态为HPD_ High时才可以生成IRQ_HPD
5.2.4 DisplayPort Configure命令
使用DisplayPort Alt Mode的更改是通过使用DisplayPort Configure命令控制的,VDO包含所请求配置的详细信息。DFP_U可以在DisplayPort Alt Mode下的任何时间发送DisplayPort Configure命令。在发出命令之前,DFP_U应将要重新配置为DisplayPort Configure的Type-C引脚置于USB-C中规定的安全状态(即,确保这些引脚上没有USB)。UFP_U可以在接收到该命令之后立即启用DisplayPort Alt Mode。在确保重新配置的引脚连接到DP后,UFP_U应使用USB PD Responder ACK响应对此命令作出响应。
注意:UFP_U可以将重新配置的引脚直接连接到适当的DP功能(例如,连接到DP连接器上的引脚,或连接到DP协议转换器)。在这种情况下,不需要重新连接,并且可以立即发出USB PD Responder ACK响应。在接收到此命令的USB PD Responder ACK响应后,DFP_U应将其Type-C插座上重新配置的引脚从Safe state更改为DisplayPort,然后连接SBU引脚(AUX_CH通道此时才开始连接)。如果DFP_U是DP Source设备,则应向DPTX指示HPD状态。如果DFP_U是DP Sink设备,则HPD状态应在DisplayPort Status Update命令内传输。
DFP_ U可以改变作为重新配置的结果而连接的DP lanes的数量。在这种情况下,除了在传输DisplayPort Configure命令之前将任何额外的Type-C引脚置于安全状态外,DFP_U还应确保HPD状态为低,然后隔离SBU引脚。DFP_U不应重新连接SBU引脚,直到接收到USB PD Responder ACK响应,然后重新连接重新配置的高速引脚。
此外,当DFP_U是DP Source设备时,DFP_U应确保HPD_Low保持至少3ms,以确保其DPTX(例如GPU)看到HPD断开事件(而不是IRQ_HPD)。
通过使用DisplayPort Configure Command将Select Configuration字段编程为USB,DFP_U可以更改为USB Configuration。在发出命令之前,DFP_U应确保HPD状态为低,然后隔离之前重新配置为显示端口配置的Type-C引脚,包括SBU引脚。当DFP_U是DP Source设备时,DFP_U应确保HPD_Low保持至少3ms,以确保其DPTX(例如GPU)看到HPD断开事件(而不是IRQ_HPD)。UFP_ U可以在接收到该命令之后立即开始使用USB。在将重新配置的引脚连接到USB后,UFP_U应使用USB PD Responder ACK响应对此命令作出响应,其中这些引脚支持USB功能。在接收到此命令的USB PD Responder ACK响应后,DFP_U应将Type-C插座上先前重新配置的引脚更改为USB。
DFP_U在确定接口上DisplayPort的配置并选择相互支持的配置时,应考虑UFP_U的能力,以及连接两个系统的电缆的限制(在Type-C到Type-C电缆的情况下),如表5-7所示。
以下考虑因素决定了表5-7中列出的任务:
- DFP_U始终基于插座,始终能够支持引脚分配C和E,并可能支持引脚分配D。
- 基于插座的UFP_U始终能够支持引脚分配C和E,并且可能能够支持引脚指定D。
- 使用USB-C插头实现的UFP_U,端接在DP(或mDP)插头或插座中,仅带电线或信号调节中继器,仅提供引脚分配E支持。
- 使用USB-C插头实现并包含DP分支设备(例如,协议转换器)的UFP_U提供引脚分配C和可能的引脚分配D支持。
- 如果使用USB-C到USB-C电缆进行连接,则DFP_U接收到支持引脚分配C和E并可能支持引脚分配D的(基于插座的)UFP_U的指示。然而,引脚分配E与USB-C到USB-C电缆组件内的引脚连接不兼容;因此DFP_U选择引脚分配C或者可能选择引脚分配D。
- 当UFP_U提供引脚分配C和可能的引脚分配D时,DFP_U从不选择引脚分配E。
表5-7列出了各种可能配置提供的各种引脚分配,以及每种情况下DFP_U选择的引脚分配。

a.有关DP Source和Sink设备引脚分配,请参见表3-10至表3-21。
表5-8列出了显示端口配置。DFP_U应选择一个支持的比特率和配置以及一个引脚分配,除非DFP_U变回USB配置,在这种情况下,引脚分配应清除为0。配置应指示UFP_U的显示端口角色(DP Source或Sink设备),与UFP_U是否使用插座或插头无关。如果是在插座上实现的DP Sink设备或在插头上实现的DP Source设备,则UFP应选择相应的DP Sink设备引脚分配;如果是在插头上实施的DP Source设备或在插座上实施的DP Sink设备,则应选择相应DP Source设备引脚分配。//连Source为什么分配Source管脚 ,不冲突吗?前述不是讲和插座或插头无关吗?
注意:设置适当的多路复用器以支持DisplayPort与DisplayPort配置命令相关。
DFP_U无需退出DisplayPort Alt Mode来更改接口上的DisplayPort Configuration设置。

- a.选择USB配置。
- b.选择DP配置。
- c.DP Source设备引脚分配c见表3-10和表3-11,DP Sink设备引脚分配C见表3-16和表3-17。
- d.DP Source设备引脚分配d见表3-12和表3-13,DP Sink设备引脚分配D见表3-18和表3-19。
- e.DP Source设备引脚分配e见表3-14和表3-15,DP Sink设备引脚分配E见表3-20和表3-21。
DFP_U可以指示支持DisplayPort Alt Mode的UFP_U配置相关的DisplayPort only引脚分配(即,引脚分配C或E;参见表5-7),UFP_U支持多功能模式(即,同时支持USB SuperSpeed和DisplayPort)。如果UFP_U仅支持一个或两个DP lanes,则在接到指示时,UFP_U应确保未在此引脚分配中使用的通常与USB SuperSpeed相关的通道处于安全状态(如USB-C中所规定)。
如果UFP_U无法更改为请求的配置,则UFP_U应使用USB PD Responder NAK响应进行响应。
注意:此USB PD Responder NAK响应表示DFP_U中存在错误。
5.2.5 USB PD Attention命令请求
UFP_U使用USB PD Attention VDM向DFP_U发出信号,表示自上次报告以来,UFP_U的状态发生了一些变化。UFP_U应使用表5-6中定义的格式,在header后的VDO中报告其更新状态。有关使用状态报告的全部详细信息,请参阅第5.2.3节。
5.2.6 DisplayPort Exit Mode命令
UFP_U使用Exit Mode命令请求来指示UFP_U退出DisplayPort Alt Mode。只有当端口配置为USB配置时,DFP_U才会发出Exit Mode命令请求。如果UFP_U在显示端口配置中接收到Exit Mode命令请求,则UFP_U应更改为USB配置,然后继续执行UFP_U收到Exit Mode命令要求后执行的其他操作。
注意:未在USB配置中配置时接收到Exit Mode命令请求表示DFP_U中存在错误。
接收到Exit Mode VDM的UFP_U应返回到VCONN默认功耗,并退出该模式,从而返回到正常的USB操作。然后,UFP_U应发送USB PD Responder ACK响应。不允许UFP_U传输USB PD Responder NAK或Responder BUSY响应。
在DFP_U接收到USB PD Responder ACK响应之后,DFP_U退出到一种新的连接状态。
注意:Exit Mode命令请求可以直接寻址到DP_SID加上标识模式的对象位置,或者寻址到DP_StID加上对象位置111b(退出所有模式)。
5.3 有源电缆支持
所有DFP_U应支持有源电缆,并使用第4.2.1.3节中定义的DisplayPort Alt Mode命令。
以下概述了常规DisplayPort Alt Mode发现和进入过程:
1 USB-C CC连接状态机解析电源/电源接收器和初始数据角色(DFP_U/UFP_U)
2 提供初始VBUS和VCONN电源
3 DFP_U应在建立USB PD Explicit Power Contract之前,通过向SOP'发送USB PD discover Identity Command请求,尝试发现有源电缆的存在
- a.发现有源电缆,或未响应SOP'的USB PD Discovery Identity,DFP_U将继续执行步骤4。
- b.发现无源电缆——DFP_U应按照第5.4节所述继续。
4 DFP_U应协商USB PD Explicit Power Contract
- 需要USB PD DR_Swap消息–交换发生,然后新的DFP_U将在步骤3重新启动。
注意:DFP_U和UFP_U可以在USB PD Explicit Power Contract建立后的任何时间完成USB PD PR_Swap消息。
5 DFP_U应向SOP发送USB PD发现身份命令请求
- a.未收到响应,收到USB PD响应程序NAK响应,或收到指示不支持模式操作的USB PD响应器ACK响应,DFP_U应终止DisplayPort Alt Mode Discovery and Entry Processes。
- b.接收到指示支持模式操作的USB PD响应程序ACK响应–DFP_U应继续执行步骤6。
6 如果在步骤3中没有对发送至SOP'的USB PD Discover Identity Command请求做出电缆响应,则应重复该请求,并采取以下措施:
注:关于SOP' USB PD Discover Identity”可传输的最大次数,以及为进入备用模式分配的最大时间,请参阅USB PD 3.0(或更高版本)。
- a 无响应–DFP_U应按照第5.4节所述继续。
- b USB PD Discover Identity VDO产品类型报告为无源电缆——DFP_U应按照第5.4节所述继续。
- c USB PD Discover Identity VDO产品类型报告为有源电缆–DFP_U应继续执行步骤7。
注意:如果由于发现电缆特性(例如,增加电流或无电源)而需要新的USB PD Explicit Power Contract,则DFP_U协商合同并继续DisplayPort Alt Mode发现和进入过程。
如果电缆插头实现USB PD 2.0,则应忽略USB PD Discover Identity VDO中的SSTX1、SSTX2、SSRX1和SSRX2方向性支持位,并且DisplayPort Alt Mode的使用将不取决于这些位的设置。
7 针对SOP的USB PD Discover SVID命令请求
- UFP_U不支持DisplayPort SVID–终止DisplayPort替代模式发现和进入过程(这与无源模式电缆的情况没有变化)。
8 USB PD发现模式命令请求发送至SOP
- UFP_U报告的DP功能与DFP_U支持的功能不匹配–终止DisplayPort替代模式发现和进入过程(这与无源模式电缆情况没有变化)。
9 USB PD Discover SVIDs命令请求发送至SOP'
- a.有源电缆没有响应–或–以NAK响应–终止DisplayPort Alt Mode发现和进入过程。
- b.有源电缆响应,但不支持DisplayPort SVID–终止DisplayPort Alt Mode发现和进入过程。
10 USB PD发现模式命令请求发送至SOP'
- 有源电缆报告的DP功能与DFP_U支持的功能不匹配–终止DisplayPort Alt Mode进程。
11 发送至SOP'的Enter Mode命令请求
12 可选–发送至SOP'的显示端口状态更新命令请求
13 有源电缆VDO报告支持SOP''——发送至SOP''的Enter Mode命令请求。有源电缆USB PD Discover Identity VDO已报告
14 可选,有源电缆VDO报告支持SOP''–发送至SOP''的显示端口状态更新命令请求
15 发送到SOP的Enter Mode模式命令请求
16 在DFP_ U和UFP_U之间交换显示端口状态更新VDO
17 将USB SuperSpeed置于安全状态(视情况而定)
18 发送给SOP'的DisplayPort配置命令请求。
19 有源电缆VDO报告支持SOP''–发送到SOP''的DisplayPort配置命令请求。
20 发送给SOP的DisplayPort配置命令请求
当通过有源电缆退出DisplayPort Alt Mode连接时,DFP_U应使用以下操作顺序:
- 1 发送给SOP的DisplayPort配置命令请求,以阻止SOP参与DisplayPort。
- 2 发送给SOP'的DisplayPort配置命令请求,以阻止SOP参与DisplayPort。
- 3 有源电缆VDO报告支持SOP''–发送至SOP''的DisplayPort配置命令请求,以阻止SOP参与DisplayPort。
- 4 将USB SuperSpeed从安全状态中删除(视情况而定)。
- 5 发送至SOP的退出模式命令请求。
- 6 有源电缆VDO报告支持SOP''——发送至SOP''的退出模式命令请求。
- 7 发送至SOP'的退出模式命令请求。
DFP_U应使用以下操作顺序将配置从多功能模式(一个或两个DP通道加两个USB超高速通道)更改为四个DP通道:
- 1 将USB SuperSpeed置于安全状态。
- 2 发送到SOP'的DisplayPort配置命令请求。
- 3 有源电缆VDO报告支持SOP''–发送至SOP''的DisplayPort配置命令请求。
- 4 发送给SOP的DisplayPort配置命令请求。
DFP_U应使用以下操作顺序将配置从四个DP通道更改为多功能模式(一个或两个DP通道加两个USB SuperSpeed通道):
注意:USB SuperSpeed已处于安全状态。
- 1 发送给SOP'的DisplayPort配置命令请求。请注意,两条未受影响的DP通道继续运行。
- 2 有源电缆VDO报告支持SOP‘’–发送至SOP‘’的DisplayPort配置命令请求。请注意,两条未受影响的DP通道继续运行。
- 3 发送给SOP的DisplayPort配置命令请求。
- 4 将USB SuperSpeed从安全状态中删除。
5.3.1有源USB-C到USB-C电缆VCONN源
如果为有源USB-C到USB-C电缆供电的DFP_U VCONN源停止提供VCONN(不执行USB PD VCONN_Swap消息),则DFP_U VCONN源应:
1 重新应用VCONN后,发出SOP'/SOP''DisplayPort Enter Mode命令请求,将有源电缆置于DisplayPort Alt Mode。
2 要在显示端口配置中重新建立电缆和UFP_U操作:
- 始终发送SOP显示端口配置命令
- 如果电缆是有源电缆,则传输SOP'的DisplayPort配置命令
- 如果有源电缆上存在SOP'',也传输SOP'' DisplayPort Configure Command
如果为有源USB-C到USB-C电缆供电的UFP_U VCONN源停止提供VCONN(不执行USB PD VCONN_Swap消息),则UFP_U VCONN源应:
1 重新应用VCONN后,发出USB PD VCONN_Swap消息,将源VCONN的责任传递给DFP_U。
2 发出USB PD注意命令请求,将DFP_U置于USB配置中。
3 发出USB PD注意命令请求,将DFP_U和有源电缆置于DisplayPort配置中。
4 UFP_U VCONN源未接收到预期的进入模式和/或显示端口配置命令请求–发出USB PD Hard Reset以强制DFP_U退出显示端口备用模式并重新建立DP操作。
5.4 VDM 流程
图5-1显示了检测到新连接时发生的初始操作。
其中包括:
- 如果tAMETimeout计时器(见Type-C,第5.1.3节)在进入DisplayPort Alt Mode之前超时,则UFP_U应显示USB 2.0 USB BB;
- 通过使用发送给SOP的USB PD Discover Identity Command请求来确定电缆或适配器属性;
- 协商USB PD Explicit Power Contract——强制要求,但对于简单的DisplayPort Alt Mode设备,不供电/不耗电的合同就足够了;和
- 建立端口的数据角色–可选,但如果使用,则应在传输与Alt Mode相关的VDM之前或成功退出DP Alt Mode之后执行。DFP_U/UFP_U USB PD DR_Swap消息(如果执行)应在进入DP Alt Mode之前完成。
结果是移动到DFP_U或UFP_U消息流,具体取决于端口角色。
注意:实施者应注意确保在系统引导期间有足够的时间发现连接的显示器并从睡眠中恢复。

图5-2说明了以下内容,直到端口准备好配置为使用显示端口配置:
- 显示端口备Alt Mode发现和进入过程的DFP_U处的消息流
- 生成DisplayPort状态更新命令
- 接收USB PD注意命令请求在等待配置为使用DisplayPort时,端口处于DisplayPort Alt Mode/USB Configuration Wait(显示端口Alt Mode/USB配置等待)状态。在该状态下等待时,如果DFP_U是DP信宿设备,则DP信宿装置可以检测HPD状态或IRQ_HPD的变化。在这种情况下,DP信宿设备应发送显示端口状态更新命令请求,并等待显示端口状态升级命令响应(图5-2中未显示)。
当DFP_U和UFP_U通过Type-C到Type-C电缆连接时,DFP_U应确保DFP_U、电缆(如有)和UFP_U功能相互兼容(即,连接既不是DP源到DP源设备,也不是DP信宿到DP信宿设备,并且有DP源设备、DP信宿设备和电缆支持的信号配置)。如果DFP_U、电缆和UFP_U不兼容,则DFP_U应保持USB模式。


图5-3显示了DFP_U的配置消息流,直到USB SuperSpeed和SBU连接开始使用DisplayPort configuration。
注意:如果UFP_U请求多功能模式,而DFP_U支持多功能模式时,选择多功能模式还是保持DisplayPort Alt模式是DFP_U实现策略的问题。


6. 杂项
本节介绍DP Source和Sink设备的电源管理、低功耗操作以及等效的USB功能。
6.1 VCONN和VBUS
根据USB-C中的规定,VCONN应由电压在3.0和5.5V之间的VCONN源提供。由于DP适配器可能需要比USB-C中规定的功率更多的功率,因此在DisplayPort Alt模式下操作时,USB-C插座上支持DisplayPort的VCONN Source应在该范围内的任何电压下支持1.5W。
支持DisplayPort Alt Mode的DP Source设备/DFP_U可以是USB电源提供者,也可以是检测到VCONN供电附件的具有附件支持的Sink,如USB-C中所指定的。可能不会对VBUS的存在做出假设,因为作为DFP_U操作的具有附件支持的Sink不提供VBUS。
支持USB-C插座上显示端口的带附件支持的接收器不应依赖于VBUS上的可用电源。
如果使用USB-C插头实现的UFP_U包含USB或其他功能(例如,UFP_U是一个多功能捕获电缆坞),则应通过VBUS而非VCONN为USB或其他服务供电。如果VBUS不可用,USB或其他功能可能会被禁用。
只要VCONN在上述电压范围内可用,DisplayPort Alt Mode功能应继续发挥作用。
如果使用USB-C插头实现的UFP_U提供DP或mDP插座连接器,则连接器上的DP_PWR应由VBUS供电(如果可用)。如果VBUS不可用,则DP_PWR可能保持未通电状态。
6.1.1有源电缆行为
当电缆处于显示端口备用模式时,应连续向有源电缆提供VCONN。在显示端口备用模式下,应在所有电源和挂起状态下为有源电缆提供VCONN。
6.1.2 VCONN过电流保护
VCONN源中的USB PD VCONN过电流保护(OCP)阈值应设置为至少比最大强制工作电流IVCONN_max高5%,如下所示:
Ivconn_max=1.5/Vvconn_min
其中:
- Vvconn_min=VCONN电源应提供VCONN的最低电压
VCONN源OCP不应在偏差大于Ivconn_min+5%且持续时间小于1ms时跳闸。
6.2 低功耗操作
6.2.1 DP Sleep
如果DFP_U也是DP Source设备,则DFP_U控制显示器电源状态和DisplayPort Alt Mode设置。当DFP_U是DP Source设备并使显示器进入睡眠状态时(即,通过写入DP Sink设备内DPCD地址00600h处的SET_POWER和SET_DP_PWR_VOLTAGE寄存器),DP Source设备不应退出DisplayPort Alt Mode(即,不应发出退出模式命令请求),且DFP_U和UFP_U均应保持USB PD操作。
如果DFP_U也是DP Sink设备(例如显示器),则DP Source设备控制显示器电源状态;然而,连接端口上的DFP_U控制DisplayPort Alt Mode设置。当DP Source设备(UFP_U)使显示器进入睡眠状态时(即,通过写入DP Sink设备内的DPCD地址00600h),DP Source设备不应请求退出显示端口备用模式(即,不应请求DFP_U发出退出模式命令请求),并且DFP_U和UFP_U都应保持USB PD操作。如果启动睡眠进入的不是DP Source设备,则VCONN源不应降低电流。
在DP低功耗状态期间,如果DFP_U/DP Source设备准许延长超时,则DFP_U/DPSource设备可以将提供给有源电缆的VCONN功率从1.5W降低到150mW。DFP_U/DP Source设备应遵循DP标准中定义的有源电缆睡眠/唤醒流程和过程。对于在USB PD Discover Identity Command响应中报告“需要VCONN”的无源电缆,DFP_U/DP Source设备应为每个USB-C提供VCONN电源。
6.2.2 USB挂起一般属性(参考性)
系统(DFP_U)可以在任何时候将USB端口置于USB挂起状态。
通常,当系统处于低功耗状态时,系统会执行此操作。DFP_U在USB挂起状态(即检测物理断开和连接事件)期间维护端口上的USB连接信息。
如果USB PD Explicit Power Contract中的USB挂起支持位设置为1,则UFP_U应将其VBUS功耗降低至不超过25mW(如果由VBUS供电,则足以维持USB PD),并且USB-C要求VCONN仅支持7.5mA(即,最大35mW)。
如果USB PD Explicit Power Contract中的USB Suspend Supported位未设置为1,则会保留VBUS电源和VCONN(如果需要为适配器或有源电缆供电)。
6.2.3 USB-C DFP_U
DP功能应在USB挂起状态下保持。DFP_U应确保在USB PD Explicit Power Contract中将USB挂起支持位清除为0。DFP_U不应仅仅因为USB已被置于其挂起状态而退出显示端口备用模式。请注意,DP连接信息是在USB挂起状态期间维护的。
在系统低功耗状态期间,DP子系统可以使显示器进入睡眠状态;然而,DP子系统还可以维护DP连接信息(例如,使得新的DP连接可以被视为唤醒事件)。以下情况描述了系统低功耗状态下DFP_U DP Source和Sink设备的行为。
•如果DFP_U是DP Source设备(HPD接收器)
- 在系统耗功率状态下保持DP连接:DP Source设备需要保持HPD连接信息——在将系统置于低功耗状态之前,DFP_U/DP Source设备应遵循DP标准低功耗指令,DFP_U/DP Source设备应该保持DisplayPort Alt Mode。如果电缆是有源电缆或用于为适配器供电,则DFP_U/DP Source设备还应保持对VCONN全电平电源的支持;因此,DFP_U/DP Source设备应确保USB挂起支持位在USB PD Explicit Power Contract中被清除为0。
- 在系统低功耗状态下丢弃DP连接:DP Source设备不需要维护HPD连接信息——在将系统置于低功率状态之前,DFP_U/DP Source设备应退出DisplayPort Alt Mode。DFP_U/DP Source设备应将USB连接置于USB挂起状态,并将其VCONN支持降至7.5mA。在这种情况下,退出系统低功耗状态的行为类似于新的DP连接发现。
•如果DFP_U是DP Sink设备(HPD发射器)
DFP_U/DP Sink设备(显示器)无法协商DisplayPort低功率状态。DFP_U/DP Sink设备可以退出显示端口备用模式以减少低功耗状态下的功耗。DFP_U/DP Sink设备根据USB-C VCONN源的要求,在低功耗状态下减少可用的VCONN电流。
6.2.4 支持VCONN供电适配器的USB-C UFP_U
UFP_U不提供VBUS,并且没有USB数据连接。因此,没有USB挂起的概念。
以下情况描述了系统低功耗状态下的UFP_U DP Source和Sink设备行为。
•如果UFP_U是DP Source设备(HPD接收器)
- 在系统低功率状态下保持DP连接:DP Source设备需要保持HPD连接信息——在将系统置于低功率状态之前,UFP_U/DP Source设备应遵循DP标准低功耗耗指令,UFP_U/DP Source设备应该保持DisplayPort Alt Mode。UFP_U/DP源设备还应保持对VCONN全电平电源的支持,以便为适配器供电;因此,UFP_U/DP源设备应确保USB挂起支持位在USB PD Explicit Power Contract中被清除为0。
- 在系统低功耗状态下丢弃DP连接:DP Source设备不需要维护HPD连接信息——在将系统置于低功率状态之前,DFP_U/DP Source设备应退出DisplayPort Alt Mode。然后,UFP_U/DP Source设备应将系统置于高功率状态,并将其VCONN支持降至7.5mA。在这种情况下,退出系统低功耗状态的行为类似于新的DP连接发现。
•如果UFP_U是DP Sink设备(HPD发射器)
UFP_U/DP Sink设备(显示器)无法协商DisplayPort低功耗状态。UFP_U/DP Sink设备可以退出显示端口备用模式以减少低功耗状态下的功耗。UFP_U/DP Sink设备根据USB-C VCONN电源要求降低低功耗状态下的可用VCONN电流
6.3 等效USB功能
USB-C强烈鼓励支持备用模式的设备提供等效的USB功能(如果存在),以获得最佳用户体验(请参阅USB-C,第5.1节)。DisplayPort等效USB功能的一个例子是支持USB AV,用于分辨率为1080p60 24 bpp RGB的未压缩视频传输。
6.4 USB BB URL
被要求提供USB BB设备的设备应在iAlternateModeString[n]为DisplayPort Alt Mode编制的字符串中包括制造商特定的永久可用URL,或以下VESA URL:
vesa.org/dp-usb-type-c
示例字符串如下:
DP-to-VGA adapter. For further assistance, see vesa.org/dp-usb-type-c.
附录A. DP Alt Mode示例(资料性)
本附录提供了使用DP Alt Mode的两个示例。
提供示例来说明DP Alt Mode如何同USB PD协商,来提供超出Type-C中指定基本功能的DP功能。这些例子并非完整的设计。
A.1 DP Alt Mode示例
在Type-C连接器上有许多包含DisplayPort的使用场景。在所有情况下,具有Type-C连接器的系统可以是USB主机或设备,并且可以独立地充当DP Source或Sink设备。
一些可能的例子包括:
- Type-C到Type-C电缆上的DisplayPort;
- Type-C到DP插头或插座电缆上的DisplayPort(任意方向);
- 通过Type-C到其他视频格式连接器电缆(例如HDMI或VGA)的DisplayPort。在这些情况下,适配器还将包含DP到其他视频格式的协议转换器;
- DisplayPort和USB 3.2连接到一个dock(在本例中,DisplayPort仅限于两个Lane,因为使用了两路USB SuperSpeed数据信号对)。
这些特定示例仅用于说明通过USB PD VDM的整个Discovery Process和DP Alt Mode进入和退出流程。请注意,附加消息用于支持DisplayPort Alt Mode特定的配置、状态和控制。
A.2 Type-C USB Host 到 DP视频适配器示例
此示例描述了具有Type-C插座的USB主机,该USB主机也可以充当DP Source设备,并连接到具有Type-C插头和DP插头的适配器,以适配DP监视器。
请注意,USB设备可能支持相同的DP功能。
A.2.1 DP视频适配器假设
DP视频适配器是一种一端为USB-C插头,另一端为DP连接器的电缆。它是一种有源适配器,包含与USB主机通信的电路(例如在插头处二次成型并嵌入电缆中/即有源电路和线缆一体化),以暴露其能力并启用其功能。
DP视频适配器不提供电源为USB主机充电,因为DP不支持通过电缆提供电源(涉及到协议转换,另一端DP接口的VBUS功能与Type-C协议又不同,所以不支持供电)。
此示例中的USB主机具有提供原生(native)DP视频的能力(即表现为DP Source设备)(手机BB内部USB PHY和DP PHY复用,共用外部的Type-C接口)。
USB主机和DP视频适配器都使用与DisplayPort(DP_SID)相关联的特定USB SID来标识自己。DP_SID首先用于指示支持DisplayPort Alt-Mode(PD协议通过检测到DP_SID,来识别接入的外围设备为DP设备吗?),其次用于区分特定于DisplayPort Alt-Mode支持的命令。
只有当USB主机将适配器标识为DP视频适配器时,才允许USB主机使用DP视频适配器。如果不满足此要求,将导致连接到USB BB Device(转换器中的USB BB Device设备作用是什么--->功能之一是标明USB设备类型,VBUS为什么要连接到BB Device?--->参考下文VBUS为USB2.0供电,而适配器由Vconn供电),该设备将提供错误信息。
DP视频适配器由VCONN供电(因为是Alt Mode,CC2不再悬空,而是改接到Vconn),用于switch、CC logic、USB PD引擎和DP功能;然而,与USB2.0相关的功能必须由VBUS供电。
A.2.2 框图
图A-1展示了USB主机系统及其多路复用器的框图。图A-2展示了DP视频适配器电缆组件的框图。


USB主机具有一个多路复用器(multiplexer),该多路复用器可以控制以下各项之一:
- USB Superspeed信号
- 所有4Lane DP信号
- 2 Lane DP信号和USB SuperSpeed信号到Type-C插座
多路复用器,或多路复用器和DP端口输出的组合,管理Type-C插头翻转(如果是原生的USB PHY,则用CC就可以控制Type-C翻转;如果是DP输出,MainLink信号由CC控制翻转,AUX_CH信号翻转由BB内部的switch和外部的switch共同决定翻转方向)。当USB主机系统指示USB PD块重新配置端口引脚以输出DisplayPort时,当连接的系统在Discovery Process中将自己识别(识别还是被识别?)为DP视频适配器电缆并用ACK响应Enter Mode命令请求时,多路复用器被激活。如果DP视频适配器在Discovery Process中的任何时候都以NAK响应,则USB主机应保持在默认的USB 2.0/USB 3.2配置中。USB主机根据供应商特定的OpMode信号发现操作模式发生了变化。
DP视频适配器电缆组件提供了一个USB PD接口,用于与USB主机通信。默认情况下,电缆部件还提供USB 2.0设备接口。不支持DP视频适配器的USB主机使用USB 2.0设备接口执行以下操作:
- 检测是否连接了DP视频适配器
- 向用户提供有关适配器和USB主机系统无法使用适配器的信息
DP视频适配器还包含隔离SBU连接的电路,直到建立DisplayPort Alt Mode(先用switch隔离,确认进入Alt Mode之后,AUX_CH通道再闭合switch)。DP视频适配器由VCONN供电,用于switch、CC逻辑、USB PD引擎和DP功能;然而,与USB2.0相关的功能必须由VBUS供电。同一个视频适配器可以插入USB主机或设备(具有双重角色发现功能;即任何一个都可以充当DP Source设备)。在后一种情况下,VBUS不可用,因此适配器不使用(只能插入host,不能插入device,因为device不能提供VBUS吗?)。
A.2.3 解决方案
USB主机系统和DP视频适配器使用USB PD中为DP定义的消息进行通信并利用其高级功能。
将DP视频适配器插入USB-C插座、确定插头方向并建立USB主机/设备关系后的消息流如下:
- USB主机系统不支持USB PD
•tAMETimeout计时器超时后,USB主机将看到USB 2.0设备与USB BB的接口,并向用户报告已连接了不受支持的设备,从USB BB中显示的USB描述符信息中识别设备类型(host没有PD的CC检测功能,只能用传统的USB2.0信号检测连接的设备,USB2.0的功能?)。
- USB主机系统支持USB PD和高级功能,但不支持DP视频适配器
•USB主机可能会查找其他高级功能(为什么要首先查找PD高级功能,高级功能是指DP_SID吗?--->支持Alt Mode是高级功级之一?),但确实支持DP视频适配器,即使发现其存在,因为视频适配器会以USB主机无法识别的DP_SID(这些DP_SID标识其支持的内容)进行响应。//USB host may look for other advanced functions, but does support the DP video adapter even though its presence is discovered, because the video adapter responds with the DP_SID that the USB host does not recognize as identifying something that it supports.虽然发现存在DP视频适配器,但host不识别其DP_SID。
•由于不支持DP视频适配器,在tAMETimeout计时器超时后,USB主机将看到USB 2.0设备与USB BB的接口,并向用户报告已连接了不支持的设备,从而从USB BB中显示的USB描述符信息中识别设备类型。
- USB主机系统支持USB PD和DP视频适配器
•USB主机查找高级功能,并使用DP_SID通过对USB PD消息的响应来发现DP视频适配器。
•因为发现了可用的DP视频适配器,USB主机进入DisplayPort Alt模式,然后重新配置其Type-C插座以在连接器上输出DP信号。进入DisplayPort Alt模式时,视频适配器会取消其tAMETTimeout计时器。
此示例在连接时使用基本扩展执行以下操作:
Base Set VDMs used:
- USB PD Discover SVID
- USB PD Discover Modes(DP_SID)
- Enter Mode(DP_SID,Alt Mode偏移)
- Exit Mode(DP_SID,Alt Mode偏移)
Process Outline:
USB主机的作用是作为DFP_U。
1 DFP_U检测Type-C设备(CC引脚)的存在和连接器方向。
2 DFP_U向VBUS和VCONN施加5V电压(手机作为Source)。
3 DFP_ U使用USB PD与UFP_U建立USB PD Explicit Power Contract。
4 DFP_U运行USB PD Discover SVID进程。
a.发送USB PD Discover SVIDs命令请求。
b.接收带有UFP_U支持模式的SVID列表的USB PD Discover SVIDs Command响应。
5 DFP_U运行USB PD Discover Modes过程。
a.为其支持的先前发现的每个SVID(包括DP_SID)发送USB PD Discover Modes VDM。
b.接收带有与DP_SID相关的模式列表的USB PD Discover Modes命令响应。
c.如果未发现DP视频适配器—保持USB模式,在tAMETimeout计时器超时后发现USB BB设备,然后通知用户—完成。
d.其他。
6 DFP_U运行Enter Mode过程。
a.将具有DP_SID和偏移量的Enter Mode VDM发送到模式。
b.收到回复:
1.USB PD Responder ACK响应–DFP_U现在连接到DP视频适配器,在DisplayPort Alt Mode和USB Configuration中运行。
2.USB PD Responder NAK响应–DFP_U返回默认USB 3.2配置。
7 DFP_U发现适配器状态,然后等待,直到适配器报告它有一个连接的显示器。
8 DFP_U运行DisplayPort Configure进程。
a.将要重新配置的信号置于安全状态。
b.向适配器发送DisplayPort Configure命令。
c.接收USB PD Responder ACK响应。
d.将信号配置为使用DisplayPort。
9 如果DFP_U从Type-C设备接收到需要更改配置的DisplayPort Status Update命令,则DFP_U重新运行DisplayPort Configure过程(可能将接口重新配置回USB配置)。
10 DFP_U继续运行该模式,直到:
a.由Exit Mode VDM显式退出。
b.USB PD Hard Reset。
c.USB主机断电。
d.适配器已断开连接。
USB主机和DP视频适配器将在不更改的情况下使用base set VDM以及DP_SID特定的VDM。
DP视频适配器应遵守和/或不干扰正常的USB PD命令。
A.3 带DisplayPort Alt Mode的USB Dock示例
在本例中,设备将其USB-C连接器用作USB主机的多功能底座(cradle dock)。
注:本例中未涵盖其他机械授权(mandates)。
A.3.1 带DisplayPort Alt Mode假设的USB Dock
多功能托架(cradle)或固定式电缆底座(dock)具有以下功能:
- 除了USB-C连接器提供的对齐和连接外,还提供机械对齐和连接
- 使用USB PD为USB主机充电/供电
- 在DP插座上至少提供2 lane原生DP视频
- 包含一个USB hub,用于暴露三个USB端口和连接的内部USB设备:
•USB以太网设备(RJ-45连接器),以及
•USB音频设备(3.5mm耳机插孔)
A.3.2 框图
图A-3展示了一个USB底座(dock)的框图,该底座也支持DP Source设备。

底座与USB主机通信,表明其可能表现为2 lane DP Source设备,并参与协商过程,将USB主机置于支持底座的Alt mode。因为使用了USB PD,所以它也可以用于协商底座和USB主机的电源。在本例中,USB SuperSpeed信号允许底座作为USB hub与不支持USB PD或DisplayPort的USB主机一起工作。
可以设计更复杂的底座,其将TX1/RX1复用为USB Superspeed通道或支持额外的2 laneDP。这种对接超出了本例的范围,但本标准对Alt mode的支持并不排除这种情况。
A.3.3 解决方案
USB主机系统和具有DisplayPort Alt Mode的USB底座使用USB PD VDM进行通信并利用高级功能。
从具有DisplayPort Alt Mode的USB底座插入Type-C插座、插头方向已确定以及建立USB主机/设备关系的点开始的消息流如下:
- USB主机系统不支持USB PD
•USB主机将发现USB hub,并在连接到USB hub时正常工作。
•tAMETimeout计时器超时后,USB主机将看到USB 2.0设备与USB BB的接口,并向用户报告已连接了不受支持的Type-C设备,从USB BB中显示的USB描述符信息中识别设备类型。
- USB主机系统支持USB PD和高级功能,但不支持带DisplayPort Alt Mode的USB底座
•USB主机将发现USB hub,并按照USB hub的操作方式进行操作。
•USB主机可能会寻找其他高级功能,但确实支持具有DisplayPort Alt模式的USB底座。
•由于不支持DisplayPort Alt Mode的USB底座,在tAMETimeout计时器超时后,USB主机将看到USB 2.0设备与USB BB的接口,并向用户报告已连接了不受支持的Type-C设备,从USB BB中显示的USB描述符信息中识别设备类型。
- USB主机系统支持带DisplayPort Alt模式的USB底座
•USB主机通过发现设备是否报告高级功能的SVID来查找高级功能。然后,USB主机通过使用DP_SID对USB PD消息的响应,发现具有DisplayPort Alt Mode的USB底座。
•因为发现了具有DisplayPort Alt Mode的可用USB底座,USB主机进入DisplayPort Alt Mode,向底座发出进入DisplayPort AltMode的信号,然后重新配置USB-C插座,以在连接器上的TX2/RX2上输出DP信号。当进入DisplayPort Alt Mode时,具有DisplayPort Alt模式的USB底座会取消其tAMETTimeout计时器。USB主机在TX1/RX1上传输USB SuperSpeed信号,并通过底座中的hub正常操作USB。 //是否TX2/RX2固定输出2lane DP信号,而TX1/RX1固定输出USB Superspeed信号,而顺序不能反?
此示例在dock时使用基本扩展执行以下操作:
Base Set VDMs used:
- USB PD Discover SVID
- USB PD Discover Modes(DP_SID)
- Enter Mode(DP_SID,Alt Mode偏移)
- Exit Mode(DP_SID,Alt Mode偏移)
Process Outline:
USB主机的作用是作为DFP_U。
1 DFP_U检测Type-C设备(CC引脚)的存在和连接器方向。
2 DFP_U向VBUS和VCONN施加5V电压。
3 DFP_U在DP Alt Mode的dock中发现一个USB hub,然后枚举hub和连接的USB设备(如果有的话)。
4 DFP_U与对接设备建立USB PD Explicit Power Contract。
a DFP_U运行USB PD Discover SVIDs过程。
b 发送USB PD Discover SVIDs命令请求。
5 接收USB PD Discover SVID命令响应,其中包含dock设备具有模式的SVID列表。
6 DFP_U运行USB PD Discover Modes过程。
a 为其支持的先前发现的每个SVID(包括DP_SID)发送USB PD Discover Modes VDM。
b 接收具有与DP_SID相关联的模式列表的USB PD Discover Modes命令响应。
c 如果未发现具有DisplayPort Alt Mode的USB底座-保持USB模式,在tAMETimeout计时器超时后发现USB BB设备,然后通知用户-完成。
d 其他。
7 DFP_U运行Enter Mode过程。
a 将具有DP_SID和偏移量的Enter Mode VDM发送到模式。
b 收到回复:
1.USB PD Responder ACK响应–DFP_U现在连接到具有DisplayPort Alt Mode的USB底座,在DisplayPort Alt Mode和USB Configuration中运行。
2.USB PD Responder NAK响应–DFP_U返回到默认的USB 3.2配置。
8 DFP_U发现适配器状态,然后等待,直到适配器报告它有一个连接的显示器(适配器只是一个中间转换器,还需要报告选端终端的连接状态)。
9 DFP_U运行DisplayPort Configure进程。
a 将要重新配置的信号置于安全状态。//为什么要置于安全状态?--->因为是复用,确保没有USB
b 向适配器发送DisplayPort Configure命令。
c 接收到USB PD响应程序 Responder响应。
d 将信号配置为使用DisplayPort;USB主机现在支持底座的DP连接器上的原生DisplayPort与USB SuperSpeed相结合。
10 如果DFP_U从Type-C设备接收到需要更改配置的DisplayPort Status Update命令,USB主机将重新运行DisplayPort Configure过程(可能将接口重新配置回USB配置)。
11 DFP_U保持在此模式,直到:
a 将USB主机从底座移除。
b 由Exit Alternate Mode VDM显式退出。
c USB PD Hard Reset。
d USB主机断电。
具有DisplayPort Alt模式的USB底座应遵循和/或不干扰正常的USB PD命令。
这篇关于DisplayPort Alt Mode On Type-c协议_Ver2.0(学习笔记)的文章就介绍到这儿,希望我们推荐的文章对编程师们有所帮助!
