本文主要是介绍一杯奶茶可以热多久?(牛顿冷却模型),希望对大家解决编程问题提供一定的参考价值,需要的开发者们随着小编来一起学习吧!
文章目录
- 一杯奶茶可以热多久?(牛顿冷却模型)
一杯奶茶可以热多久?(牛顿冷却模型)
下午在楼下奶茶店点了被热奶茶,但当奶茶放在我桌子上的时候我快递到菜鸟了,我疑惑了。此时我如果跑去拿快递我的奶茶会不会凉掉?这时候我看了下手环室内温度是15°C,假设此时奶茶温度是95°C,已知我坐了两分钟奶茶就下降到80°C,从现在开始(以95°C开始)我最多离开多久回来还能喝到37度的奶茶?奶茶会不会下降到15度以下呢?
首先我们对问题进行假设
(1)室内温度恒定不变为15度
(2)以95度开始计算降温
(3)不考虑突变因素的影响
关于符号
室内温度 Hs ;
初始温度 H0 ;
此时温度 H ;
经过时间 t ;
这里直接就用牛顿冷却模型来进行求解。
首先我们先根据已知来求解k

clc;clear;
syms k;
f = (95-15)*exp(-k*2)-(80-15);
k = solve(f==0)
解得 k = -log(13/16)/2 (约等于0.103)
再计算冷却到37度的时间
clc;clear;
syms t;
f = (95-15)*exp(-0.103*t)-(37-15);
t = solve(f==0)
解得t = -(1000*log(11/40))/103 (约等于12.53分钟)
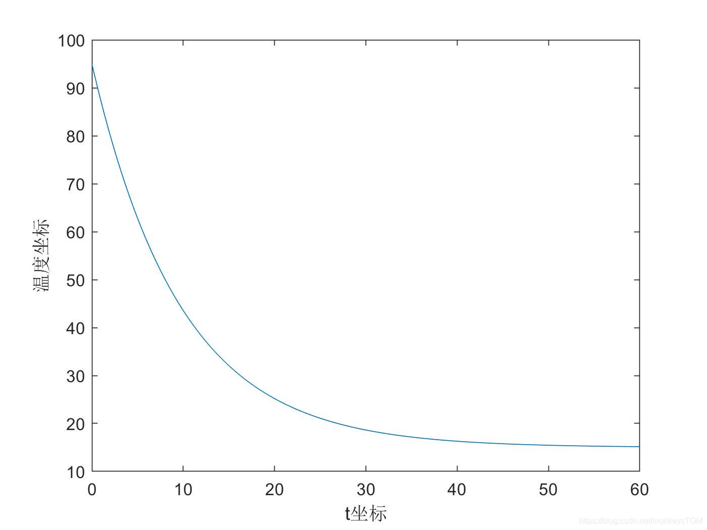
syms H t
f=(95-15)*exp(-0.103*t)-(H-15);
t=solve(f,H);
a=0:0.1:60;
b=double(abs(subs(t,a)));
plot(a,b);
xlabel('t坐标');
ylabel('温度坐标');

最后得出我最多离开12.53分钟回来还能喝到37度的奶茶。奶茶不会下降到15度以下。
这篇关于一杯奶茶可以热多久?(牛顿冷却模型)的文章就介绍到这儿,希望我们推荐的文章对编程师们有所帮助!