本文主要是介绍树:线索化二叉树,希望对大家解决编程问题提供一定的参考价值,需要的开发者们随着小编来一起学习吧!
1,线索化二叉树基本介绍
- 线索化二叉树是对普通二叉树的扩展,对于普通二叉树而言,一个节点会包含一个数据域以及指向左右子节点的位置索引;但是对于叶子节点来讲,左右子节点的位置索引并没有被利用到,线索二叉树充分利用该部分节点,普通二叉树如下:

- 在n个节点的二叉树中总共含有
n - 1(类似5指向2表示一个位置指向)个位置指向,即2n(每一个节点有左右两个指针域)个指针域,这样对于一个二叉树来讲,共有2n - (n - 1) = n + 1个空指针域。利用二叉树的空指针域,根据前/中/后序不同遍历方式存储前驱节点(左子节点)和后继节点(右子节点),这种附加的指针称为线索,二叉树转线索化二叉树,后续会分别具体分析: - 根据线索性质的不同,线索二叉树可以分为前序线索二叉树,中序线索二叉树,后续线索二叉树;分别对应前序遍历方式,中序遍历方式,后续遍历方式,部分方式的线索二叉树必须对应不同的遍历方式,不然会遍历失败,甚至栈溢出
- 二叉树转换为线索化二叉树后,
leftNode指向的可能是左子树,也可能是前驱节点;同样,rightNode指向的可能是右子树,也可能是后继节点;具体区分,会在Node节点对象中分别维护leftFlag和rightFlag属性,对应不同的标志位标识是线索节点还是真实节点
2,二叉树 — 线索化二叉树转换规则
- 线索化二叉树是在原二叉树的基础上,将每一个节点抽象为存在上下指针的节点
- 在将二叉树转换为线索化二叉树时,
- 如果节点的左右节点存在,则该节点不变,
- 如果节点的左侧节点为空, 则将左侧节点填充为前驱节点;中序方式的遍历方式为:左中右,可以通过不同位置对应前驱节点
- 如果节点的右侧节点为空,则将右侧节点填充为后继节点,选择同上
- 另外,在Node节点中除过
leftNode,rightNode左右节点数据外,另外维护leftFlag,rightFlag两个标志位,说明当前左/右侧数据指示的是树数据,还是后继节点数据 - 对于前序/中序/后序方式生成的线索化二叉树,必须对应的使用前序/中序/后序方式进行遍历
- 遍历结果的第一个元素和最后一个元素,分别没有前驱节点和后继节点,所以在线索化二叉树中对应的指向Node为空,但Flag指示为前驱/后继节点
3,中序线索化二叉树
3.1,转换规则
- 中序输出规则为先输出左侧节点,再输出当前节点,最后输出右侧节点
- 如果左侧节点为空,递归左侧进行处理
- 处理当前节点
- 如果左侧节点为空,填充为前驱节点,即 preNode,此时如果该节点是第一个需要遍历的节点,则
preNode为空,单leftFlag会被修改为前驱节点 - 如果右侧节点为空,填充为后继节点,同样,如果该节点是最后一个节点,则值为空,标志位为后继节点
- 因为当前节点拿不到下一个树节点,所以填充右侧后继节点需要遍历到下一个节点后进行处理,等到遍历到下一个节点时, 此时当前节点为 preNode
- 当前节点(preNode)的后继节点即下一个节点,也就是当前遍历到的节点,此时设置后继节点, 即把当前遍历到的节点设置为preNode的右侧节点
- 如果左侧节点为空,填充为前驱节点,即 preNode,此时如果该节点是第一个需要遍历的节点,则
- 如果右侧节点不为空,递归右侧进行处理
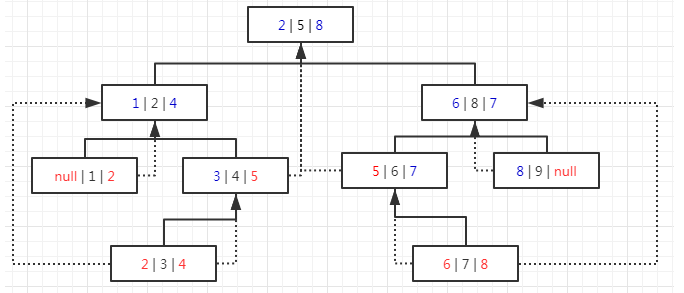
3.2,示意图

- 上图表示二叉树转换为线索化二叉树后的节点关系,即前驱后继节点关联关系
- 其中蓝色数字表示数节点,红色数组表示前驱/后继节点
- 实线表示左右节点的连线关系,虚线表示节点的前驱后继关联关系
- 9节点旁边的8颜色标错了,应该是红色
3.3,遍历规则
- 首先一直向左循环拿到
leftFlag标志为前驱节点的节点,表示最左侧节点,也就是中序遍历需要遍历到的第一个节点 - 中序遍历方式的节点打印顺序为:左中右
- 此时先打印该节点,表示遍历到的第一个节点
- 打印完成后,循环向右找后继节点的右侧节点并顺序打印
- 直接循环到有效树节点,则以该节点为顶层节点,继续第一步处理
3.4,代码示例
package com.self.datastructure.tree.binarytree;import lombok.Data;
import lombok.ToString;/*** 线索化二叉树** @author pj_zhang* @create 2020-03-23 22:12**/
public class ClueBinaryTree {public static void main(String[] args) {MyBinaryTree binaryTree = new MyBinaryTree();binaryTree.addNode(5);binaryTree.addNode(2);binaryTree.addNode(1);binaryTree.addNode(4);binaryTree.addNode(3);binaryTree.addNode(8);binaryTree.addNode(6);binaryTree.addNode(9);binaryTree.addNode(7);// 中序生成线索化二叉树System.out.println("中序生成线索化二叉树...");binaryTree.middleClueBinaryTree();System.out.println("\r\n中序遍历线索化二叉树...");binaryTree.middleShowDetails();binaryTree.postShowDetails();}static class MyBinaryTree {private Node node;/*** 指向前一个节点, 用于下一个节点时的上一个节点操作* 上一个节点的右节点为空时, 需要指向下一个节点,* 此时设置该节点的右节点信息, 需要等操作到下一个节点, 用preNode节点作为该节点设置*/private Node preNode;// 中序生成线索二叉树public void middleClueBinaryTree() {doMiddleClueBinaryTree(node);}public void doMiddleClueBinaryTree(Node node) {if (null == node) {return;}// 左侧递归处理if (node.getLeftFlag() == 0) {doMiddleClueBinaryTree(node.getLeftNode());}// 直接输出当前节点System.out.print(node.getData() + " ");// 填充左侧节点// 左侧节点为空, 填充为前驱节点if (null == node.getLeftNode()) {// 中序: 第一个输出的节点的左侧节点必定为空node.setLeftNode(preNode);node.setLeftFlag(1);}// 填充右侧节点// 右侧节点为空, 填充为后继节点// 填充下一个节点是, 需要遍历到下一个节点进行填充// 则此时当前节点表示为上一个节点, 即preNodeif (null != preNode && null == preNode.getRightNode()) {preNode.setRightNode(node);preNode.setRightFlag(1);}// 将当前节点设置为上一个节点preNode = node;// 右侧递归处理if (node.getRightFlag() == 0) {doMiddleClueBinaryTree(node.getRightNode());}}// 中序遍历线索二叉树public void middleShowDetails() {doMiddleShowDetails(node);}public void doMiddleShowDetails(Node node) {for (;null != node;) {// 首先循环找到leftFlag为1的节点// 表示左侧的叶子节点for (;node.getLeftFlag() == 0;) {node = node.getLeftNode();}// 先打印该节点System.out.print(node.getData() + " ");// 右侧节点状态为1, 说明是下一个节点, 直接打印for (;node.getRightFlag() == 1;) {node = node.getRightNode();System.out.print(node.getData() + " ");}// 走到此处说明找到有效的右侧节点, 替换掉该节点node = node.getRightNode();}}}@Data@ToStringstatic class Node {private Integer data;private Node leftNode;private Node rightNode;/*** 左侧节点标志位,* 0表示存在左侧节点, 1表示左侧节点为前继节点*/private int leftFlag;/*** 右侧节点标志位* 0表示存在右侧节点, 1表示右侧节点为后续节点*/private int rightFlag;public Node() {}public Node(Integer data) {this(data, null, null);}public Node(Integer data, Node leftNode, Node rightNode) {this.data = data;this.leftNode = leftNode;this.rightNode = rightNode;}}}
4,前序线索化二叉树
4.1,转换规则
- 前序相对于中序来讲相对比较简单
- 前序输出规则为:先输出当前节点,再输出左侧节点,最后输出右侧节点
- 处理当前节点
- 填充规则与中序完全一致
- 左侧节点为空,填充
preNode节点为前驱节点 - 右侧节点为空,填充下一个遍历到的节点为后继节点
- 再递归处理左侧节点,此时注意左侧节点如果为前驱节点则不处理
- 最后递归处理右侧节点,右侧节点为后继节点则不处理
4.2,示意图

4.3,便利规则
- 前序遍历相对于中序遍历稍微简单
- 前序遍历首先从顶层节点向左遍历,如果左侧节点为有效树节点,则输出后继续向左遍历
- 最终遍历到一个节点的左侧节点为前驱节点,则获取该节点的右侧节点继续进行遍历
- 此时右侧节点可能为后继节点,也可能为有效的树节点,但在前序中区分的意义不大,可以直接遍历打印,直到遍历到最后一个节点,其右侧几点即后继节点为null
4.4,代码示例
package com.self.datastructure.tree.binarytree;import lombok.Data;
import lombok.ToString;/*** 线索化二叉树* * 线索化二叉树是在原二叉树的基础上, 将每一个节点抽象为存在上下指针的节点* * 在将二叉树转换为线索化二叉树时* * 如果节点的左右节点存在, 则该节点不变* * 如果节点的左侧节点为空, 则将左侧节点填充为上一个节点,* 上一个节点选择根据前序, 中序, 后序不同变化* * 如果节点的右侧节点为空, 则将右侧节点填充为下一个节点, 选择同上* * 另外, 在Node节点中除过leftNode, rightNode左右节点数据外,* 另外维护leftFlag, rightFlag两个标志位, 说明当前左/右侧数据指示的是树数据, 还是下一个节点数据* * 对于前序/中序/后序方式生成的线索化二叉树, 必须对应的使用前序/中序/后序方式进行遍历* * 遍历结果的第一个元素和最后一个元素, 分别没有前一个元素和后一个元素,* 所以在线索化二叉树中对应的指向Node为空, 但Flag指示为上/下一个节点** @author pj_zhang* @create 2020-03-23 22:12**/
public class ClueBinaryTree {public static void main(String[] args) {MyBinaryTree binaryTree = new MyBinaryTree();binaryTree.addNode(5);binaryTree.addNode(2);binaryTree.addNode(1);binaryTree.addNode(4);binaryTree.addNode(3);binaryTree.addNode(8);binaryTree.addNode(6);binaryTree.addNode(9);binaryTree.addNode(7);// 前序生成线索二叉树System.out.println("\r\n前序生成线索化二叉树");binaryTree.preClueBinaryTree();System.out.println("\r\n前序遍历线索化二叉树");binaryTree.preShowDetails();}static class MyBinaryTree {private Node node;/*** 指向前一个节点, 用于下一个节点时的上一个节点操作* 上一个节点的右节点为空时, 需要指向下一个节点,* 此时设置该节点的右节点信息, 需要等操作到下一个节点, 用preNode节点作为该节点设置*/private Node preNode;// 前序生成线索化二叉树// 规则参考中序public void preClueBinaryTree() {doPreClueBinaryTree(node);}public void doPreClueBinaryTree(Node node) {if (null == node) {return;}// 先处理当前节点// 先输出当前节点System.out.print(node.getData() + " ");// 左侧节点为空, 填充为上一个节点if (null == node.getLeftNode()) {node.setLeftNode(preNode);node.setLeftFlag(1);}// 右侧节点为空, 填充为下一个节点if (null != preNode && null == preNode.getRightNode()) {preNode.setRightNode(node);preNode.setRightFlag(1);}preNode = node;// 再处理左侧节点// 注意一定要加leftFlag判断, 不然容易死递归if (node.getLeftFlag() == 0) {doPreClueBinaryTree(node.getLeftNode());}// 最后处理右侧节点if (node.getRightFlag() == 0) {doPreClueBinaryTree(node.getRightNode());}}/*** 前序遍历*/public void preShowDetails() {doPreShowDetails(node);}public void doPreShowDetails(Node node) {for (;null != node;) {// 左侧节点为有效节点, 直接输出for (;0 == node.getLeftFlag();) {System.out.print(node.getData() + " ");node = node.getLeftNode();}// 输出最后一个左侧有效节点System.out.print(node.getData() + " ");// 该节点右侧节点指向下一个节点node = node.getRightNode();}}// 添加二叉树节点public void addNode(Integer data) {if (null == node) {node = new Node(data);} else {addNode(data, node);}}private void addNode(Integer data, Node node) {if (null == node) {throw new RuntimeException("Node 节点为空");}if (data > node.getData()) {Node rightNode = node.getRightNode();if (null == rightNode) {node.setRightNode(new Node(data));} else {addNode(data, node.getRightNode());}} else if (data < node.getData()) {Node leftNode = node.getLeftNode();if (null == leftNode) {node.setLeftNode(new Node(data));} else {addNode(data, node.getLeftNode());}} else {System.out.println("数据节点已经存在");}}}@Data@ToStringstatic class Node {private Integer data;private Node leftNode;private Node rightNode;/*** 左侧节点标志位,* 0表示存在左侧节点, 1表示左侧节点为前继节点*/private int leftFlag;/*** 右侧节点标志位* 0表示存在右侧节点, 1表示右侧节点为后续节点*/private int rightFlag;public Node() {}public Node(Integer data) {this(data, null, null);}public Node(Integer data, Node leftNode, Node rightNode) {this.data = data;this.leftNode = leftNode;this.rightNode = rightNode;}}}
5,后序线索化二叉树
5.1,转换规则
- 后续输出的顺序为:先输出左侧节点,再输出右侧节点,最后输出当前节点
- 所以在后续转换时,先递归处理左侧节点
- 再递归处理右侧节点
- 最后处理当前节点,当前节点的前驱和后继节点填充与之前完成一致
- 重点:后续输出顺序为左右中,所以对于一个完整子树来说,左右侧输出完成后,右侧的后继节点为它的父节点,即中间节点;此时中间节点如果为左侧节点,输出后需要再次输出其对应的右侧节点,也就是
parentNode.rightNode,以之前前序中序的转换和遍历法则肯定不足以满足,需要在Node实体类中添加parentNode属性 - 添加完
parentNode属性后,在二叉树转换线索化二叉树时,可直接对该属性进行维护
5.2,示意图

5.3,遍历规则
- 后续遍历与前序和中序有所不同,并且相对复杂,后续遍历注意添加了一个新属性:
parentNode - 因为后续遍历的打印顺序为:左右中,所以首先还是获取最左侧节点,即
leftFlag为0的最左侧节点, - 首先判断右侧节点是否为后继节点,如果右侧节点为后继节点,则打印该节点,并循环继续判断下一个右侧节点,直接非后继节点为止
- 获取到非后继节点后,判断当前节点的右侧节点与上一个处理节点是否一致,或者在当前节点的右侧节点为后继节点时,当前节点的左侧节点与上一个处理节点是否一致
- 如果上一步能匹配到,说明以当前节点为顶层节点的子树已经遍历完成, 继续以该节点的父节点进行上一步判断,并以此类推
- 如果上一步没有匹配到,则说明上一个处理节点为当前节点的左侧节点,需要继续遍历左树进行处理,则对
node重新赋值左树处理
5.4,代码示例
package com.self.datastructure.tree.binarytree;import lombok.Data;
import lombok.ToString;/*** 线索化二叉树* * 线索化二叉树是在原二叉树的基础上, 将每一个节点抽象为存在上下指针的节点* * 在将二叉树转换为线索化二叉树时* * 如果节点的左右节点存在, 则该节点不变* * 如果节点的左侧节点为空, 则将左侧节点填充为上一个节点,* 上一个节点选择根据前序, 中序, 后序不同变化* * 如果节点的右侧节点为空, 则将右侧节点填充为下一个节点, 选择同上* * 另外, 在Node节点中除过leftNode, rightNode左右节点数据外,* 另外维护leftFlag, rightFlag两个标志位, 说明当前左/右侧数据指示的是树数据, 还是下一个节点数据* * 对于前序/中序/后序方式生成的线索化二叉树, 必须对应的使用前序/中序/后序方式进行遍历* * 遍历结果的第一个元素和最后一个元素, 分别没有前一个元素和后一个元素,* 所以在线索化二叉树中对应的指向Node为空, 但Flag指示为上/下一个节点** @author pj_zhang* @create 2020-03-23 22:12**/
public class ClueBinaryTree {public static void main(String[] args) {MyBinaryTree binaryTree = new MyBinaryTree();binaryTree.addNode(5);binaryTree.addNode(2);binaryTree.addNode(1);binaryTree.addNode(4);binaryTree.addNode(3);binaryTree.addNode(8);binaryTree.addNode(6);binaryTree.addNode(9);binaryTree.addNode(7);// 后续生成线索二叉树System.out.println("\r\n后续生成线索化二叉树");binaryTree.postClueBinaryTree();System.out.println("\r\n后续遍历线索化二叉树");binaryTree.postShowDetails();}static class MyBinaryTree {private Node node;/*** 指向前一个节点, 用于下一个节点时的上一个节点操作* 上一个节点的右节点为空时, 需要指向下一个节点,* 此时设置该节点的右节点信息, 需要等操作到下一个节点, 用preNode节点作为该节点设置*/private Node preNode;/*** 后续生成线索化二叉树*/public void postClueBinaryTree() {doPostClueBinaryTree(node, null);}public void doPostClueBinaryTree(Node node, Node parentNode) {if (null == node) {return;}// 先处理左侧节点doPostClueBinaryTree(node.getLeftNode(), node);// 在处理右侧节点doPostClueBinaryTree(node.getRightNode(), node);// 最后处理当前节点// 先输出当前节点System.out.print(node.getData() + " ");// 左侧节点为空, 填充为上一个节点if (null == node.getLeftNode()) {node.setLeftNode(preNode);node.setLeftFlag(1);}// 右侧节点为空, 填充为下一个节点if (null != preNode && null == preNode.getRightNode()) {preNode.setRightNode(node);preNode.setRightFlag(1);}// 后序注意填充父节点node.setParentNode(parentNode);preNode = node;}/*** 后续遍历线索化二叉树*/public void postShowDetails() {doPostShowDetails(node);}public void doPostShowDetails(Node node) {Node preNode = null;for (;null != node;) {// 获取到最左侧数据for (;0 == node.getLeftFlag();) {node = node.getLeftNode();}// 首先判断右侧节点是否是后继节点// 右侧节点为后继节点, 直接打印该节点for (;1 == node.getRightFlag();) {System.out.print(node.getData() + " ");// 设置上一个节点为当前节点preNode = node;// 并将遍历节点指向后继节点node = node.getRightNode();}// 能走到这一步说明右侧节点不是后继节点// 并且上一个操作的节点一定是当前节点的子节点(无论是单左子节点还是单右子节点, 或者左右子节点都有, 都会最终指向该节点)// 此时对上一个操作节点进行判断:// 如果上一个节点是当前节点的右子节点, 说明以该节点为顶点的子树已经遍历完成, 打印该节点后, 继续回退到父节点进行处理// 或者说如果上一个节点是当前节点的左子节点, 但当前节点不存在右子节点, 依旧回退到父节点进行继续处理// 如果上一个节点是当前节点的左子节点且存在右子节点, 则直接继续处理右子树for (;preNode == node.getRightNode() || (1 == node.getRightFlag() && preNode == node.getLeftNode());) {System.out.print(node.getData() + " ");// 如果当前节点是根节点, 直接退出if (this.node == node) {return;}// 当前节点不是根节点, 继续往下走preNode = node;node = node.getParentNode();}// 上一个节点不是右侧节点// 则必定是左侧节点,node = node.getRightNode();}}// 添加二叉树节点public void addNode(Integer data) {if (null == node) {node = new Node(data);} else {addNode(data, node);}}private void addNode(Integer data, Node node) {if (null == node) {throw new RuntimeException("Node 节点为空");}if (data > node.getData()) {Node rightNode = node.getRightNode();if (null == rightNode) {node.setRightNode(new Node(data));} else {addNode(data, node.getRightNode());}} else if (data < node.getData()) {Node leftNode = node.getLeftNode();if (null == leftNode) {node.setLeftNode(new Node(data));} else {addNode(data, node.getLeftNode());}} else {System.out.println("数据节点已经存在");}}}@Data@ToStringstatic class Node {private Integer data;private Node leftNode;private Node rightNode;/*** 后续序列化使用*/private Node parentNode;/*** 左侧节点标志位,* 0表示存在左侧节点, 1表示左侧节点为前继节点*/private int leftFlag;/*** 右侧节点标志位* 0表示存在右侧节点, 1表示右侧节点为后续节点*/private int rightFlag;public Node() {}public Node(Integer data) {this(data, null, null);}public Node(Integer data, Node leftNode, Node rightNode) {this.data = data;this.leftNode = leftNode;this.rightNode = rightNode;}}}
这篇关于树:线索化二叉树的文章就介绍到这儿,希望我们推荐的文章对编程师们有所帮助!