首页
Python
Java
前端
数据库
Linux
Chatgpt专题
开发者工具箱
zgc专题
java JVM ZGC垃圾收集器关键特性和工作原理
ZGC (Z Garbage Collector) 是Java虚拟机(JVM)中的一个现代化的垃圾收集器,它被设计成低延迟的垃圾收集器,特别适合于那些需要极短的垃圾收集暂停时间的应用程序。ZGC首次作为实验性特性在JDK 11中引入,并在JDK 15中成为非实验性的,并可用于生产环境。以下是ZGC的一些关键特性和工作原理: 关键特性 低延迟:ZGC的设计目标之一是将垃圾收集的暂停时间控制在极低
阅读更多...
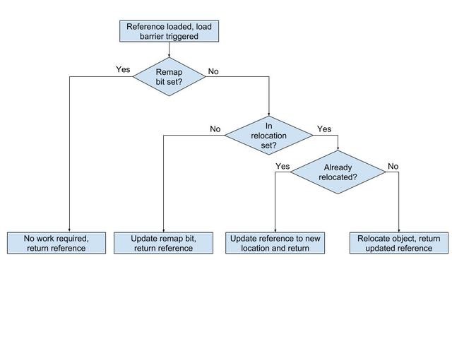
以 ZGC 为例,谈一谈 JVM 是如何实现 Reference 语义的
本文基于 OpenJDK17 进行讨论 1. Reference 相关概念及其应用场景总览 Reference(引用)是 JVM 中非常核心且重要的一个概念,垃圾回收器判断一个对象存活与否都是围绕着这个 Reference 来的,JVM 将 Reference 又细分为几种具体的引用类型,它们分别是:StrongReference,SoftReference,WeakReferenc
阅读更多...
07_Z Garbage Collector (ZGC)
Z垃圾收集器(ZGC)是一种可扩展的低延迟垃圾收集器。ZGC可以在不超过一毫秒的情况下并发执行所有昂贵的工作,而不会停止应用程序线程的执行。它适用于需要低延迟的应用程序。暂停时间与正在使用的堆大小无关。ZGC适用于从几百兆字节到16TB的堆大小。 ZGC被设计为自适应且需要最小的手动配置。在Java程序执行期间,ZGC通过调整代大小、扩展GC线程数量和调整老年对象阈值动态适应工作负载。主要调优参
阅读更多...
Java 11的ZGC为何如此高效
Java 11的新功能已经完全冻结,其中有些功能绝对非常令人兴奋,本文着重介绍ZGC。 Java 11包含一个全新的垃圾收集器–ZGC,它由Oracle开发,承诺在数TB的堆上具有非常低的暂停时间。 在本文中,我们将介绍开发新GC的动机,技术概述以及由ZGC开启的一些可能性。 那么为什么需要新GC呢?毕竟Java 10已经有四种发布多年的垃圾收集器,并且几乎都是无限可调的。 换个角度看,G1是20
阅读更多...
09-为Java开疆拓土的ZGC深度剖析
文章目录 引言ZGC出现背景STW带来的问题手机系统(Android) 显示卡顿证券交易系统实时性要求大数据平台(Hadoop集群性能) 垃圾回收器的发展 ZGC介绍ZGC中JVM内存布局和设计为什么这么设计? ZGC支持NUMA(了解即可) ZGC的核心概念指针着色技术(Color Pointers) ZGC流程一次ZGC流程根可达算法ZGC中初始标记和并发标记ZGC基于指针着色的并发标记
阅读更多...
JVM虚拟机系统性学习-垃圾回收器CMS、G1和ZGC
CMS:低延迟 在 JDK1.5 时,HotSpot 推出了 CMS 收集器,CMS 收集器是 HotSpot 虚拟机中第一款真正意义上的并发收集器,它第一次实现了让垃圾收集线程和用户线程同时工作CMS 收集器关注尽可能地降低用户线程的停顿时间,停顿时间越短,用户的体验越好CMS 收集器采用标记-清除算法和STW机制来回收内存CMS 作为老年代的收集器无法与之前的新生代收集器 Parallel
阅读更多...
JVM虚拟机系统性学习-垃圾回收器CMS、G1和ZGC
CMS:低延迟 在 JDK1.5 时,HotSpot 推出了 CMS 收集器,CMS 收集器是 HotSpot 虚拟机中第一款真正意义上的并发收集器,它第一次实现了让垃圾收集线程和用户线程同时工作CMS 收集器关注尽可能地降低用户线程的停顿时间,停顿时间越短,用户的体验越好CMS 收集器采用标记-清除算法和STW机制来回收内存CMS 作为老年代的收集器无法与之前的新生代收集器 Parallel
阅读更多...
新一代垃圾回收器 ZGC 的探索与实践
文章目录 GC之痛CMS 与 G1 停顿时间瓶颈标记阶段停顿分析清理阶段停顿分析复制阶段停顿分析 ZGC原理全并发的 ZGCZGC 关键技术ZGC 并发处理演示 ZGC 调优实践调优基础知识理解 ZGC 重要配置参数理解 ZGC 触发时机理解 ZGC 日志理解 ZGC 停顿原因 调优案例内存分配阻塞,系统停顿可达到秒级案例一:秒杀活动中流量突增,出现性能毛刺案例二:压测时,流量逐渐增大到一
阅读更多...
Java21新特性---ZGC、虚拟线程和结构化并发
前两天同事和我说现在可以回来看看Java了,Java17可能更新的还不多,但是Java21这次释放了一大波新特性,会是接下来五六年的一个新起点,至少这次Java21支持到2026年9月。于是我抽了点时间看了一下Java21,确实有很多新特性,总结其中几个,做个收藏。 下面就先记录三种主要特性吧: 新的垃圾收集器——Generational ZGC;Java的“协程”——Virtual Thr
阅读更多...
Java最新前沿技术:ZGC垃圾收集器
南京 | 摄影©万里 ZGC介绍 ZGC(The Z Garbage Collector)是JDK 11中推出的一款追求极致低延迟的实验性质的垃圾收集器,它曾经设计目标包括: 停顿时间不超过10ms;停顿时间不会随着堆的大小,或者活跃对象的大小而增加;支持8MB~4TB级别的堆,未来支持16TB。 基于最新的JDK15来看,“停顿时间不超过10ms”和“支持16TB的堆”这两个目标已经实现,并
阅读更多...
从原理聊JVM(三):详解现代垃圾回收器Shenandoah和ZGC
一、Shenandoah Shenandoah一词来自于印第安语,十九世纪四十年代有一首著名的航海歌曲在水手中广为流传,讲述一位年轻富商爱上印第安酋长Shenandoah的女儿的故事。后来美国有一条位于Virginia州西部的小河以此命名,所以Shenandoah的中文译名为“情人渡”。 Shenandoah首次出现在Open JDK12中,是由Red Hat开发,主要为了解决之前各种垃圾
阅读更多...
Shenandoah收集器和ZGC收集器
Shenandoah收集器 与G1相比它的特点如下: 支持并发的整理算法。不会有专门的新生代Region或者老年代Region的存在,没有实现分代,并不是说分代对Shenandoah没有价值,这更多是出于性价比的权衡,基于工作量上的考虑而将其放到优先级较低的位置上。在G1中耗费大量内存和计算资源去维护的记忆集,改用名为“连接矩阵”。(连接矩阵可以简单理解为一张二维表格,如果Region N有
阅读更多...
Shenandoah 和 ZGC 收集器总结
阅读前提:了解G1 等收集器。 Shenandoah 前言: Shenandoah 并不是Oracle 官方的收集器,所以 OracleJDK 甚至明确拒绝使用这个高效的垃圾收集器,商用的话可以使用OpenJDK。 该收集器与 G1 的不同有: G1的回收阶段是可以多线程并行的,但是不能与用户线程并行,但是Shenandoah 回收阶段是可以与用户线程并发的,使用了转发指针等技术。 S
阅读更多...
一文带你彻底弄懂ZGC
1 推荐的文章 1.1 必看 干掉1ms以内的Java垃圾收集器ZGC到底是个什么东西? 1.2 选看 ZGC有什么缺点? 2 疑问【皆来自上面两篇文章】 2.1 什么使得用户线程工作的同时,让垃圾收集器可以回收垃圾-读写屏障 ZGC (Z Garbage Collector) 和读写屏障: ZGC确实使用了读写屏障。读写屏障是一种在对象读取和写入操作时自动执行的额外操作,用于维护
阅读更多...
ZGC关键技术分析
一、引言 垃圾回收对于Javaer来说是一个绕不开的话题,工作中涉及到的调优工作也经常围绕垃圾回收器展开。面对不同的业务场景没有一个统一的垃圾回收器能保证可GC性能。因此对程序员来说不仅要会编写业务代码,同时也要卷一下JVM底层原理和调优知识。这种局面可能因为ZGC的出现而发生改变,新一代回收器ZGC几乎不需要调优的情况下GC停顿时间可以降低到亚秒级。 Oracle从JDK11开始正式引入
阅读更多...