本文主要是介绍基于DAC0832的51单片机DA转换电路设计实现,希望对大家解决编程问题提供一定的参考价值,需要的开发者们随着小编来一起学习吧!
基于DAC0832的51单片机DA转换电路设计实现
1、 ADC0832芯片引脚介绍
主要性能:
8位分辨率
电流建立时间1us
数据输入可以采用双缓冲、单缓冲或直通方式
输出电流线性度可在满量程下调节
逻辑电平输入与TTL兼容
单一电源供电(+5V~+15V)
低功耗,20mW
该芯片为20引脚双列直插式,引脚定义如下:

Rfb:反馈电阻端,芯片内部与Iout1接有一个15k的电阻
Iout1:电流输出端,当输入全为1时候,电流最大。
Iout2:电流输出端,其值与Iout1端电流和为常数。
XREF:数据传输控制信号输入端,低电平有效。
WR2:DAC寄存器的写选通输入端,负脉冲有效(脉冲宽度大于500ns),当XREF为0且WR2有效时,数据寄存器的状态呗传道DAC寄存器中。
ILE:数据锁存器允许ixnh输入端,高电平有效
Vcc:电源电压端,电压范围+5V~+15V
GND:模拟地和数字地,两个地最好在基准电源处一点共地。
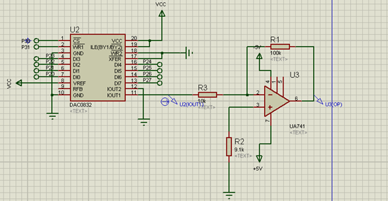
2、 典型接法

DAC0832是电流输出芯片,而大多数在使用DA转换的时候采用的是电压输出,所以需要在电流输出端接放大电路,将电流输出转换成电压输出。
3、 工作时序

当CS为低电平后,数据总线上数据才开始保持有效,然后再将WR置低,从Iout线上可以看出,WR置低ts后D/A转换结束,Iout输出稳定,若只控制完成一次转换,接下来WR和CS拉高即可,若需要连续转换则仅需改变数字端的输入数据。
4、 设计实现
Proteus仿真电路:

源代码:
#include<reg51.h>
#define uchar unsigned char
#define uint unsigned int
sbit cs=P3^0;
sbit wr=P3^1;
void delayms(uint x)
{uint y,z;for(y=x;y>0;y--)for(z=110;z>0;z--);
}
void main()
{uchar temp;cs=0;wr=0;while(1) {P2=temp;delayms(25);temp=0;}
}
需要Proteus仿真工程和Keil工程代码的私信我~
这篇关于基于DAC0832的51单片机DA转换电路设计实现的文章就介绍到这儿,希望我们推荐的文章对编程师们有所帮助!