本文主要是介绍基于51单片机的ATM模拟银行自动取款机proteus仿真,希望对大家解决编程问题提供一定的参考价值,需要的开发者们随着小编来一起学习吧!
硬件设计
链接:https://pan.baidu.com/s/1c981Nf4BMIaYcSFBqmKuTA
提取码:nq3u
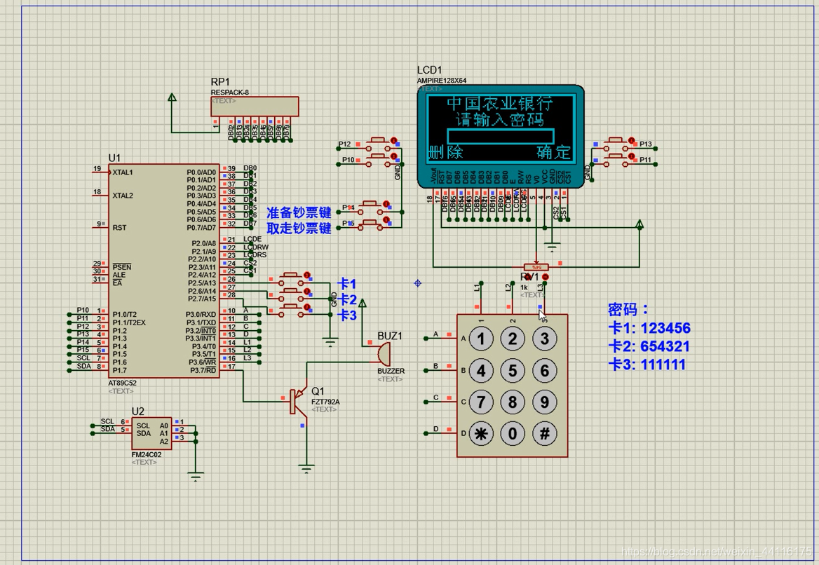
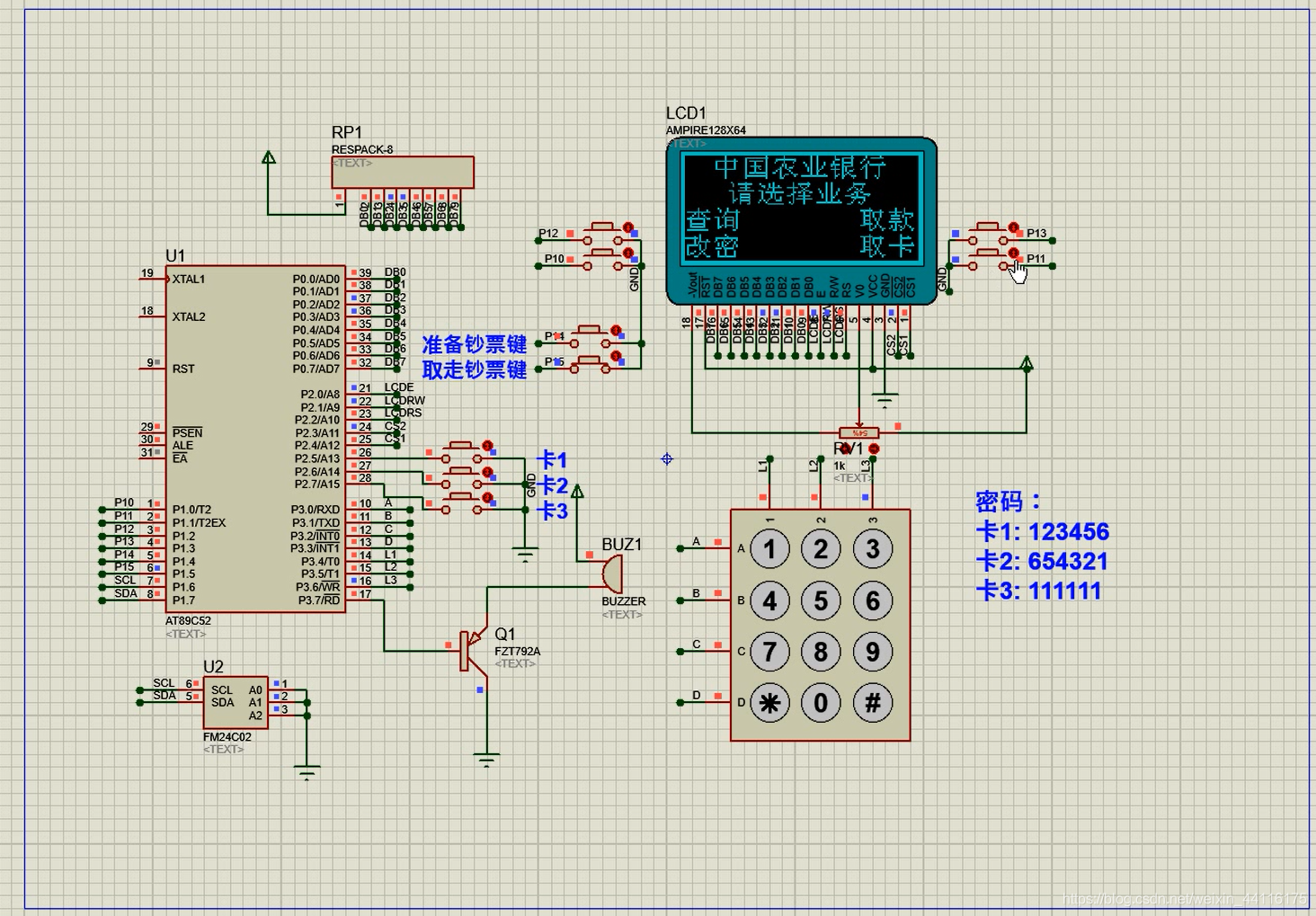
原理仿真图:


程序设计
#include<reg52.h>
#include<bianldy.h>//变量定义
#include<control_lcd.h>//lcd的驱动程序
#include<hanssm.h>//函数的声明
#include<ziku.h>
#include<display.h>
#include<iiccon.h>
#include<init.h>//各类数据和函数的初始化
//unsigned char i;
#include<iicdateinit.h>
#include<KANSANF.h>void delay(uint a)
{uchar c;uint b;for(b=0;b<a;b++)for(c=0;c<120;c++);
}
void buzzer_di()//蜂鸣器di声
{buzzer=0;delay(100);buzzer=1;
}main()
{init();ininticcdate();//E2PROM中数据的初始化 while(1){if(chakc==0){keysanf_chak();// init(); }if(chakc==1){display_mima();chakc=2;}if(chakc==2){keysanf_mima();if(xing>6)xing=6;if(xing<0)xing=0;keysanf_lk1();if(lk1bz==1){mima=table_mima[xing-1];xing--;lk1bz=0;}display_mimax(xing);table_mima[xing]=mima;if(xing==6){keysanf_rk1这篇关于基于51单片机的ATM模拟银行自动取款机proteus仿真的文章就介绍到这儿,希望我们推荐的文章对编程师们有所帮助!