本文主要是介绍开课吧T31项目第17天,希望对大家解决编程问题提供一定的参考价值,需要的开发者们随着小编来一起学习吧!
T31项目第17天
- 集合和并发编程
- 1.UML图解
- 1.1 功能树
- 1.2用例图
- 1.3 部署图
- 2.集合
- 2.1 java集合框架图
- 2.2 数据结构和时间复杂度
- 2.3常用算法复杂度
- 2.4HashMap的基本概念
- 2.5Collection的基本概念
- 2.6 ArrayList 中sublist
- 3.并发编程
- 3.1并行和并发的区别
- 3.2线程安全
- 3.2锁
- 3.3AQS
- 3.4 lock与 AQS和AOS之间的关系
- 3.5 AQS代码分析
- 3.6线程和线程池的奥秘
今天是孤尽班学习的第17天,今天跟着孤尽老师学习 UML图解、集合、并发编程,感谢老师们的辛勤付出,我会继续努力,加油。
集合和并发编程
1.UML图解
1.1 功能树

关注每个大的模块所具备的功能,每个功能所具备的功能点
例如:用户模块 包含 用户注册,用户信息修改,用户注销,用户查询等功能
1.2用例图
关注系统中有哪些用户
例如服务门店管理系统的角色有: 系统用户(店员,店长,系统管理员,总经理),用户(会员)

1.3 部署图
部署图关注 部署元素和部署元素之间的联系
部署元素:微服务,数据库
部署关联元素:注册中心,消息中间件

2.集合
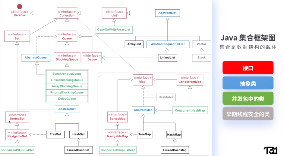
2.1 java集合框架图
接口集合包含接口(collection,map,list,set),抽象类(abtrast**)、并发包中的类,早期线程安全的类

2.2 数据结构和时间复杂度
数据结构:按照逻辑意义的数据组织方式及其相应的处理方式
数据组织方式:线性结构、图结构、图结构、哈希结构

2.3常用算法复杂度

hash类集合的三个存储概念:
table:存储所有节点数据的数组
slot:哈希槽,就是 table[i]位置
bucket(桶):哈希桶,table【1】这个位置的所有的表或数的集合

2.4HashMap的基本概念
第一句常量定义:hashMap中每个桶容量数据超过等于8个时,会从链表转为红黑树
第三局常量定义:hashMap中初始数容量为64,大于等于64才会向树转化

hashMap内存分配机制:

分配16个存储空间,为什么会分配16个存储空间,我们分析一下
1.cap值为13,cap值带入numberLeadingZeros()的方法中
2.因为13大于0,则进行以下的计算
补充:<<符号是二进制数左移运算,如果为正数,每进一位,后面一位补0,如果为负数,每进一位,则后面一位补1
3.以下条件转换为
if(i>2^16)
if(i>2^8)
if(i>2^4)
if(i>2^2)
4.将13带入条件中,13只符合最后一条计算公式,则执行最后一条的运算
n-=2 ,因为初始n为31,则 n计算之后值为 29
5. 这个>>>符号是二进制数无符号右移的运算,高位向低位每移动一位,高位全部补0,等到新的二进制数
6.i>>>2, 12的二进制数为1100B,向右移动2位,得到的值为11B,换算为十进制为3
7.返回值 return n-(i>>>1),i向右移动一位为1B,换算为十进制为1,则返回值为 29-1=28
8.最后得到 需要将 -1向 无符号移动28位,最后得到 移动后的数为 1111B,换算为十进制为15
9.因为 15小于MaxImumi的值64,则进行后面的计算 15+1,则得到最后的容器的容量为 16

hash中落槽计算
n为16,n>>>16,无符号向右一定16位,为0B,再与key.hashcode进行异或运算
计算进行16位数的右移动之后再与key.hashcode()值进项异或的目的是为了避免高位和低位的值都是重复有规律数字例如连续16个1 或者16,避免值重复

落槽时值判断
得到槽位之后,会进行判断 落槽位置是否有值,如果无值则直径存放至,如果存在冲突,最后还是会复制成功

判断值是否需要扩容
当HashMap的容量小于64时,不管节点是否冲突,一律先扩容

2.5Collection的基本概念
Collection.toMap()的异常问题如果值重复时,会出现Dupline()异常,当出现异常时,需要人为处理

人为处理 Collection.toMap(),也会出现NPE的问题

原因是:merger()的方法中也有判断值不为空的问题,如果值为空会有NPE错误

2.6 ArrayList 中sublist
sublist()的返回值是 ArrayList的内部类SubList,不会转换为ArrayList

sublist()场合注意事项

3.并发编程
3.1并行和并发的区别
并行:同时处理多任务的能力
并发:某个时间段,多任务交替处理
在在系统环境中,CPU不同时刻交替执行不同的犯法,是并发
CPU同时执行不同的方法是并行
3.2线程安全
计算机中每个线程轮流占用CPU资源进行计算,可能出现一个线程没有执行完不得中断情况,会导致之前的操作信息被其他线程篡改,导致信息和实际结果不一致,导致线程不安全的情况

保证线程安全可以从以下几点考虑:
1.数据单线程可见
2.只读对象
3.线程安全性
4.同步与锁机制
3.2锁
对于多线程才有锁的应用
锁的出现是为了保证在资源竞争的情况下保证安全高效
java中实现锁的方式:并发包中的锁类(例如 lock);利用同步代理块(syconizad)
3.3AQS
state(int) 是AQS中核心资源,线程争夺是争夺state 资源

3.4 lock与 AQS和AOS之间的关系
AOS继承了AQS,在所有的的锁中都会体现,AOS几乎融入到所有的锁中

3.5 AQS代码分析
Sync Queue 同步队列
Condition Queue 等待队列

AQS通过CLH机制来管理Node节点的先后顺序,通过 Ndde对象的Next 和 Pre实现 双向队列

3.6线程和线程池的奥秘
线程的状态
线程拥有自己的操作栈、程序计数器、局部变量表等资源,它与同一个进程内的其他进程共享该资源
新建、就绪、运行、阻塞、灭亡

线程池的状态
运行、停止、阻塞、关闭,中断

线程池的作用:
1.利用线程池管理并复用线程、控制最大并发数
2.增加对线程的管理,快速排查问题
.3.实现任务与线程队列缓存策略和拒绝机制
4.实现某些与时间相关的功能,如:定时执行、周期执行
5.隔离线程环境
线程池的类图

线程池的构造方法

这篇关于开课吧T31项目第17天的文章就介绍到这儿,希望我们推荐的文章对编程师们有所帮助!