本文主要是介绍【诗与远方】关于视觉与推荐,希望对大家解决编程问题提供一定的参考价值,需要的开发者们随着小编来一起学习吧!
关于推荐
数学基础需要足够好才更适合做推荐系统,否则很难在这个领域做到足够深,后面肯定会遇到瓶颈的。如果数学基础太差或者非常不喜欢数学,就不要选择推荐算法作为自己的终生职业了。
我们可以将上图中涉及到的知识点分为基本技能、核心技能、补充技能三大块。推荐算法工程师一般也分为偏算法类与偏工程类,偏算法类主要是根据产品特性、已有的数据资源设计一个高效可行的算法,也可能会涉及到实现相关算法,而偏工程类主要是推荐算法相关模块编码及推荐支撑模块开发等。
偏算法类的工程师需要数学基础好,机器学习理论扎实,最好有相关学术经验。偏工程类的需要编程能力强,熟悉软件架构设计、向对象思想、设计模式等,最好有开发较大工程项目的经验。
推荐算法工程师的核心技能主要是机器学习相关技术、推荐算法理论、推荐算法工程实现等。数学知识、编程知识、数据结构与算法、数据库、大数据相关知识、英文阅读能力等是基础技能。而产品UI交互、网络协议、web服务、CDN、数据交互协议等属于补充技能。
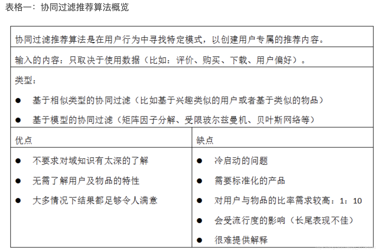
推荐系统常用的算法有基于内容的推荐和协同过滤推荐(包括基于用户的协同过滤和基于物品的协同过滤)。对这两类算法要有比较好的理解,能够说清楚算法原理,能够大致推导这些算法的实现方案。同时,也需要知道怎么评估推荐算法的好坏,有哪些衡量推荐算法质量的指标,这些指标是怎么计算的,怎么解决推荐系统冷启动问题等。
推荐算法工程师除了设计算法外,可能需要将算法付诸实践,自己实现算法,即使是利用现有的算法框架做推荐,在处理数据、模型训练、模型推断等阶段也需要动手编程。所以,推荐算法工程师一定需要有一定的编程基础。
在工业界最常用的编程语言是Java语言,Java有非常成熟的生态系统,并且推荐系统前期数据处理是需要依赖大数据技术的,而大数据技术基本是基于Java(或者基于JVM的Scala语言)生态系统的。所以掌握Java/Scala开发是可以帮助你快速熟悉掌握各类大数据开源技术的。
随着深度学习驱动的第三次人工智能浪潮的到来,出现了越来越多的深度学习框架,如Tensorflow、Pytorch、MxNet等等,这些框架基本是采用python语言来跟用户交互的(底层是用C++写的),间接促使Python语言火爆起来。Python作为一个较古老的编程语言,生态相对丰富,易于学习,并且Python有非常成熟的数据处理分析库及流行的机器学习框架scikit-learn。
作为推荐算法工程师,熟悉Java/Scala、Python两类编程语言基本就够了。
有用的文章





好文
这篇关于【诗与远方】关于视觉与推荐的文章就介绍到这儿,希望我们推荐的文章对编程师们有所帮助!