本文主要是介绍【网络协议趣谈】TCP协议连接和状态,希望对大家解决编程问题提供一定的参考价值,需要的开发者们随着小编来一起学习吧!
UDP协议像小时候一样简单,相信网之初,性本善,不丢包,不乱序
而TCP协议像长大后一样复杂和成熟,认为网络环境是恶劣的,丢包、乱序、重传,拥塞都是常有的事情,因而要从算法层面来保证可靠性
一、TCP包头格式
先来看TCP头的格式,从下面这个图可以看出它比UDP复杂得多

1.1 源端口号和目标端口号
首先,源端口号和目标端口号是不可少的,这一点和UDP是一样的。如果没有这两个端口号,数据就不知道应该发给哪个应用
1.2 序号
接下来是包的序号。那为什么要给包编号呢?
不编好号怎么确认哪个应该先来,哪个应该后到呢,编号是为了解决乱序问题。既然是社会老司机,做事当然要稳重,面临再复杂的情况也临危不乱
1.3 确认序号
还应该有的就是确认序号。发出去的包应该有确认,要不然怎么知道对方有没有收到呢?
如果没有收到就应该重新发送直到送达,这个可以解决不丢包的问题。作为老司机,做事当然要靠谱,答应了就要做到,暂时做不到也要有个回复
TCP是靠谱的协议,但是这不能说明它面临的网络环境好
从IP层面来讲,如果网络状况的确那么差,是没有任何可靠性保证的,而作为IP的上一层TCP也无能为力,唯一能做的就是更加努力的不断重传,通过各种算法保证。也就是说,对于TCP来讲,IP层你丢不丢包我管不着,但是我在我的层面上会努力保证可靠性
1.4 状态位
接下来有一些状态位,例如:
- SYN是发起一个连接
- ACK是回复
- RST是重新连接
- FIN是结束连接
TCP是面向连接的,因而双方要维护连接的状态,这些带状态位的包的发送会引起双方的状态变更
1.5 窗口大小
还有一个重要的就是窗口大小。TCP要做流量控制,通信双方各声明一个窗口,标识自己当前能够的处理能力,别发送的太快,撑死我,也别发的太慢,饿死我
作为老司机,做事情要有分寸,待人要把握尺度,既能适当提出自己的要求,又不强人所难
除了做流量控制以外,TCP还会做拥塞控制,对于真正的通路堵车不堵车,它无能为力,唯一能做的就是控制自己,也即控制发送的速度
通过对TCP头的解析,要掌握TCP协议重点应该关注以下几个问题:
- 顺序问题,稳重不乱
- 丢包问题,承诺靠谱
- 连接维护,有始有终
- 流量控制,把握分寸
- 拥塞控制,知进知退
二、TCP的三次握手
所有的问题,首先都要先建立一个连接,所以先来看连接维护问题
TCP的连接建立,常常称之为三次握手
- A:您好,我是A
- B:您好A,我是B
- A:您好B
常称为"请求->应答->应答之应答"的三个回合。这个看起来简单,其实里面还是有很多的学问和细节问题
首先,为什么要三次,而不是两次?按说两个人打招呼,一来一回就可以了?为了可靠,为什么不是四次?
2.1 通路不可靠导致连接中可能的问题
还是假设这个通路是非常不可靠的,A要发起一个连接,当发了第一个请求杳无音信的时候,会有很多的可能性,比如:
- 第一个请求包丢了
- 请求包没有丢但是绕了弯路导致超时
- B没有响应,不想建立连接
2.1.1 A连接请求数据包异常情况
A不能确认结果,于是再发,再发。终于,有一个请求包到了B,但是请求包到了B的这个事 情,目前A还是不知道的,A还有可能再发
B收到了请求包就知道了A的存在,并且知道A要和它建立连接。如果B不乐意建立连接,则A会重试一阵后放弃,连接建立失败,如果B是乐意建立连接的,则会发送应答包给A
2.1.2 B回复数据包异常情况
当然对于B来说,这个应答包也是一入网络深似海,不知道能不能到达A。这个时候B自然不能认为连接是建立好了,因为应答包仍然会丢,会绕弯路,或者A已经挂了都有可能
2.2 三次握手确定连接可靠性
而且这个时候B还可能遇到一个诡异的现象,A和B原来建立了连接后在做简单通信后,结束了连接。A建立连接的时候请求包重复发了几次,有的请求包绕了一大圈又回来了,B会认为这也是一个正常的的请求的话,因此建立了连接,可以想象这个连接不会进行下去,也没有个终结的时候。因而两次握手肯定不行
B发送的应答可能会发送多次,但是只要一次到达A,A就认为连接已经建立了,因为对于A来 讲他的消息有去有回。A会给B发送应答之应答,而B也在等这个消息才能确认连接的建立,只有等到了这个消息,对于B来讲才算它的消息有去有回
当然A发给B的应答之应答也会丢,也会绕路,甚至B挂了。按理来说,还应该有个应答之应答之应答,这样下去就没底了。所以四次握手是可以的,四十次都可以,关键四百次也不能保证就真的可靠了,所以只要双方的消息都有去有回就基本可以了
好在大部分情况下,A和B建立了连接之后A会马上发送数据的,一旦A发送数据,则很多问题都得到了解决。例如A发给B的应答丢了,当A后续发送的数据到达的时候,B可以认为这个连接已经建立,或者B压根就挂了,A发送的数据会报错,说B不可达,A就知道B出事情了
当然可以说A比较坏,就是不发数据,建立连接后空着。在程序设计的时候可以要求开启keepalive机制,即使没有真实的数据包,也有探活包
另外,作为服务端B的程序设计者,对于A这种长时间不发包的客户端可以主动关闭,从而空出资源来给其他客户端使用
2.3 三次握手确定TCP包的序号
三次握手除了双方建立连接外,主要还是为了沟通一件事情,就是TCP包的序号的问题
A要告诉B,我这面发起的包的序号起始是从哪个号开始的,B同样也要告诉A,B发起的包的序号起始是从哪个号开始的。为什么序号不能都从1开始呢?因为这样往往会出现冲突
例如,A连上B之后,发送了1、2、3三个包,但是发送3的时候中间丢了,或者绕路了,于是重新发送,后来A掉线了,重新连上B后,序号又从1开始,然后发送2,但是压根没想发送3,上次绕路的那个3又回来了,发给了B,B自然认为这就是下一个包,于是发生了错误
因而,每个连接都要有不同的序号。这个序号的起始序号是随着时间变化的,可以看成一个32位的计数器,每4ms加一,计算一下如果到重复需要4个多小时,那个绕路的包早就死翘翘了,因为IP包头里面有个TTL,也即生存时间
2.4 客户端和服务端状态变化时序图
好了,双方终于建立了信任,建立了连接。为了维护这个连接,双方都要维护一个状态机,在连接建立的过程中,双方的状态变化时序图就像这样

- 一开始,客户端和服务端都处于CLOSED状态
- 先是服务端主动监听某个端口,处于LISTEN状态
- 然后客户端主动发起连接SYN,之后处于SYN-SENT状态
- 服务端收到发起的连接,返回SYN,并且ACK客户端的SYN,之后处于SYN-RCVD状态
- 客户端收到服务端发送的SYN和ACK之后,发送ACK的ACK,之后处于ESTABLISHED状态,因为它一发一收成功了
- 服务端收到ACK的ACK之后,处于ESTABLISHED状态,因为它也一发一收了
三、TCP四次挥手
好了,说完了连接,接下来说一说拜拜,好说好散。这常被称为四次挥手
3.1 A和B双方协商断开连接
- A:B啊,我不想玩了
- B:哦,你不想玩了啊,我知道了
这个时候,还只是A不想玩了,也即A不会再发送数据,但是B能不能在ACK的时候,直接关闭呢?当然不可以,很有可能A是发完了最后的数据就准备不玩了,但是B还没做完自己的事情,还是可以发送数据的,所以称为半关闭的状态
这个时候A可以选择不再接收数据,也可以选择最后再接收一段数据,等待B也主动关闭
- B:A啊,好吧,我也不玩了,拜拜
- A:好的,拜拜
这样整个连接就关闭了。但是这个过程有没有异常情况呢?当然有,上面是和平分手的场面
3.2 协商断开链接可能的问题
A开始说"不玩了",B说"知道了",这个回合是没什么问题的,因为在此之前双方还处于合作的状态,如果A说"不玩了"后没有收到回复时,则A会重新发送"不玩了"。但是这个回合结束之后就有可能出现异常情况了,因为已经有一方率先撕破脸
一种情况是,A说完"不玩了"后直接跑路是会有问题的,因为B还没有发起结束,而如果A跑路,B就算发起结束也得不到回答,B就不知道该怎么办了。另一种情况是,A说完"不玩了",B直接跑路也是有问题的,因为A不知道B是还有事情要处理,还是过一会儿会发送结束
3.3 断开链接状态时序图
那怎么解决这些问题呢?TCP协议专门设计了几个状态来处理这些问题。看一下断开连接时的状态时序图

3.3.1 A发出FIN包
断开的时候,可以看到当A说"不玩了",就进入FIN_WAIT_1的状态,B收到"A不玩"的消息后发送知道了,就进入CLOSE_WAIT的状态
3.3.2 B发出ACK包
A收到"B说知道了",就进入FIN_WAIT_2的状态,如果这个时候B直接跑路则A将永远在这个状态。TCP协议里面并没有对这个状态的处理,但是Linux有,可以调整tcp_fin_timeout这个参数设置一个超时时间
3.3.3 B发出FIN+ACK包
如果B没有跑路,发送了"B也不玩了"的请求到达A时,A发送"知道B也不玩了"的ACK后,从 FIN_WAIT_2状态结束,按说A可以跑路了,但是最后的这个ACK万一B收不到呢?则B会重新 发一个"B不玩了",这个时候A已经跑路了的话,B就再也收不到ACK了,因而TCP协议要求A最后等待一段时间TIME_WAIT,这个时间要足够长,长到如果B没收到ACK的话,"B说不玩 了"会重发的,A会重新发一个ACK并且足够时间到达B
A直接跑路还有一个问题是,A的端口就直接空出来了,但是B不知道,B原来发过的很多包很 可能还在路上,如果A的端口被一个新的应用占用,这个新的应用会收到上个连接中B发过来的包,虽然序列号是重新生成的,但是这里要上一个双保险防止产生混乱,因而也需要等足够长的时间,等到原来B发送的所有的包都死翘翘,再空出端口来
等待的时间设为2MSL,MSL是Maximum Segment Lifetime,报文最大生存时间,它是任何报文在网络上存在的最长时间,超过这个时间报文将被丢弃。因为TCP报文基于是IP协议,而IP头中有一个TTL域,是IP数据报可以经过的最大路由数,每经过一个处理他的路由器此值就减1,当此值为0则数据报将被丢弃,同时发送ICMP报文通知源主机。协议规定MSL为2分钟,实际应用中常用的是30秒,1分钟和2分钟等
3.3.4 A发出ACK包
还有一个异常情况就是,B超过了2MSL的时间依然没有收到它发的FIN的ACK,怎么办呢?按照TCP的原理,B当然还会重发FIN,这个时候A再收到这个包之后,A就表示自己在这里等了这么长时间已经仁至义尽了,之后的就都不认了,于是就直接发送RST,B就知道A早就跑了
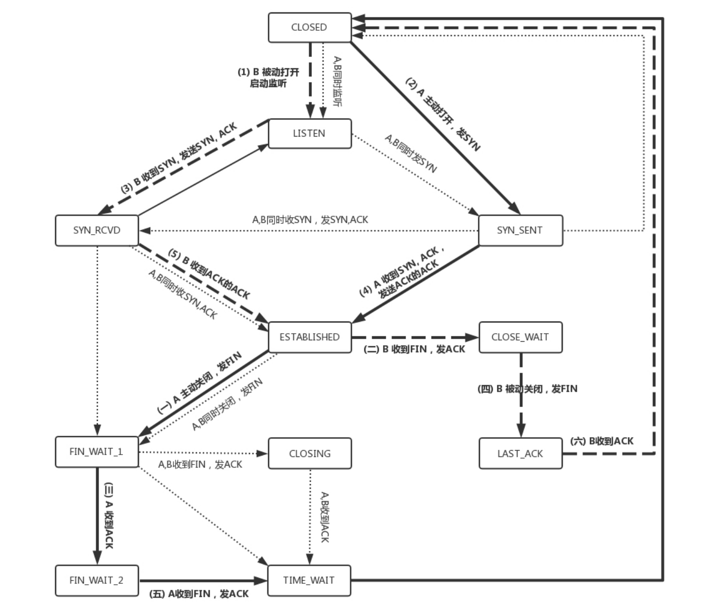
四、TCP状态机
将连接建立和连接断开的两个时序状态图综合起来,就是这个著名的TCP的状态机
学习的时候比较建议将这个状态机和时序状态机对照着看

在这个图中,加黑加粗的部分是上面说到的主要流程,其中阿拉伯数字的序号是连接过程中的顺序,而大写中文数字的序号是连接断开过程中的顺序,加粗的实线是客户端A的状态变迁,加粗的虚线是服务端B的状态变迁
五、小结
针对以上内容做一个总结:
- TCP包头很复杂,但是主要关注五个问题,顺序问题,丢包问题,连接维护,流量控制, 拥塞控制
- 连接的建立是经过三次握手,断开的时候四次挥手,一定要掌握状态图
这篇关于【网络协议趣谈】TCP协议连接和状态的文章就介绍到这儿,希望我们推荐的文章对编程师们有所帮助!