本文主要是介绍【此后无良辰】实验5 进程的同步,希望对大家解决编程问题提供一定的参考价值,需要的开发者们随着小编来一起学习吧!
实验目的
掌握使用信号量编程解决进程/线程同步互斥问题的方法;了解操作系统进程/线程同步的原理。
实验内容与记录
3.2 该实验给出的是单人单缓-单人多缓-多人单缓-多人多缓中的哪一个问题实现?程序通过什么方式实现了生产者比消费者快的同步过程?在这种情况下,为什么生产者在生产了13号产品后还会阻塞?
(1) 单人多缓
(2) 实现方式:
消费者在前十四个每2000ms询问消费一次,后十四个每隔100ms询问消费一次。

生产者每隔500ms产生。

因此可以保证在前十四个消费者时,生产者的生产速度大于消费者的消费速度,即实现了生产者比消费者快的同步进度。
(3)阻塞原因:
通过计算可知,当生产者生产了第13号 产品(总共十四个产品)时,消费者消费了4 个产品,此时缓冲池中的 10 个缓冲区均被占用,即产生了阻塞。等消费者从缓冲池中再次消费产品,使得缓冲区产生空时,生产者才会被唤醒并继续生产 13号产品。
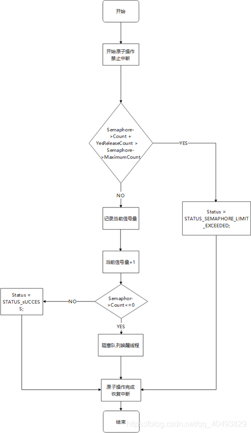
3.3 根据调试过程中的学习和思考,绘制ps/semaphore.c文件内PsWaitForSemaphore和PsReleaseSemaphore函数的流程图,并说明其实现原子操作的方法。
PsWaitForSemaphore的代码截图:

根据代码截图绘制出PsWaitForSemaphore函数的流程图:

PsReleaseSemaphore代码截图:

根据代码截图绘制出PsReleaseSemaphore函数的流程图:

3.4 修改以上两个函数,使其可以支持等待超时唤醒功能和批量释放功能。截图说明修改成功可以完成相应功能,思考并解释这段代码为什么可以实现这样的功能。(后面已给出代码,请自己输入并调试)
(1)使得修改完毕的EOS Kernel项目生成的SDK文件夹覆盖原有的EOS APP项目的SDK文件夹
修改的EOS Kernel:


运行调试如图:批量释放


(2)修改Producer和Consumer函数以实现超时唤醒
修改代码截图:


运行调试如图:超时唤醒 + 批量释放


实验思考题
尝试创建多个生产者线程和多个消费者线程进行同步,注意临界资源也会发生变化。输出结果展示不同生产者和消费者的行为,以及临界资源的变化,进行截图。(有阻塞情况、没有阻塞情况)
(1) 定义9个生产者,8个消费者

(2) 运行结果截图

望能对诸君有所帮助,切忌直接抄袭(觉得有用记得点赞呀~)
这篇关于【此后无良辰】实验5 进程的同步的文章就介绍到这儿,希望我们推荐的文章对编程师们有所帮助!