本文主要是介绍摸鱼买菜必涨价-冲刺日志(第七天),希望对大家解决编程问题提供一定的参考价值,需要的开发者们随着小编来一起学习吧!
摸鱼买菜必涨价-冲刺日志(第七天)
| 这个作业属于哪个课程 | 构建之法-2021秋-福州大学软件工程 |
|---|---|
| 这个作业要求在哪里 | 2021秋软工实践 alpha冲刺 |
| 团队名称 | 摸鱼买菜必涨价 |
| 这个作业的目标 | 第七天冲刺日志 |
今日进度
| 成员 | 完成的任务 | 完成任务的时长 | 剩余时间 | 遇到的问题 | 处理方法 |
|---|---|---|---|---|---|
| 谢翛然 | 小程序:完成权限控制与按钮显示控制,修正创建项目,加入项目业务逻辑。修正项目设置页业务逻辑。编写主页背景动画。 | 7h | 0h | 编写动画时遇到返回后动画错乱问题 | 在页面onHide周期清除定时器以停止动画 |
| 乐礼相 | 实现token粘贴和修改设置页面样式,修复了提示信息不显示的错误的bug | 6h | 0h | 无 | 无 |
| 吴艳妮 | 文档:进行博客内容的整理,以及冲刺总结的整理。小程序:修正finish绑定pr内容显示 | 7h | 0h | 文档量比较多,整理起来需要清晰的逻辑 | 阅读文档的要求 |
| 黄晨馨 | 完成了显示pull request信息的业务逻辑,部分博客内容整理 | 7h | 0h | 返回的信息有问题 | 请教队友 |
| 林冠禧 | 完成添加任务和设置页面,完成添加任务,人员审核和人员身份修改业务逻辑 | 8h | 0h | 人员审批后页面刷新问题 | 在审核请求里面加一个刷新函数 |
| 柯婧 | 完善创建项目和添加项目组件的业务逻辑 | 3h | 0h | 在有v-for的组件下建立弹出层,使得弹出层冗余 | 将弹出层调至其父组件外部,不必为每条项目创建弹出层,只需要在选中项目时调用弹出层 |
| 黄林敏 | 对后端返回给前端的时间进行格式化,对前端传来的参数进行判断 | 2h | 0h | 无 | 无 |
| 胡惇羽 | 在Postman测试了接口url,并且同时也在tests.py里测试了接口url | 3h | 0h | 无 | 无 |
| 周斌 | 增加退出项目功能,优化身份调整功能 | 7h | 0h | 在增加退出项目功能后,member表会多出一个状态,导致身份调整出现问题 | 排除退出项目的成员即可 |
| 田宽煜 | 用事例来检测写的代码 | 3h | 0h | 多表查询的循环语句出错 | 查看django语句的博客 |
Commit签入记录
谢翛然:

吴艳妮:

乐礼相:

黄晨馨:

林冠禧:

柯婧:

黄林敏:

胡惇羽:

周斌:

田宽煜:

今日项目运行的截图


开发的进展
发布体验版,优化业务逻辑。在需要加入提示的地方进行提示,并加入过渡动画。
燃尽图 
贡献表
| 学号 | 贡献程度 | 相应贡献 |
|---|---|---|
| 031902124 | 12% | 小程序、文档 |
| 031902141 | 9% | 小程序、文档 |
| 031902110 | 11% | 后端 |
| 031902137 | 11% | 小程序 |
| 031902136 | 9% | 美工、小程序 |
| 031902106 | 8% | 后端 |
| 031902126 | 12% | 后端 |
| 031902133 | 9% | 小程序 |
| 031902615 | 8% | 后端 |
| 031902114 | 11% | 小程序 |
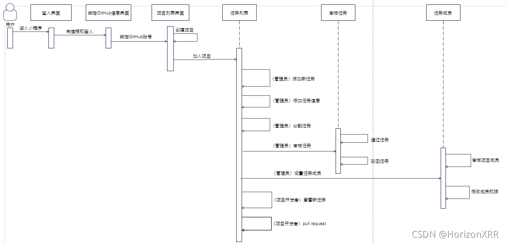
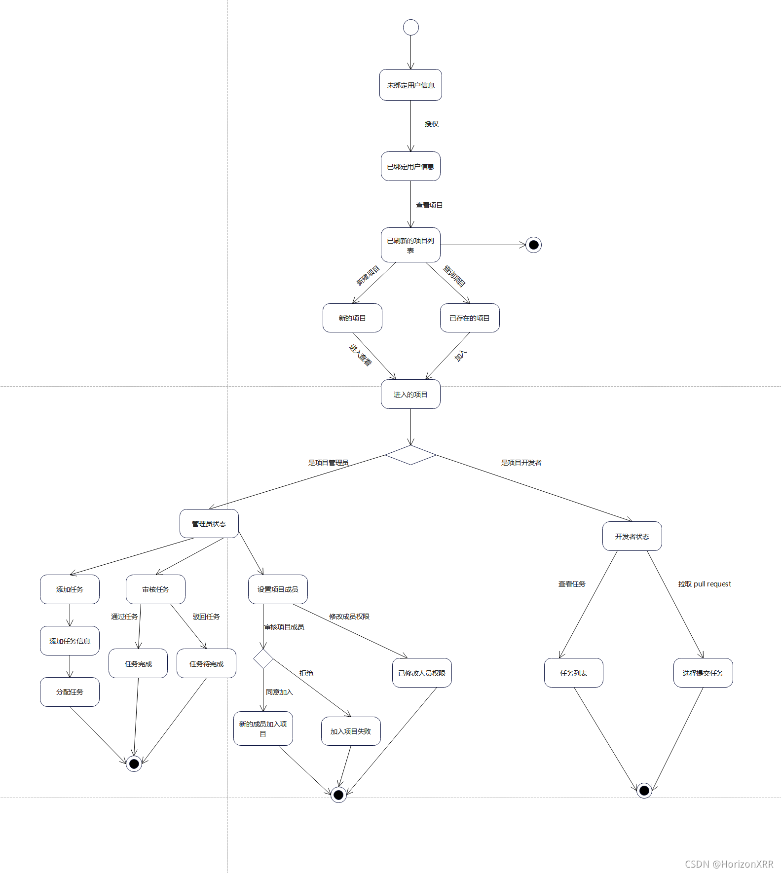
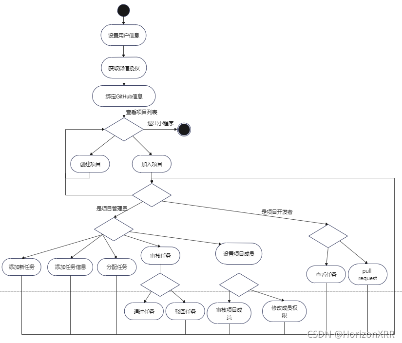
系统的UML设计图

系统模块的类图

时序图

状态图

活动图

这篇关于摸鱼买菜必涨价-冲刺日志(第七天)的文章就介绍到这儿,希望我们推荐的文章对编程师们有所帮助!