本文主要是介绍STM32MP157开发笔记 | 03 - STM32MP157启动程序ROM Code详解,希望对大家解决编程问题提供一定的参考价值,需要的开发者们随着小编来一起学习吧!
一、STM32MP157 启动流程


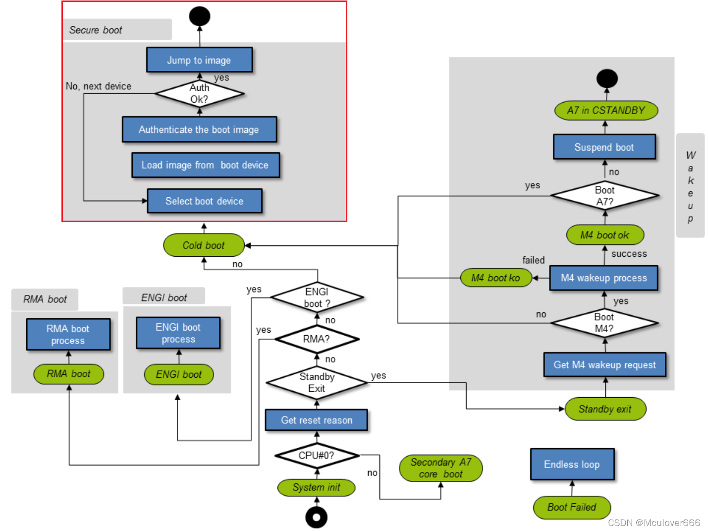
两张图描述了STM32MP157启动的全过程,分为五个步骤:
- ROM Code:初始化基本时钟,从选定的启动介质中加载FSBL,鉴权、启动FSBL;
- FSBL:完成整个时钟树初始化,初始化DDR,从选定的介质中加载SSBL,启动SSBL;
- SSBL:存储器、网络、USB各种方式加载Linux Kernel,启动kernel;
- Linux 内核:内核初始化、挂载根文件系统,启动用户空间的init程序;
- Linux 用户空间:应用程序。
二、ROM Code
ROM Code是固件在STM32MP157内部的一段程序,是在复位后执行的第一段程序,复位后STM32MP157内部的两个A核执行相同的程序,由于ROM Code中进行了判断,所以ROM Code只在Core0上运行。
ROM Code的特性主要包括:
- Serial boot(从串行链路启动)
- FLash memory boot(从多种存储器安全启动)
- Engineering boot
- Secondary core boot
- RMA boot
- Wake up from low power modes
- Exported secure services
- Secure Secrets Provisioning
ROM Code支持的启动流程图如下:

STM32MP157是判断是否在第一个核上运行、是否启动M核、是否RMA、是否ENGI,这些对我们来说都不太重要,默认它一路绿灯就好了,重点要关注红框中的冷启动部分。
三、冷启动(cold boot)
ROM Code中确保STM32MP157安全启动的第一阶段是在 trusted boot chain中实现,也就是上图中的 cold boot 部分,将它提取出来如下图:

从图中可以看出,冷启动流程非常简单(FSBL:First Stage Boot Loader):
- 选择启动介质
- 从启动介质加载 FSBL 镜像
- 校验 FSBL 镜像
- 校验通过,则跳转到 FSBL 镜像入口执行
1. 选择启动介质
启动介质选择由三个启动引脚、OTP设置同时来决定的,如下表:

OTP是用于固化的,暂且不管,只看Boot pins的对应情况即可,只需要关注三个即可:
| boot pins | 启动选项1 | 启动选项2 |
|---|---|---|
| b000 | Serial | - |
| b010 | EMMC | Serial |
| b101 | SD-Card | Serial |
2. 加载FSBL镜像
ROM Code从 0x2ffc2400 地址处加载FSBL镜像到片内存储器 SYSRAM 中。
3. FSBL 鉴权(安全启动相关)
4. 跳转到FSBL
如果鉴权成功,则ROM Code将boot内容的地址存储到R0寄存器,并且跳转到FSBL镜像入口地址(在镜像的STM32 Header中)。
四、STM32 Header
ROM Code加载的每个镜像文件头部都需要有一个STM32 header,如图所示:

每个区域的详细说明如下:

五、串行启动(serial boot)
ROM Code支持串口和USB两种接口。
1. USB启动
ROM Code支持从USB OTG 接口启动,可以借助STM32CubeProg软件下载程序。
2. 串口启动
ROM Code支持以下串口:USART2, USART3, UART4, UART5, USART6, UART7, UART8。
六、存储器启动(Flash memory boot)
ROM Code支持以下存储器接口:
- QUADSPI:串行nor flash、串行nand flash
- FMC:并行nand flash
- SDMMC:SD卡、eMMC
本文中重点讲述从SD卡和eMMC启动。
1. 从SD卡启动(默认使用SDMMC1)
SD卡包含两个版本的FSBL,ROM Code会尝试加载运行第一份FSBL镜像,如果失败,则尝试加载第二份FSBL镜像。
ROM Code首先会查找 GPT 分区表(GUID Partition Table),如果找到分区表,它将查找前两个名字为fsbl开头的分区来定位两个FSBL,如果找不到,则会在偏移 LBA34 处和 LBA546 处查找 FSBL1和FSBL2。
2. 从eMMC启动(默认使用SDMMC2)
eMMC内部的分区结构如下;

同样,eMMC中Boot Area 分区包含的两个FSBL用于ROM Code尝试加载。
这篇关于STM32MP157开发笔记 | 03 - STM32MP157启动程序ROM Code详解的文章就介绍到这儿,希望我们推荐的文章对编程师们有所帮助!