基于GIS的合肥市BRT和Metro的交通可达性研究

2023-11-09 08:10

本文主要是介绍基于GIS的合肥市BRT和Metro的交通可达性研究,希望对大家解决编程问题提供一定的参考价值,需要的开发者们随着小编来一起学习吧!

一、研究目的与意义

通过对BRT和Metro路线系统的分析与研究,我们会对合肥“十二五”规划中要建成全国重要的综合交通枢纽以及提升合肥的现代化都市形象提出一些合理的、可行的和具有科学依据的建议,促进合肥市的大建设大发展,并带动整个合肥城市圈的经济发展。而快速公交系统(Bus Rapid Transit,BRT)和地铁运输系统(Metro)作为一种新型的大容量快速交通方式,在此背景下研究BRT和Metro在我国城市的应用和发展将对未来的城市交通产生重大的现实影响。快速公交系统将首先为沿线的那些受时间和出行费用所限的人群带来更多的工作和商业机遇。在更深的社会层面,通过实施BRT和Metro系统,满足群众出行需要和改善公共空间后,可以加强公众对城市的自豪感和归属感。

二、设计思想和技术路线

图1 技术路线

研究现有文献及国内外 BRT 实践经验,在对 BRT 系统构成划分的基础上,分析研究 BRT 停靠站的站点位置选择、站间距的选择。然后收集合肥现有的快速公交路线、BRT站点、运营时间、规划建设中的Metro路线及站点分布,再通过网络分析与空间分析扩展模块,从时间与空间,横向与纵向的不同角度去分析研究BRT和Metro系统对合肥市交通可达性的影响。具体研究路线如图1所示。

三、主要功能与特点

模块一:建立Geodatabase数据库
基础数据:最新合肥市行政区划图、交通道路现状图、轨道交通路线图、中心城区城市分区图及中心城区建设用地现状图。而合肥市的BRT站点,通过手持GPS手持工具实地获取。通过ArcCatalog建立完整标准的文件型数据库,完成合肥市基础地理数据库的建立。
 

模块二:构建网络数据集准备工作
为了检查路网节点的连通性,由于出行点与吸引点并不全在路网节点上,因此有必要构建出行点和吸引点到路网的连接线,与最近道路节点连接,使得出行点和吸引点成为路网上结点。再进行拓扑检查,完成高质量网络数据集构建的准备工作。
 
模块三:创建多模式的网络数据集(Mutimodal Network Dataset)——微观因素的模拟
(1)模拟单行道——通过“Oneway”字段属性设置模拟道路限行。
(2)模拟路口禁止转弯——通过转弯要素类,模拟相应的路口转弯限制。
(3)模拟高架桥——高架桥与地面交通的连接,采用不带节点的非平面表示法模拟。
(4)模拟红绿灯系统——实际交通中,路口红灯等候时间是不可忽略的要素,通用转弯延迟赋值器为路口通行时间赋值。
(5)模拟BRT和Metro路线与地面交通道路系统连通——通过采用BRT站点和地铁出入口与其他地面交通道路之间的连通性策略来模拟。
 
模块四:网路分析创建OD成本矩阵
至此,一个比较复杂多层次的城市交通路网构建完毕。对创建的网络数据集(有无BRT和Metro),利用扩展模块网络分析工具构建OD成本矩阵,其中以“Minutes(行车时间)”或“Meters(行驶距离)”属性作为分析中的累加成本,出行时间由3部分组成:从出行点到交通路网的时间、在交通路网上到吸引点附近节点的时间和离开路网上节点到目的地点的时间;计算出每个出行点与各目的地点的最短距离和最短时间。
 
模块五:可达性评价指标的选择――加权平均旅行时间

求解可达性我们利用ModelBuilder可视化建模工具构建了两个模型,一个是计算出行概率模型,一个是计算可达性模型。这样可以自动的完成可达性的计算。

通过ArcGIS软件导出属性表并在Excel表中处理,或利用ArcGIS中Spatial analyst tools工具中插值功能,在居民点的可达性基础上得到居民点到CBD、商业中心、工业中心的可达性空间分布专题图。

对于有无BRT和Metro时的可达性变化,我们构建了可达性变化率模型,自动完成。

模块六:求解可达性及结果的可视化
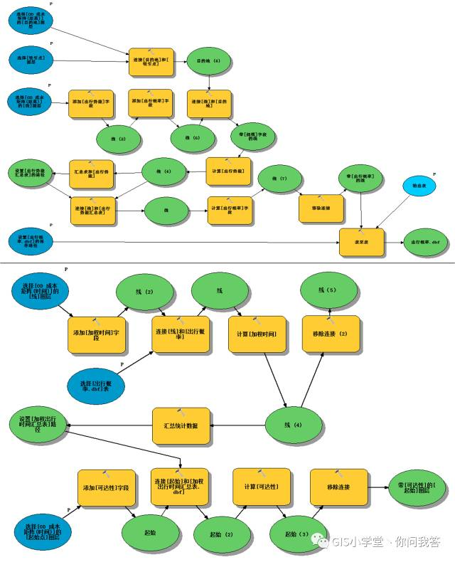
利用ModelBuilder可视化建模工具构建了出行概率模型和可达性模型(图2),便于自动化完成可达性的计算。对计算结果对应的属性表进行汇总统计分析,还有通过可达性直方图、正态分布图的变化,模拟中心城区内居民区可达性变化趋势。

图2 出行概率模型和可达性模型

再利用空间分析反距离加权插值(IDW)功能,得到居民点到CBD(中央商务区)、商业中心、行政中心、工业中心的可达性空间分布专题图。并且比较了在有无BRT和Metro路线时的居民可达性变化。


以上为本人大学期间和好朋友祥哥一起完成的作品。后期会陆续讲解作品涉及的每一个过程、细节、方法及操作步骤等……

欢迎留言......

请大家关注公众号动态!

请大家关注公众号动态!

请大家关注公众号动态!

这篇关于基于GIS的合肥市BRT和Metro的交通可达性研究的文章就介绍到这儿,希望我们推荐的文章对编程师们有所帮助!



http://www.chinasem.cn/article/374954

相关文章

使用 sql-research-assistant进行 SQL 数据库研究的实战指南(代码实现演示)

《使用sql-research-assistant进行SQL数据库研究的实战指南(代码实现演示)》本文介绍了sql-research-assistant工具,该工具基于LangChain框架,集... 目录技术背景介绍核心原理解析代码实现演示安装和配置项目集成LangSmith 配置(可选)启动服务应用场景

关于Java内存访问重排序的研究

《关于Java内存访问重排序的研究》文章主要介绍了重排序现象及其在多线程编程中的影响,包括内存可见性问题和Java内存模型中对重排序的规则... 目录什么是重排序重排序图解重排序实验as-if-serial语义内存访问重排序与内存可见性内存访问重排序与Java内存模型重排序示意表内存屏障内存屏障示意表Int

GIS图形库更新2024.8.4-9.9

更多精彩内容请访问 dt.sim3d.cn ,关注公众号【sky的数孪技术】,技术交流、源码下载请添加微信:digital_twin123 Cesium 本期发布了1.121 版本。重大新闻,Cesium被Bentley收购。 ✨ 功能和改进 默认启用 MSAA,采样 4 次。若要关闭 MSAA,则可以设置scene.msaaSamples = 1。但是通过比较,发现并没有多大改善。

智能交通(二)——Spinger特刊推荐

特刊征稿 01  期刊名称: Autonomous Intelligent Systems  特刊名称: Understanding the Policy Shift  with the Digital Twins in Smart  Transportation and Mobility 截止时间: 开放提交:2024年1月20日 提交截止日

一种改进的red5集群方案的应用、基于Red5服务器集群负载均衡调度算法研究

转自: 一种改进的red5集群方案的应用: http://wenku.baidu.com/link?url=jYQ1wNwHVBqJ-5XCYq0PRligp6Y5q6BYXyISUsF56My8DP8dc9CZ4pZvpPz1abxJn8fojMrL0IyfmMHStpvkotqC1RWlRMGnzVL1X4IPOa_  基于Red5服务器集群负载均衡调度算法研究 http://ww

生信圆桌x生信分析平台:助力生物信息学研究的综合工具

介绍 少走弯路,高效分析;了解生信云,访问 【生信圆桌x生信专用云服务器】 : www.tebteb.cc 生物信息学的迅速发展催生了众多生信分析平台,这些平台通过集成各种生物信息学工具和算法,极大地简化了数据处理和分析流程,使研究人员能够更高效地从海量生物数据中提取有价值的信息。这些平台通常具备友好的用户界面和强大的计算能力,支持不同类型的生物数据分析,如基因组、转录组、蛋白质组等。

开题报告中的研究方法设计:AI能帮你做什么?

AIPaperGPT,论文写作神器~ https://www.aipapergpt.com/ 大家都准备开题报告了吗?研究方法部分是不是已经让你头疼到抓狂? 别急,这可是大多数人都会遇到的难题!尤其是研究方法设计这一块,选定性还是定量,怎么搞才能符合老师的要求? 每次到这儿,头脑一片空白。 好消息是,现在AI工具火得一塌糊涂,比如ChatGPT,居然能帮你在研究方法这块儿上出点主意。是不

研究人员在RSA大会上演示利用恶意JPEG图片入侵企业内网

安全研究人员Marcus Murray在正在旧金山举行的RSA大会上公布了一种利用恶意JPEG图片入侵企业网络内部Windows服务器的新方法。  攻击流程及漏洞分析 最近,安全专家兼渗透测试员Marcus Murray发现了一种利用恶意JPEG图片来攻击Windows服务器的新方法,利用该方法还可以在目标网络中进行特权提升。几天前,在旧金山举行的RSA大会上,该Marcus现场展示了攻击流程,

Science Robotics 首尔国立大学研究团队推出BBEX外骨骼,实现多维力量支持!

重复性举起物体可能会对脊柱和背部肌肉造成损伤,由此引发的腰椎损伤是工业环境等工作场所中一个普遍且令人关注的问题。为了减轻这类伤害,有研究人员已经研发出在举起任务中为工人提供辅助的背部支撑装置。然而,现有的这类装置通常无法在非对称性的举重过程中提供多维度的力量支持。此外,针对整个人体脊柱的设备安全性验证也一直是一个缺失的环节。 据探索前沿科技边界,传递前沿科技成果的X-robot投稿,来自首尔国立

代码随想录训练营day37|52. 携带研究材料,518.零钱兑换II,377. 组合总和 Ⅳ,70. 爬楼梯

52. 携带研究材料 这是一个完全背包问题,就是每个物品可以无限放。 在一维滚动数组的时候规定了遍历顺序是要从后往前的,就是因为不能多次放物体。 所以这里能多次放物体只需要把遍历顺序改改就好了 # include<iostream># include<vector>using namespace std;int main(){int n,m;cin>>n>>m;std::vector<i