本文主要是介绍万用表测量导致运放输出偏差,希望对大家解决编程问题提供一定的参考价值,需要的开发者们随着小编来一起学习吧!
目录
1.背景介绍
2.测量的数据
3.反思总结
1.背景介绍
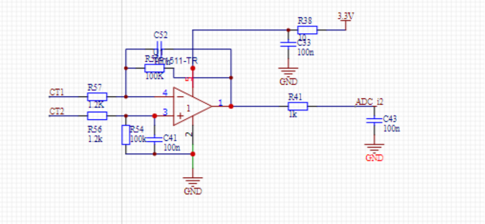
在做boost的时候,对电感电流的采样采用如下电路

采用检流电阻,使用运放差分电路。如下

电流增大CT2电压升高,运放输出升高。
2.测量的数据
| 放大倍数 | 电阻比 | 4点(单位mV) | 3点(单位mV) | 1点 | ADC_i2 | 理论输出数值 | |
| 第一次放大倍数 | 83.3 | 100/1.2 | 44 | 35 | 1.68 | 2.9 | 2.9155 |
| 第二次测试 | 42.5 | 51/1.2 | 41 | 34 | 1.14 | 1.5 | 1.445 |
| 第三次测试 | 42.5 | 51/1.3 | 34.48 | 34.1 | 1.5 | 1.48 | 1.44925 |
第一次测量是反馈电阻是100k,第二次测试反馈电阻改为51k,第三次测试电路参数同第二次。
问题1,为何反向端和同相端的偏差这么多?
问题2,运放的输出腿应该是低阻,为何加万用表(万用表的直流电压档用另外一个万用表测量阻值是10M)影响这么大呢?
经过查找问题,改变测量方式后,第三册测出了理想的数据。
问题1,是万用表的表笔的线太长,导致测量不准确,
问题2,是万用表的表笔线和负载的电线平行了(如同变压器的绕组一样,将交流信号耦合到表笔上了),
导致负载的功率线耦合到万用表的表笔线,影响了闭环,导致运放的输出不稳定,实测中,改变表笔线位置运放的输出电压不同 如下图

蓝绿色线是输出的负载线
3.反思总结
1.经过测试,发现实际测量中,万用表的负表笔需要短一点,正表笔的线通过手将其折几圈后,并且,二者的表笔平行测量,较好。(表笔平行测量。)
如下图
2.和示波器测量一样,在需要测量微弱信号的时候,需要减小环路。
3.同时在pcb布线中,功率信号和弱电信号不要平行走线
这篇关于万用表测量导致运放输出偏差的文章就介绍到这儿,希望我们推荐的文章对编程师们有所帮助!