本文主要是介绍安科瑞5G基站智慧用电解决方案(安科瑞-须静燕),希望对大家解决编程问题提供一定的参考价值,需要的开发者们随着小编来一起学习吧!
01 基站智慧用电
工信部下发5G商用牌照后,我国运营商已开始在全国范围内大规模开展5G工程建设。对于5G基站建设而言,无论是设备功率大幅提高的宏基站,还是数量众多的小微基站,均需要低压配电系统进行供电。在5G基站主建设期,基站的个数和配电线路会大量增加。随着基站个数的增多,运维团队对基站的维护难度逐渐大。当基站供电线路出现问题时候,运维人员需要找到对应的基站,然后依次进行排查,才能处理好隐患,这样的过程比较费时费力。并且基站本身的耗电量比较大,光是电费就占了很大的运营成本。
02基站智慧用电解决方案
2.1相关资料
基站智慧用电云平台通过对5G宏站和室分站点加装交/直流智能监控设备、无线采集设备以及系统管理平台,完成夜间无业务时段的下电操作,减少电能消耗,降低运营成本支出,以及提升通信设备供电线路状态的实时监测保护功能;系统后台对存储的供电线路历史电气性能数据进行梳理、汇总、分析,找出故障原因,给出解决建议对策,减少后续同类故障的发生率,提升供电线路运维管控能力。
2.2现状
1.相关人员偷电行为:对应人员会依靠基站的供电系统,私自接搭自用设备。
2.非生产能耗居高不下:据统计分析,平均每个基站空调的电费支出约占整个基站电费支出的54%左右,空调成为基站机房中的主要耗电设备。
3.系统联动性差:无法远程控制基站设备和线路,线路出现故障时无法立即通知相应人员并采取措施。
4.基站数量大,运维负担重、效率低:现有的基站供电系统依然无法满足用户对智能化、信息化、可视化、维护简便等的日益增加的需求,对系统中蓄电池的故障隐患等没有预先感知和判断,需要运维人员不断的到现场进行运维服务,运维效率低。
2.3解决方案
1.人防+物防:仪表24小时不间断监测,线路出现问题自动报警。维护检修系统派单,状态跟踪,结果核查。
2.数据融合分析:历史数据保存便于问题排查;定点数据图形化展示,通过走势图提供对未来情况的预测。
3.远程控制:针对每个基站的使用情况设定下电策略,根据现场情况对设备进行远程操控。
2.4社会效益
1.实现了无人化值守监控安全相关的监测数据,当电气安全设备检测到报警故障时会自动通过手机短信、语音电话和APP推送提醒用户,后续的处理也能持续跟进,促进了信息流通、资源共享,提升了工作效率,实现了透明化管理。
2.针对设备产生的历史数据进行大数据分析,以便及早发现问题、杜绝隐患。能对基站进线回路和出线回路进行监测对比,实时监测线路的使用功率,通过功率功能监测设备是否正常运行,是否有其他设备接入而产生偷电行为。
3.空调控制:系统通过温度传感器监测基站的温度,根据温度来远程操作空调的开启状态,使温度满足室内通讯设备工作环境要求,也能避免不必要的电能损耗。
4.远程控制:当设备检测到报警或故障时,相关人员可以通过平台进行分合闸或者复位消音等操作。系统可以根据分析数据合理分配基站服务时间,对基站进行定时开启关闭,控制便捷,而且起到节能的目的。
03基站智慧用电平台主要功能
用户根据账号密码登录,不同的权限显示的页面功能也不同。

3.1首页
1.百度地图显示对应基站的位置。包括基站的详细信息和设备配置情况。
2.显示本月基站的报警情况和处理情况。


3.2实时监控
1.显示基站的设备详情和设备在线失联状态。
2.显示具体设备的实时监测数据和历史曲线供查询。
3.提供分合闸功能供用户对仪表进行操作。
4.提供参数设置功能,用户能对仪表内置的报警值和保护开关等进行操作。

3.3隐患管理
隐患管理包括隐患巡查、隐患处理、隐患记录、隐患提醒、工单处理和隐患批量处理等功能。


拥有:数据汇总、系统体检、分析报告、能耗统计、能耗报表等功能。
3.4分合闸管理
对不同的基站设置不同的分合闸策略,下发周期可以按照年月周~日来进行选择,提供下发命令的日志供用户进行查询。

3.5设备信息管理
对设备可以设置对应的进线和出线关系,来对每一个基站的使用功率进行实时监测,可以分析基站的使用负载。从而可以分析不同区域的基站使用情况。
3.6温度控制管理
对各个基站的温度进行设置,当温度高于范围内,会开启空调,其实时间会关闭空调。
04新建5G基站智慧用电解决方案选型
中国铁塔股份有限公司是由中国移动通信有限公司、中国联合网络通信有限公司、中国电信股份有限公司和中国国新控股有限责任公司出资设立的大型国有通信铁塔基础设施服务企业。公司主要从事通信铁塔等基站配套设施和高铁地铁公网覆盖、大型室内分布系统的建设、维护和运营。
铁塔新建基站项目需满足其制定标准的智能电表要求。Q/ZTT 1017-2015《基站交流智能电表技术规范》,Q/ZTT 2205-2017《基站直流电能计量模块技术要求》。
4.1交流监测
1.组网图:

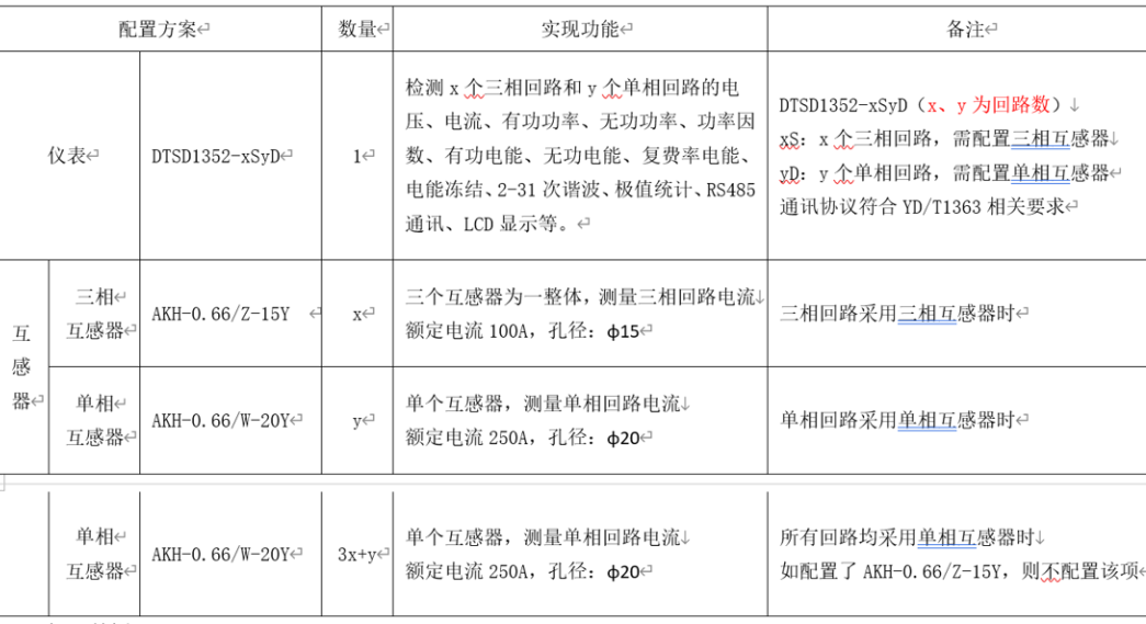
2.配置方案:

3.应用举例——某基站现场使用实例如下:

4.产品图片

4.2直流监测
1.组网图:

2.配置方案:

3.产品举例——某基站现场使用实例如下:

4.产品图片

05改造5G基站智慧用电解决方案选型
5.1三路单相交流或一路三相交流
1.组网图:

2.配置方案:

3.产品图片:

5.2三路单相直流
1.组网图:

2.配置方案:

3.产品图片

5.3多回路三相交流
1.组网图:

2.配置方案:

3.产品图片:

这篇关于安科瑞5G基站智慧用电解决方案(安科瑞-须静燕)的文章就介绍到这儿,希望我们推荐的文章对编程师们有所帮助!