本文主要是介绍RationalDMIS 2020测量斜孔,希望对大家解决编程问题提供一定的参考价值,需要的开发者们随着小编来一起学习吧!
测点的矢量方向与测针方向不是同一个概念,在进行斜孔测量时,无论测杆的方向是在哪里,只要测点不打滑,测针与零件不干涉即可。选择适当的测针角度,不要求测针方向一定垂直于斜面手动测量生成程序后,最好再次执行程序,这时,测量的矢量方向都是法向方向。
使用Rational DMIS软件测量圆时,生成圆元素的测量点需要平行于“工作平面”或“投影平面进行计算”,同样的测点投影到不同的平面上,得到的特征也不一样,不正确的工作平面会影响测量结果的测针补偿半径,部分测量元素的矢量方向等。

当需要测量的圆特征不在当前坐标系平面上时,需要指定正确的投影平面(工作平面)以保证测量的准确性。

如上图所示:当前工作平面为工件顶部的XY平面(Z+),需要测量的圆测针却不在该工作平面上。
检测方法
1.工作平面法
方法:工作平面窗口接受从元素数据区拖放平面元素,当一个平面元素被用作工作平面后,平面方向就会被用作圆拟合方向。
(1)测量圆所在的平面(PLN1)

(2)拖放平面(PLN1)至“工作平面”窗口和“投影面”那么,测量后就会产生两个圆,一个实测圆( CIR1 )和一个投影圆( CIR_PROJ1 )

F(PLN1)=FEAT/PLANE,CART,75.0197,-1.0820,-15.0197,0.7071,0.0000,0.7071
$$ Measurement points are created through actual points
MEAS/PLANE, F(PLN1), 4PTMEAS/CART, 77.5198, -31.3062, -17.5198, 0.7071, 0.0000, 0.7071PTMEAS/CART, 71.8755, -31.9175, -11.8755, 0.7071, 0.0000, 0.7071PTMEAS/CART, 71.5898, 29.1828, -11.5898, 0.7071, 0.0000, 0.7071PTMEAS/CART, 79.0936, 29.7128, -19.0936, 0.7071, 0.0000, 0.7071
ENDMES
F(CIR1)=FEAT/CIRCLE,INNER,CART,72.8787,0.0000,-17.1213,0.7071,0.0000,0.7071, 10.0000
$$ Measurement points are created through nominal points
MEAS/CIRCLE, F(CIR1), 4GOTO/CART, 91.8215, 29.7128, -6.3657GOTO/CART, 87.9984, 1.9631, -2.5425PTMEAS/CART, 73.5548, 4.9077, -17.7975, -0.1352, -0.9815, 0.1352PTMEAS/CART, 69.4084, 0.9562, -13.6510, 0.6941, -0.1912, -0.6941PTMEAS/CART, 72.2025, -4.9077, -16.4452, 0.1352, 0.9815, -0.1352PTMEAS/CART, 76.3490, -0.9562, -20.5916, -0.6941, 0.1912, 0.6941
ENDMES
F(CIR_PROJ1)=FEAT/CIRCLE,INNER,CART,75.0000,0.0000,-15.0000,0.7071,0.0000,0.7071, 10.0000
CONST/CIRCLE,F(CIR_PROJ1),PROJCT,FA(CIR1),FA(PLN1)
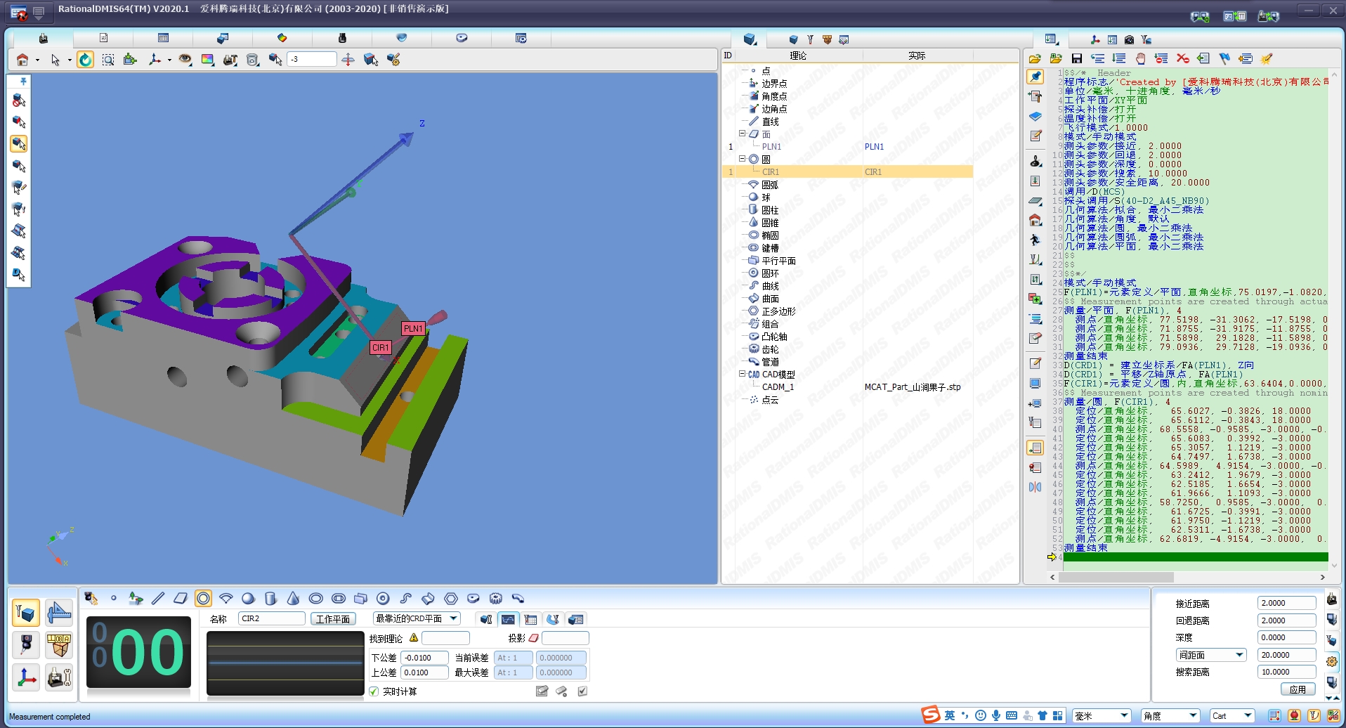
2.坐标系法
(1)如果斜孔与某一端面垂直, 即可测量圆所在的端面(PLN1)建立找正坐标系。

(2)自动测量斜孔
工作平面默认选择“最靠近的CRD”平面,由软件自动判断工作平面(注:CRD为构建激活的坐标系)。

F(PLN1)=FEAT/PLANE,CART,75.0197,-1.0820,-15.0197,0.7071,0.0000,0.7071
$$ Measurement points are created through actual points
MEAS/PLANE, F(PLN1), 4PTMEAS/CART, 77.5198, -31.3062, -17.5198, 0.7071, 0.0000, 0.7071PTMEAS/CART, 71.8755, -31.9175, -11.8755, 0.7071, 0.0000, 0.7071PTMEAS/CART, 71.5898, 29.1828, -11.5898, 0.7071, 0.0000, 0.7071PTMEAS/CART, 79.0936, 29.7128, -19.0936, 0.7071, 0.0000, 0.7071
ENDMES
D(CRD1) = DATSET/FA(PLN1), ZDIR
D(CRD1) = TRANS/ZORIG, FA(PLN1)
F(CIR1)=FEAT/CIRCLE,INNER,CART,63.6404,0.0000,-3.0000,0.0000,0.0000,1.0000, 10.0160
$$ Measurement points are created through nominal points
MEAS/CIRCLE, F(CIR1), 4GOTO/CART, 65.6027, -0.3826, 18.0000GOTO/CART, 65.6112, -0.3843, 18.0000PTMEAS/CART, 68.5558, -0.9585, -3.0000, -0.9815, 0.1914, 0.0000GOTO/CART, 65.6083, 0.3992, -3.0000GOTO/CART, 65.3057, 1.1219, -3.0000GOTO/CART, 64.7497, 1.6738, -3.0000PTMEAS/CART, 64.5989, 4.9154, -3.0000, -0.1914, -0.9815, 0.0000GOTO/CART, 63.2412, 1.9679, -3.0000GOTO/CART, 62.5185, 1.6654, -3.0000GOTO/CART, 61.9666, 1.1093, -3.0000PTMEAS/CART, 58.7250, 0.9585, -3.0000, 0.9815, -0.1914, -0.0000GOTO/CART, 61.6725, -0.3991, -3.0000GOTO/CART, 61.9750, -1.1219, -3.0000GOTO/CART, 62.5311, -1.6738, -3.0000PTMEAS/CART, 62.6819, -4.9154, -3.0000, 0.1914, 0.9815, 0.0000
ENDMES
3.向量创建
方法:向量创建测量时(采样例点),不需要提前选取工作平面,它是直接测量一个“临时平面”,用这个平面作为工作平面。
(1)点击工作平面按钮切换至向量创建,(自动测量时,需要设置采样距离)

按照提示,在圆所在的端面上采点,每采一个点,点的颜色由红变绿,未测量的点的颜色是蓝色。
(2)向量点完成后图形区会显示一个绿色的面,表示工作平面(投影面)所在的位置,然后继续测量圆即可。

F(CIR1)=FEAT/CIRCLE,INNER,CART,75.0000,0.0000,-15.0000,0.7071,-0.0000,0.7071, 10.0000
$$ Measurement points are created through actual points
RMEAS/CIRCLE, F(CIR1), 4, VECBLD, 3.0000, 3RPTMEAS/CART, 74.4490, 10.4437, -14.4490, 0.7071, -0.0000, 0.7071RPTMEAS/CART, 77.1933, -7.2130, -17.1933, 0.7071, -0.0000, 0.7071RPTMEAS/CART, 71.9200, -6.8751, -11.9200, 0.7071, -0.0000, 0.7071GOTO/CART, 75.0000, 0.0037, -12.1716PTMEAS/CART, 71.4645, 0.0094, -11.4645, 0.7071, -0.0019, -0.7071PTMEAS/CART, 73.7117, 4.6562, -13.7117, 0.2577, -0.9312, -0.2577PTMEAS/CART, 78.4837, 0.8528, -18.4837, -0.6967, -0.1706, 0.6967PTMEAS/CART, 75.2139, -4.9908, -15.2139, -0.0428, 0.9982, 0.0428
ENDMES这篇关于RationalDMIS 2020测量斜孔的文章就介绍到这儿,希望我们推荐的文章对编程师们有所帮助!