本文主要是介绍实用电路——直流电机限位(堵转、过流保护)电路,希望对大家解决编程问题提供一定的参考价值,需要的开发者们随着小编来一起学习吧!
最近发现一个比较有意思的电路,可以以很低的成本让直流电机正反转的同时实现限位或过流保护。
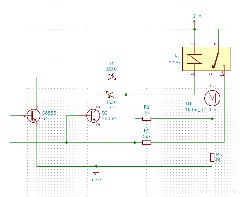
电路的大致原理图如图所示。其中,K1为带常开、常闭输出的继电器,M1为直流电机,R3为电流采样电阻,D1 D2为持续电流大于继电器工作电流的二极管。
整个电路输入为+24V和GND。当需要电机正转时,在+24V和GND上加正电压,电机即可正转。当需要电机反转时,将+24V和GND反接,即电路中网络标号+24V接电源地,网络标号GND接电源负,电机即可反转。当遇到限位或堵转时,继电器切换,电机断电停止运行,只有重新在+24V/GND上电或切换电机运行方向才可解除保护。

电路的原理如下:
当希望电机正转时,+24V为电源正,GND为电源负。由于电机与继电器常闭触点相连,因此直接工作,当电机到达限位位置或出现错误堵转后,电机工作电流增大,采样电阻R3两端电压增大,电压通过R1传至三极管Q2,当R3两端电压超过三极管Q2导通电压时,继电器K1切换,电机断电,同时三极管Q2 B级通过R2-K1与电源正相连,因此能始终保持在导通状态,从而继电器也始终保持在工作状态。此时PNP管Q1不起作用。
当希望电机反转时,+24V为电源负,GND为电源正。电机上电时直接工作,若出现堵转,R3电压增大,Q1导通,继电器切换,电机断电,同时Q1 B级通过R2-K1直接接在电源负,因此能始终保持在导通状态,从而继电器也始终保持在工作状态。此时NPN三极管Q2不起作用。
这篇关于实用电路——直流电机限位(堵转、过流保护)电路的文章就介绍到这儿,希望我们推荐的文章对编程师们有所帮助!