本文主要是介绍运动DV(六层PCB),希望对大家解决编程问题提供一定的参考价值,需要的开发者们随着小编来一起学习吧!
- 作品简介:运动DV是一种体积小巧、可拍摄视频以及照片、并且具备一定的防水、防摔、防尘的影像记录设备。

- 设计重点:USB、DDR3、WiFi模块
USB2.0:阻抗为90Ω,差分线宽线距为5/5mil,包地处理。
USB3.0:阻抗为100Ω,差分线宽线距为4/4mil,包地处理。
DDR3:
数据线:同组同层,(DQ0-DQ7 )+低位DQM信号+1对DQS差分信号=1组低8位数据线 ;(DQ8-DQ15)+高位DQM信号+1对DQS差分信号=1组高8位数据线;
地址线:不要求同组同层。
等长误差:数据线等长误差为25mil,地址线等长误差为50mil,差分线组内误差为5mil。
注意:导线与导线之间需要做到3W间距,两组数据线一起做等长,数据线的时钟差分和地址线的时钟差分线误差控制在200mil 以内;数据线整组按照数据线的时钟差分控制误差,组内误差在25mil 以内。
WiFi模块:(需要特别关注,做好抗干扰措施)
天线一般采用“1”字布局(也可采用“L”型布局,但拐角处需拉圆弧);
走线和焊盘一样粗;
在第一层和第二层画禁止区域,设置不覆铜;
在第三层,天线走线的下方画一个地平面作为参考平面。
- 设计要点:
1、快速模块画布局(将器件模块放在胶粘器件或座子旁边)完成后,根据器件数量,用2D线(2D线要用 [路径] 模式画)规划布局空间再进行逐个模块的详细布局。
2、DDR3:
(1)DDR3的扇出从差分线开始,3对差分线的过孔均可分别和其它过孔在同一直线上。
(2)DDR的ZQ管脚的电阻可放顶层直接连接。
3、布好局,BGA完成扇出后,先画好电源平面,走线过程中注意跨分割平面的走线不要跨分割。可将会跨分割的导线优先用不跨分割的导线连。
4、BGA、DDR的滤波电容摆放位置最好不要放在跨分割的位置,否则会挡住底层走线;BAG、DDR要画上禁止区域,防止表层碎铜进入。
5、BGA周围放顶层器件时,要优先考虑BGA外围顶层是否要放电容,优先摆放滤波电容(尽量整齐紧凑),再摆其它顶层器件,否则电容无空间摆放;底层亦然,如,BGA滤波电容放底层,如下图的顶层晶振和底层的三个电容的摆放位置,此时的晶振就不能摆到下方,否则会挡住电容的摆放。
- 检查要点:
- 检查板子连通性、安全间距;
- 模块布局布线是否正确;
- 差分线、晶振是否包地;
- 底部不能走线或摆放器件的器件的底部是否有导线(如晶振);
- 散热焊盘是否打散热孔;
- 平面是否跨分割;
- 电源平面是否被太多过孔分隔出现瓶颈,导致通道过小;
- 电源平面是否做内缩;
- 是否已打缝边地过孔。
- 收获:
1、无板框时,灌铜、router自动扇出功能均不能用,此时的板框可能是2D线,要将2D线改为板框(选中2D线外形,右键,选择拆分,再右键,选择特性,最后将2D线改为板框)。
2、改变铜箔样式:(将网格改成全部铺铜):
→
3、移动器件时导线也随之改变:
4、取电检测:先经过电容滤波再通过电阻检测(进电→电容→电阻→芯片):
5、解决空间足够有些过孔但没有与平面连接的问题:
6、WiFi:注意三点
(1)走线宽度和电容或电阻焊盘一样宽(或很接近);
(2)1、2层画禁止区域,禁止区域边沿距离中间走线15~20mil,可以画到焊盘边沿,如下图电容的GND焊盘;
(4)在第三层可以画一块实体铜(即铜箔,也可以画覆铜平面,即使第三层是完整的地平面,为了保险器件,也可以画一块地网络的铜箔);
(5)可以在wifi座子周围多打一些地过孔。
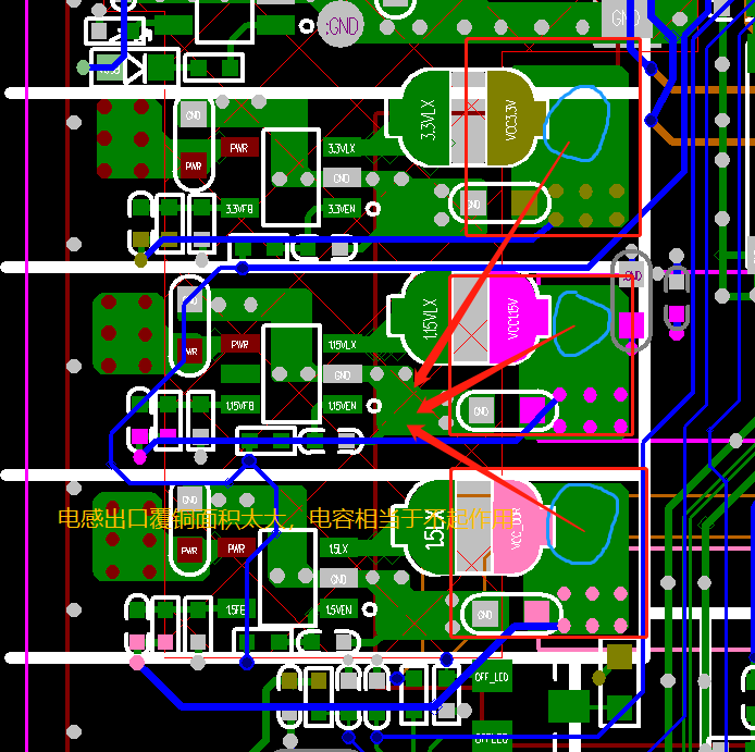
7、注意电源电容方向,让电容的作用尽量大:
8、电感出口覆铜面积太大,电容相当于不起作用:
9、座子大焊盘打孔做法可如下图:
10、当一根线要加粗,但空间不够时,可分开成几条较细的线来走,记得开始的那端要加粗:
11、要避免平面被过孔阻断或平面过道太细:
12、自动移除碎铜设置:
这篇关于运动DV(六层PCB)的文章就介绍到这儿,希望我们推荐的文章对编程师们有所帮助!


→ 
















