本文主要是介绍保留格式的加密方法(Methods for Format-Preserving Encryption),希望对大家解决编程问题提供一定的参考价值,需要的开发者们随着小编来一起学习吧!
1. FPE (Format-preserving encryption)简介
FPE (Format-preserving encryption)是 一种保留格式的数据加密方法,区别与传统加密方法,该加密方法的加密结果保留原数据格式,例如,美国的社保号(Society Security Number,SSN)由九位数字组成,经过加密结果还是九尾数字,保留 原有格式,但数据已不是原有的顺序。另外FPE可以对敏感信息进行加密,同时保留原有数据的格式,例如,数据库应用程序可能不支持更改数据字段的长度或格式。所以FPE已成为一种有用的加密工具,其应用包括金融信息安全、数据清理和遗留数据库中字段的透明加密。可以用于数据挖掘等更广泛的用途,平衡了机密性和可用性。
2. 目前常用的由两种FPE模式
包括:FF1和FF3,二者都是基于Festiel的加密模式,FF2被设计出来的时候不满足期望的128bit的安全强度,因此被弃用。每一个FPE模式控制在一个更大的叫做FFX的框架中。FF1和FF3都采用Festiel结构。FF1为受保护的格式化数据支持更大范围的长度,以及Tweak长度的灵活性。FF3实现了更大的吞吐量,主要是因为它的轮数是8,而FF1是10
3. FPE加解密过程中的关键概念及公式:

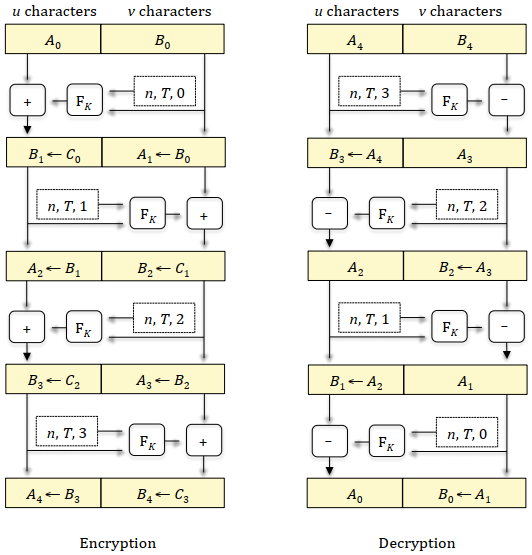
4. FPE加解密流程示意图

5. 实现细节介绍









6.关键点
Numeral string, X, in base radix of length n
X即目标范围内的明文序号序列串,在进行FF1和FF3过程处理前生成,处理过程中实际上是处理明文序号序列串,输出相应的radix范围内的密文序号序列串,然后转换为目标范围的值作为密文输出。
这样便可以自定义目标序列串范围。
以上内容参考《NIST Special Publication 800-38G Recommendation for Block CipherModes of Operation:Methods for Format-Preserving Encryption》
这篇关于保留格式的加密方法(Methods for Format-Preserving Encryption)的文章就介绍到这儿,希望我们推荐的文章对编程师们有所帮助!