本文主要是介绍RationalDMIS 2020点的位置度,希望对大家解决编程问题提供一定的参考价值,需要的开发者们随着小编来一起学习吧!
位置度:是限制被测点线面的实际位置对其理想位置变动量的一项指标。
基准:图纸设计定位基准,用于定位产品的参考坐标系。
理论位置值:图面给出的理论正确尺寸或参考CAD数据,用于计算实际和理论偏移量。
位置度公差:位置度公差带是一以理论位置为中心对称的区域。
评价原理:图面设计定位基准建立坐标系,图面理论正确尺寸作为参考,计算实际和理论位置的偏移量,并乘以2
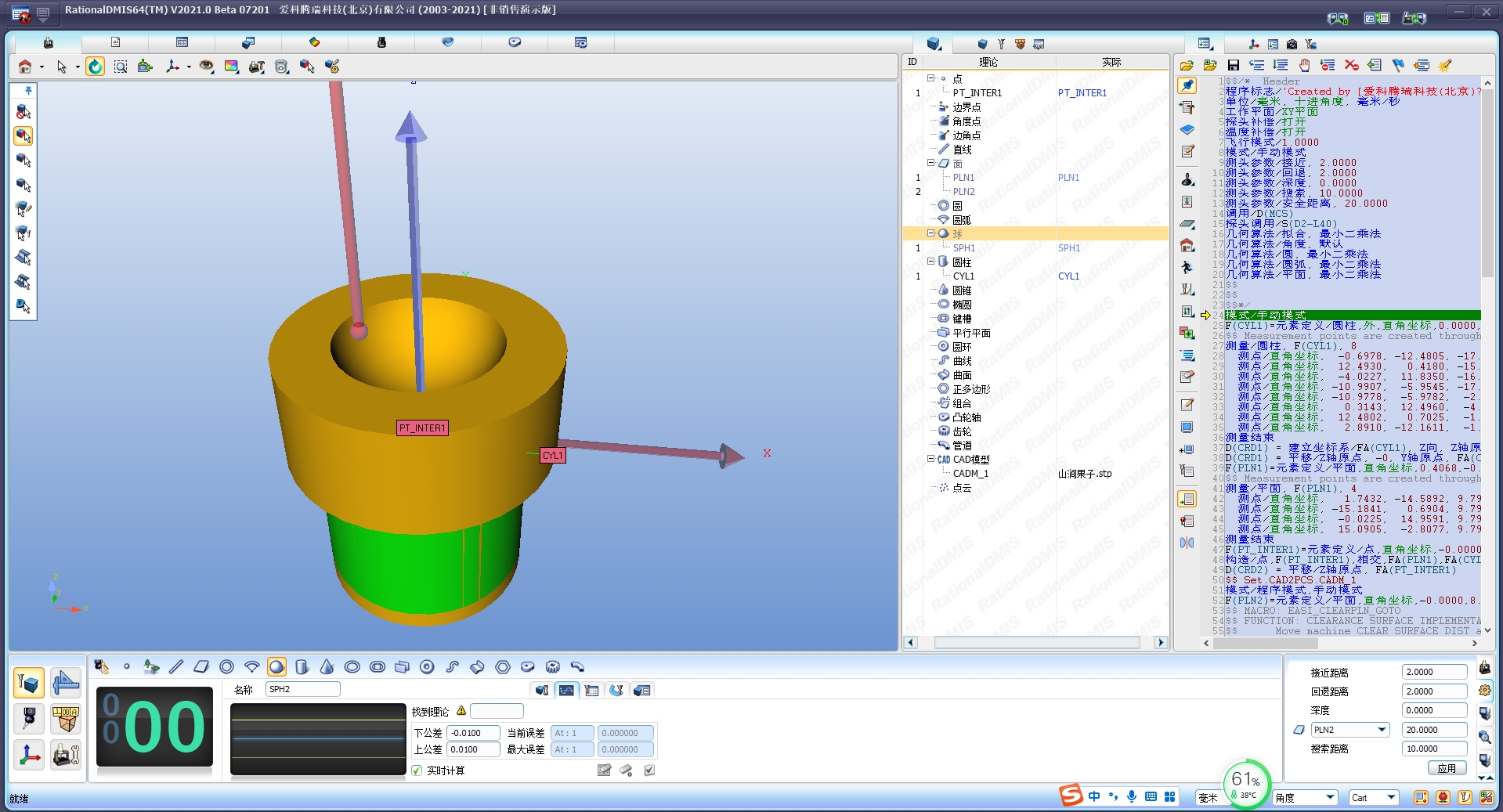
点的位置度公差要求通常是指零件上球心相对三基面体系位置精度要求,其误差检测时应以三基面体系为准,测得其位置变动量。

如图401所示,给出S420mm的球心对中25mm圆柱面轴线A和凸肩基准面B的位置度公差。



$$/* Header
DMISMN/'Created by [山涧果子] on 星期六, 八月 28, 2020', 4.0
UNITS/MM, ANGDEC, MMPS
WKPLAN/XYPLAN
PRCOMP/ON
TECOMP/ON
FLY/1.0000
MODE/MAN
SNSET/APPRCH, 2.0000
SNSET/RETRCT, 2.0000
SNSET/DEPTH, 0.0000
SNSET/SEARCH, 10.0000
SNSET/CLRSRF, 20.0000
RECALL/D(MCS)
SNSLCT/S(D2-L40)
GEOALG/BF, LSTSQR
GEOALG/ANGLB, DEFALT
GEOALG/CIRCLE, LSTSQR
GEOALG/ARC, LSTSQR
GEOALG/PLANE, LSTSQR
$$
$$
$$*/
MODE/MAN
F(CYL1)=FEAT/CYLNDR,OUTER,CART,0.0000,0.0000,-9.7959,0.0000,0.0000,1.0000, 25.0000, 15.7718
$$ Measurement points are created through actual points
MEAS/CYLNDR, F(CYL1), 8PTMEAS/CART, -0.6978, -12.4805, -17.6818, -0.0558, -0.9984, 0.0000PTMEAS/CART, 12.4930, 0.4180, -15.6488, 0.9994, 0.0334, 0.0000PTMEAS/CART, -4.0227, 11.8350, -16.5151, -0.3218, 0.9468, 0.0000PTMEAS/CART, -10.9907, -5.9545, -17.3798, -0.8793, -0.4764, 0.0000PTMEAS/CART, -10.9778, -5.9782, -2.0531, -0.8782, -0.4783, 0.0000PTMEAS/CART, 0.3143, 12.4960, -4.3728, 0.0251, 0.9997, -0.0000PTMEAS/CART, 12.4802, 0.7025, -1.9345, 0.9984, 0.0562, -0.0000PTMEAS/CART, 2.8910, -12.1611, -1.9100, 0.2313, -0.9729, 0.0000
ENDMES
D(CRD1) = DATSET/FA(CYL1), ZDIR, ZORIG
D(CRD1) = TRANS/ZORIG, -0, YORIG, FA(CYL1), XORIG, FA(CYL1)
F(PLN1)=FEAT/PLANE,CART,0.4068,-0.4369,9.7959,-0.0000,-0.0000,-1.0000
$$ Measurement points are created through actual points
MEAS/PLANE, F(PLN1), 4PTMEAS/CART, 1.7432, -14.5892, 9.7959, -0.0000, -0.0000, -1.0000PTMEAS/CART, -15.1841, 0.6904, 9.7959, -0.0000, -0.0000, -1.0000PTMEAS/CART, -0.0225, 14.9591, 9.7959, -0.0000, -0.0000, -1.0000PTMEAS/CART, 15.0905, -2.8077, 9.7959, -0.0000, -0.0000, -1.0000
ENDMES
F(PT_INTER1)=FEAT/POINT,CART,-0.0000,0.0000,9.7959,-0.0000,-0.0000,-1.0000
CONST/POINT,F(PT_INTER1),INTOF,FA(PLN1),FA(CYL1)
D(CRD2) = TRANS/ZORIG, FA(PT_INTER1)
$$ Set.CAD2PCS.CADM_1
MODE/PROG,MAN
F(PLN2)=FEAT/PLANE,CART,-0.0000,8.0000,13.0000,0.0000,0.0000,1.0000
$$ MACRO: EASI_CLEARPLN_GOTO
$$ FUNCTION: CLEARANCE SURFACE IMPLEMENTATION
$$ Move machine CLEAR SURFACE DIST above the current clear surface
$$ plane and then move machine parallel to the clear surface plane
$$ ALL Macro parameters are in PCS and Current UNITS
$$ Last update: 3-1-04 Add mode checking. only works in PROG MODE
$$ Last update: 8-24-04 Clear position is based on the surface of
$$
$$ This sample DMIS Macro is provided by External-Array Software, Inc.
$$ It should be modified for your own use. There is no guarantee for
$$ the quality of this Macro. November, 2003M(EASI_CLEARPLN_GOTO) = MACRO/ISNOM, TARX, TARY, TARZDECL/LOCAL, REAL, CCX, CCY, CCZ, CCI, CCJ, CCKDECL/LOCAL, REAL, CURX, CURY, CURZ, TD, CLRDIST, SDIAMDECL/LOCAL, CHAR, 255, CLRLABEL, FLABEL, MMODE, SNAMEMMODE = VALUE/MODECLRLABEL = VALUE/SNSET, CLRSRFIF/ ( (LEN(CLRLABEL) .GT. 0) .AND. (MMODE .EQ. 'PROG,MAN') )CLRDIST = VALUE/SNSET, CLRSRF, DISTFLABEL = ASSIGN/'FA'IF/ ISNOM .EQ. 0FLABEL = ASSIGN/'F'ENDIFCCX = OBTAIN/FLABEL(@CLRLABEL), 3CCY = OBTAIN/FLABEL(@CLRLABEL), 4CCZ = OBTAIN/FLABEL(@CLRLABEL), 5CCI = OBTAIN/FLABEL(@CLRLABEL), 6CCJ = OBTAIN/FLABEL(@CLRLABEL), 7CCK = OBTAIN/FLABEL(@CLRLABEL), 8SNAME = VALUE/SNSLCTSDIAM = OBTAIN/SS(SNAME), 8CCX = ASSIGN/CCX + CCI * SDIAM/2CCY = ASSIGN/CCY + CCJ * SDIAM/2CCZ = ASSIGN/CCZ + CCK * SDIAM/2CURX = VALUE/GOTOM, XAXISCURY = VALUE/GOTOM, YAXISCURZ = VALUE/GOTOM, ZAXISTD = ASSIGN/(CURX - CCX) * CCI + (CURY - CCY) * CCJ + (CURZ - CCZ) * CCKIF/ TD .LT. CLRDISTTD = ASSIGN/(CLRDIST - TD)GOTO/CURX+CCI*TD, CURY+CCJ*TD, CURZ+CCK*TDENDIFTD = ASSIGN/(TARX - CCX) * CCI + (TARY - CCY) * CCJ + (TARZ - CCZ) * CCKIF/ TD .LT. CLRDISTTD = ASSIGN/(CLRDIST - TD)GOTO/TARX+CCI*TD, TARY+CCJ*TD, TARZ+CCK*TDENDIFENDIFENDMAC
SNSET/APPRCH, 2.0000
SNSET/RETRCT, 2.0000
SNSET/DEPTH, 0.0000
SNSET/SEARCH, 10.0000
SNSET/CLRSRF, F(PLN2), 20.0000
F(SPH1)=FEAT/SPHERE,INNER,CART,-0.0000,0.0000,16.0000, 20.0000
$$ Measurement points are created through nominal points
$$ CALL/M(EASI_CLEARPLN_GOTO), 0, 15.0905, -2.8077, 34.0000
MEAS/SPHERE, F(SPH1), 12GOTO/CART, 15.0905, -2.8077, 34.0000GOTO/CART, 0.0000, 2.7726, 34.0000PTMEAS/CART, 0.0000, 3.9608, 6.8178, 0.0000, -0.3961, 0.9182GOTO/CART, 1.6504, 1.6504, 8.3480PTMEAS/CART, 3.9608, 0.0000, 6.8178, -0.3961, 0.0000, 0.9182GOTO/CART, 1.6504, -1.6504, 8.3480PTMEAS/CART, 0.0000, -3.9608, 6.8178, 0.0000, 0.3961, 0.9182GOTO/CART, -1.6504, -1.6504, 8.3480PTMEAS/CART, -3.9608, 0.0000, 6.8178, 0.3961, 0.0000, 0.9182PTMEAS/CART, -7.2737, 0.0000, 9.1376, 0.7274, 0.0000, 0.6862GOTO/CART, -4.7791, -1.7601, 9.8305GOTO/CART, -3.3926, -3.3926, 9.5984GOTO/CART, -1.7601, -4.7791, 9.8305PTMEAS/CART, 0.0000, -7.2737, 9.1376, 0.0000, 0.7274, 0.6862GOTO/CART, 1.7601, -4.7791, 9.8305GOTO/CART, 3.3926, -3.3926, 9.5984GOTO/CART, 4.7791, -1.7601, 9.8305PTMEAS/CART, 7.2737, 0.0000, 9.1376, -0.7274, 0.0000, 0.6862GOTO/CART, 4.7791, 1.7601, 9.8305GOTO/CART, 3.3926, 3.3926, 9.5984GOTO/CART, 1.7601, 4.7791, 9.8305PTMEAS/CART, 0.0000, 7.2737, 9.1376, 0.0000, -0.7274, 0.6862PTMEAS/CART, 0.0000, 9.3969, 12.5798, 0.0000, -0.9397, 0.3420GOTO/CART, 2.6905, 6.7119, 12.5778GOTO/CART, 5.0297, 5.0297, 12.3387GOTO/CART, 6.7119, 2.6905, 12.5778PTMEAS/CART, 9.3969, 0.0000, 12.5798, -0.9397, 0.0000, 0.3420GOTO/CART, 6.7119, -2.6905, 12.5778GOTO/CART, 5.0297, -5.0297, 12.3387GOTO/CART, 2.6905, -6.7119, 12.5778PTMEAS/CART, 0.0000, -9.3969, 12.5798, 0.0000, 0.9397, 0.3420GOTO/CART, -2.6905, -6.7119, 12.5778GOTO/CART, -5.0297, -5.0297, 12.3387GOTO/CART, -6.7119, -2.6905, 12.5778PTMEAS/CART, -9.3969, 0.0000, 12.5798, 0.9397, 0.0000, 0.3420
ENDMES
GEOALG/DATUM, CPARLN, POINT
GEOALG/POS, CPARLN, POINT
T(TP3D1)=TOL/POS,3D,0.1000,FA(PLN1),FA(CYL1)
OUTPUT/FA(SPH1),TA(TP3D1)

这篇关于RationalDMIS 2020点的位置度的文章就介绍到这儿,希望我们推荐的文章对编程师们有所帮助!