本文主要是介绍RK3568-B2-ANDROID11-VGA,希望对大家解决编程问题提供一定的参考价值,需要的开发者们随着小编来一起学习吧!
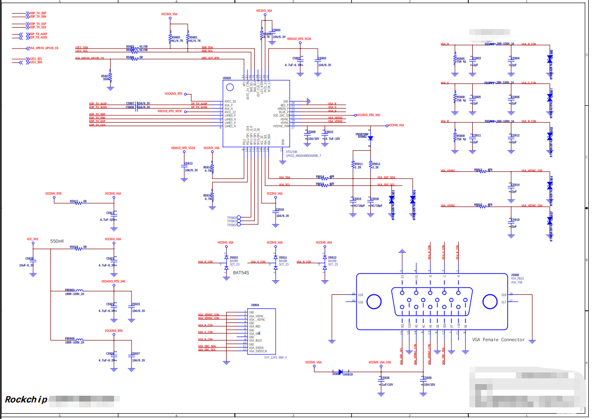
原理图

经原理图可知由芯片将EDP转成VGA-out
第一步:万用表测量和设置电源位使芯片供电正常
第二步:添加DTS-EDP部分(将HDMI关闭)
路径: \kernel\arch\arm64\boot\dts\rockchip\rk3568-evb.dtsi
edp_panel: edp-panel {compatible = "simple-panel";status = "okay"; //disabled or okay
// power-supply = <&vcc3v3_lcd_edp>;enable-gpios = <&gpio0 RK_PC4 GPIO_ACTIVE_HIGH>;prepare-delay-ms = <201>;enable-delay-ms = <201>;backlight = <&backlight>;display-timings {native-mode = <&timing0>;timing0: timing0 {clock-frequency = <140000000>;hactive = <1920>;vactive = <1080>;hfront-porch = <80>;hsync-len = <20>;hback-porch = <80>;vfront-porch = <12>;vsync-len = <24>;vback-porch = <12>;hsync-active = <0>;vsync-active = <0>;de-active = <0>;pixelclk-active = <0>;};};ports {panel_in_edp: endpoint {remote-endpoint = <&edp_out_panel>;};};};
};
&edp {status = "okay"; //disabled or okayhpd-gpios = <&gpio0 RK_PC0 GPIO_ACTIVE_HIGH>;force-hpd;ports {edp_out: port@1 {reg = <1>;#address-cells = <1>;#size-cells = <0>;edp_out_panel: endpoint@0 {reg = <0>;remote-endpoint = <&panel_in_edp>;};};};
};&route_edp {status = "okay"; //disabled or okayconnect = <&vp0_out_edp>;
};
&edp_phy {status = "okay"; //disabled or okay
};
&edp_in_vp0 {status = "disabled"; //disabled or okay
};&edp_in_vp1 {status = "disabled";
};
//这里并未用到vcc3v3_lcd_edp: vcc3v3-lcd-edp {compatible = "regulator-fixed";gpio = <&gpio1 RK_PB1 GPIO_ACTIVE_HIGH>;enable-active-high;regulator-name = "vcc3v3_lcd_edp";regulator-boot-on;regulator-state-mem {regulator-off-in-suspend;};};
| NAME | GPIO | GPIO_ACTIVE |
|---|---|---|
| vcc3v3_lcd_edp (LCD_EN) | GPIO1_B1 | GPIO_ACTIVE_HIGH |
| enable-gpios(BL_EN) | GPIO0_C4 | GPIO_ACTIVE_HIGH |
| hpd-gpios(EDP_HPD) | GPIO0_C0 | GPIO_ACTIVE_HIGH |
这篇关于RK3568-B2-ANDROID11-VGA的文章就介绍到这儿,希望我们推荐的文章对编程师们有所帮助!