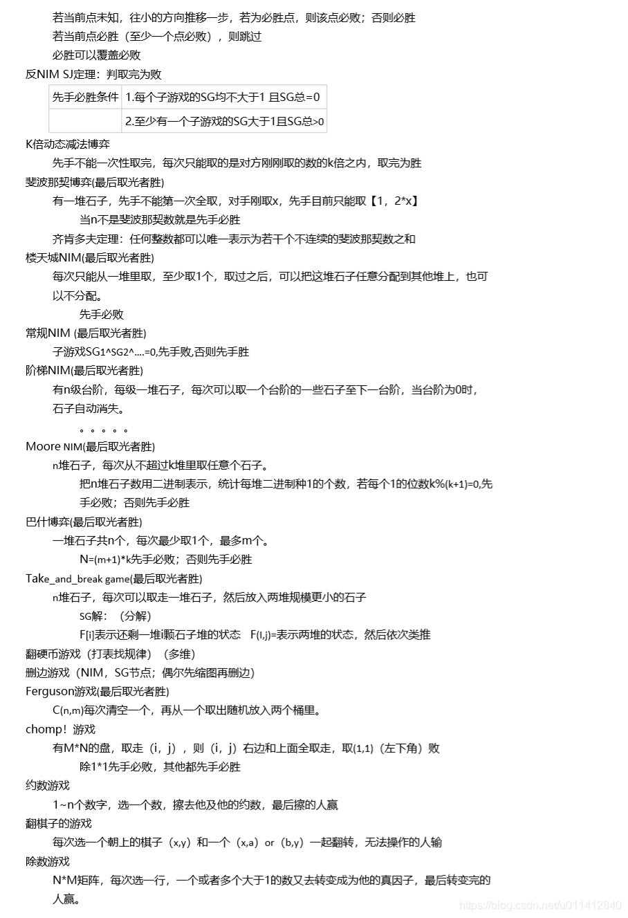
本文主要是介绍ICPC-数论-总结,希望对大家解决编程问题提供一定的参考价值,需要的开发者们随着小编来一起学习吧!
总结一下
若有错误,求大佬指正~






其实还有很多很多值得研究学习的东西,
但先就这样吧!
这篇关于ICPC-数论-总结的文章就介绍到这儿,希望我们推荐的文章对编程师们有所帮助!
本文主要是介绍ICPC-数论-总结,希望对大家解决编程问题提供一定的参考价值,需要的开发者们随着小编来一起学习吧!
总结一下
若有错误,求大佬指正~






其实还有很多很多值得研究学习的东西,
但先就这样吧!
这篇关于ICPC-数论-总结的文章就介绍到这儿,希望我们推荐的文章对编程师们有所帮助!
http://www.chinasem.cn/article/1039523。
23002807@qq.com